电脑桌面
添加小米粒文库到电脑桌面
安装后可以在桌面快捷访问

七年级英语上划线部分提问VIP免费

七年级英语上划线部分提问_第1页
1/4
七年级英语上划线部分提问_第2页
2/4
七年级英语上划线部分提问_第3页
3/4
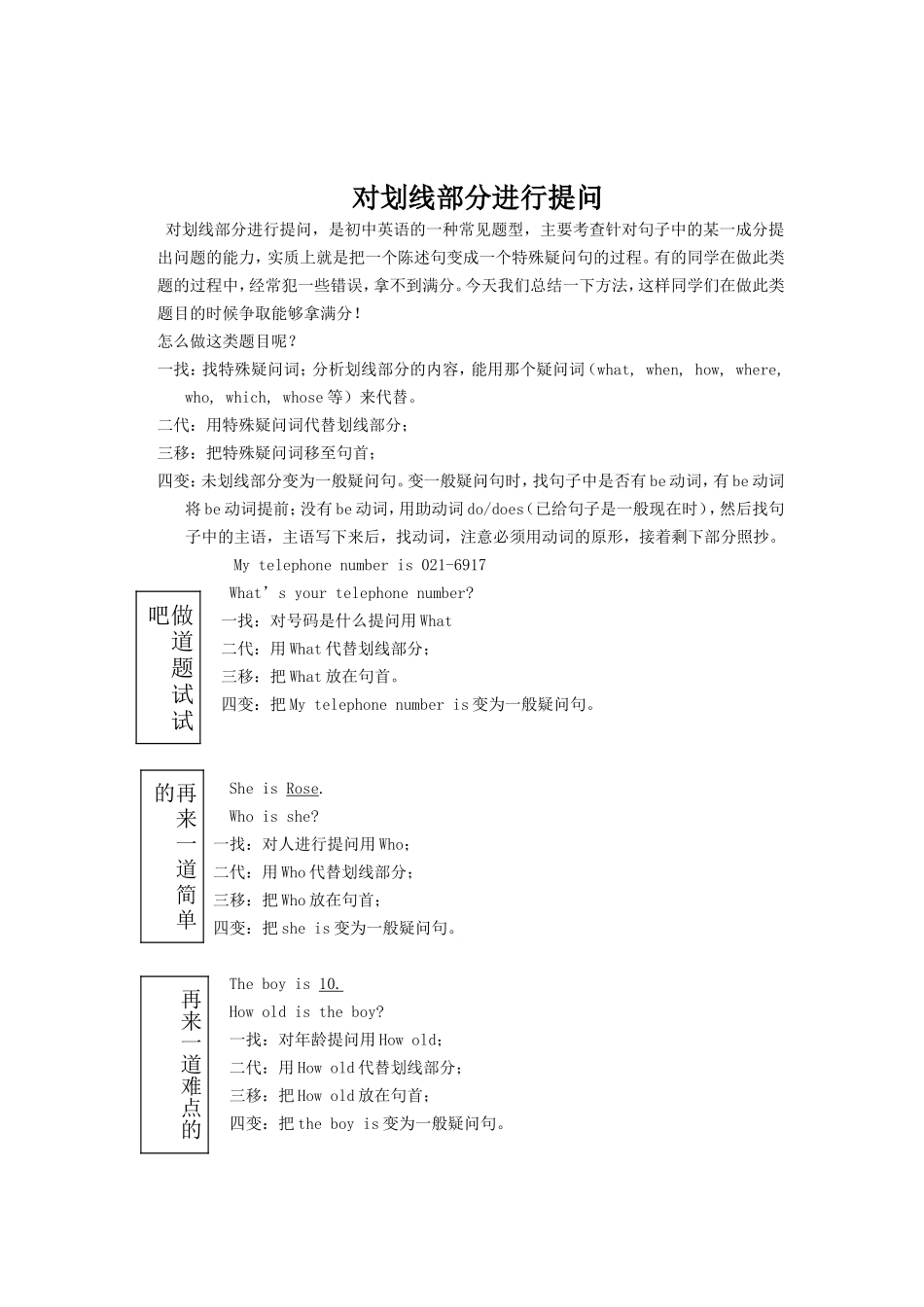
对划线部分进行提问对划线部分进行提问,是初中英语的一种常见题型,主要考查针对句子中的某一成分提出问题的能力,实质上就是把一个陈述句变成一个特殊疑问句的过程。有的同学在做此类题的过程中,经常犯一些错误,拿不到满分。今天我们总结一下方法,这样同学们在做此类题目的时候争取能够拿满分!怎么做这类题目呢?一找:找特殊疑问词;分析划线部分的内容,能用那个疑问词(what,when,how,where,who,which,whose等)来代替。二代:用特殊疑问词代替划线部分;三移:把特殊疑问词移至句首;四变:未划线部分变为一般疑问句。变一般疑问句时,找句子中是否有be动词,有be动词将be动词提前;没有be动词,用助动词do/does(已给句子是一般现在时),然后找句子中的主语,主语写下来后,找动词,注意必须用动词的原形,接着剩下部分照抄。Mytelephonenumberis021-6917What’syourtelephonenumber?一找:对号码是什么提问用What二代:用What代替划线部分;三移:把What放在句首。四变:把Mytelephonenumberis变为一般疑问句。SheisRose.Whoisshe?一找:对人进行提问用Who;二代:用Who代替划线部分;三移:把Who放在句首;四变:把sheis变为一般疑问句。Theboyis10.Howoldistheboy?一找:对年龄提问用Howold;二代:用Howold代替划线部分;三移:把Howold放在句首;四变:把theboyis变为一般疑问句。做道题试试吧再来一道简单的再来一道难点的Thejacketisred.Whatcoloristhejacket?一找:对颜色提问用Whatcolour;二代:用Whatcolour代替划线部分;三移:把Whatcolour放在句首;四变:把thejacketis变为一般疑问句。Thisisaschoolbag.What’sthis?一找:物体进行提问用What;二代:用What代替划线部分;三移:把What放在句首;四变:把thisis变为一般疑问句。Thebooksareonthedesk.Where’rethebooks?一找:对地点进行提问用Where;二代:用Where代替划线部分;三移:把Where放在句首;四变:把thebooksare变为一般疑问句。二、常见的对划线部分进行提问的题型1.对主语提问对主语提问时,只需找出一个恰当的疑问词代替划线部分;句子的语序不变。(1)主语是人,用who代替。1)MissZhangteachesusEnglish.→WhoteachesyouEnglish?2)Jimisateacher.→Whoisateacher?(2)主语是物用what代替。1)Mybikeisunderthetree.→Whatisunderthetree?2)Theappleisred.→Whatisred?2.对谓语提问(或谓语和宾语提问)再来一道更难的再来一道简单的再来一道简单的一般现在时的句子:例句1:Heeatsanapple.(1)do代替eat,what代替anapple;(2)写下疑问词,主语是he,无be动词,选用助动词does,动词原形用do;(3)问句:Whatdoeshedo?例句2:Shedoesherhomework.(1)do代替does,what代替homework;(2)写下疑问词,主语是she,无be动词,选用助动词does,动词原形用do(3)问句:Whatdoesshedo?规则:在一般现在时中,对动词提问,用do代替划线动词;宾语用what代替;其句型结构是:Whatdo/does...do?三、疑问词用法口诀:对物、人名、职业进行提问用what对地点提问用where对人提问用who对价格提问用howmuch对几点几分提问用whattime对不是表示几点几分的时间状语提问用when对年龄提问用howold对颜色提问用whatcolor对身体状况提问用how对星期提问用whatday对日期提问用whatdate对原因提问用Why四、练习1.Mynotebookisonthedresser.______________________________2.MynameisLily._______________________________3.Mytelephonenumberis1231231.________________________4.Eightandtwoiseight.___________________________5.Therulersaregreen.________________________________________6.ThisisanEnglishbook.____________________________7.Ihaveaneraser._________________________________8.Thegirlisthirteenyearsold.___________________________9.Theblueskirtis$40.____________________________?10.ShirleyismyEnglishteacher.___________________________11.MyfavoritesubjectisEnglish._________________________________12.Shelikesmusicbest._________________________________13.Lilygoestoschoolatabout8:00._____________________________________14.Ilikemathbecauseitisinteresting._______________________________15.WehaveEnglishat8:30___________________________________________

1、当您付费下载文档后,您只拥有了使用权限,并不意味着购买了版权,文档只能用于自身使用,不得用于其他商业用途(如 [转卖]进行直接盈利或[编辑后售卖]进行间接盈利)。
2、本站所有内容均由合作方或网友上传,本站不对文档的完整性、权威性及其观点立场正确性做任何保证或承诺!文档内容仅供研究参考,付费前请自行鉴别。
3、如文档内容存在违规,或者侵犯商业秘密、侵犯著作权等,请点击“违规举报”。

碎片内容

七年级英语上划线部分提问

星河书苑+ 关注
实名认证
内容提供者

从事历史教学,热爱教育,高度负责。

确认删除?
VIP
微信客服
  • 扫码咨询
会员Q群
  • 会员专属群点击这里加入QQ群
客服邮箱
回到顶部