电脑桌面
添加小米粒文库到电脑桌面
安装后可以在桌面快捷访问

河北省定州市高一化学下学期期末考试试题(含解析)-人教版高一全册化学试题VIP免费

河北省定州市高一化学下学期期末考试试题(含解析)-人教版高一全册化学试题_第1页
1/13
河北省定州市高一化学下学期期末考试试题(含解析)-人教版高一全册化学试题_第2页
2/13
河北省定州市高一化学下学期期末考试试题(含解析)-人教版高一全册化学试题_第3页
3/13
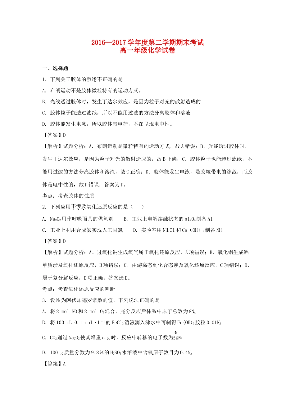
2016—2017学年度第二学期期末考试高一年级化学试卷一、选择题1.下列关于胶体的叙述不正确的是A.布朗运动不是胶体微粒特有的运动方式。B.光线透过胶体时,发生丁达尔效应,是因为粒子对光的散射造成的C.胶体粒子能透过滤纸,所以不能用过滤的方法分离胶体和溶液D.胶体能发生电泳,所以胶体带电荷,不在呈现电中性。【答案】D【解析】试题分析:A.布朗运动是微粒特有的运动方式,故A错误;B.光线透过胶体时,发生丁达尔效应,是因为粒子对光的散射造成的,故B正确;C.胶体粒子也能透过滤纸,不能用过滤的方法分离胶体和溶液,故C正确;D.胶体能发生电泳,是胶粒带电的缘故,而胶体是电中性的,故D错误,答案为D。考点:考查胶体的性质2.下列应用不涉及氧化还原反应的是()A.Na2O2用作呼吸面具的供氧剂B.工业上电解熔融状态的Al2O3制备AlC.工业上利用合成氨实现人工固氮D.实验室用NH4Cl和Ca(OH)2制备NH3【答案】D【解析】试题分析:A、过氧化钠生成氧气属于氧化还原反应,A项错误;B、氧化铝生成铝单质涉及氧化还原反应,B项错误;C、由游离态到化合态涉及氧化还原反应,C项错误;D、属于复分解反应,D项正确;答案选D。考点:考查氧化还原反应的判断3.设NA为阿伏加德罗常数的值。下列说法正确的是A.将2molNO和2molO2混合,充分反应后体系中原子总数为8NAB.将100mL0.1mol·L﹣1的FeCl3溶液滴入沸水中可制得Fe(OH)3胶粒0.01NAC.CO2通过Na2O2使其增重ag时,反应中转移的电子数为NAD.100g质量分数为9.8%的H2SO4水溶液中含氧原子数目为0.4NA【答案】A【解析】A、由于NO和氧气均为双原子分子,故2molNO和2molO2中含8mol原子,而反应过程中满足原子个数守恒,故将2molNO和2molO2混合,充分反应后体系中原子总数为8NA,故A正确;B、一个氢氧化铁胶粒是多个氢氧化铁的聚集体,故制得的氢氧化铁胶粒个数小于0.01NA个,故B错误;C、过氧化钠和二氧化碳反应时,每增重28g,转移1mol电子,故当增重ag时,转移的电子的物质的量为mol,个数为NA个,故C错误;D、在硫酸溶液中,除了硫酸外,水也含氧原子,故溶液中含有的氧原子的个数多于0.4NA个,故D错误;故选A。点睛:本题考查了阿伏伽德罗常数的有关计算,应注意公式的运用和物质的结构特点。本题的易错点为B,要注意胶体粒子的特殊性。4.下列粒子与NH4+的质子总数和电子总数相同的是()A.F﹣B.NeC.H3O+D.NH2﹣【答案】C【解析】NH4+的质子数为11,电子数为10,A、质子数为9,电子数为10,故错误;B、Ne质子数为10,电子数为10,故错误;C、质子数为11,电子数为10,故正确;D、质子数为9,电子数为10,故错误。5.镁铝合金质优体轻,又不易锈蚀,被大量用于航空工业、造船工业、日用化工等领域。下列关于镁铝合金性质的叙述中,正确的是A.此合金的熔点比镁和铝的熔点都高B.此合金能全部溶解于稀盐酸中C.此合金能全部溶解于氢氧化钠溶液中D.此合金的硬度比镁和铝的硬度都小【答案】B【解析】试题分析:A.合金的熔点比各成分金属的低,A错误;B.此合金的主要成分是镁和铝,均能与稀盐酸反应,能全部溶解于稀盐酸中,B正确;C.此合金属于镁和铝的混合物,铝与氢氧化钠溶液反应,C错误;D.合金的硬度比各成分金属的高,D错误,答案选B。【考点定位】本题考查金属与合金在性能上的主要差异【名师点晴】该题难度不大,主要考查合金的特征,掌握合金的特征、金属的化学性质是正确解答本题的关键,注意相关基础知识的积累和灵活应用。6.下列变化不是由加成反应引起的是()A.苯中加溴水振荡,溴水层褪色B.石油裂解后的气体通入溴水,溴水褪色C.乙烯在一定条件下催化聚合为聚乙烯D.苯转化为环已烷【答案】A【解析】A.苯中加溴水振荡,溴水层褪色发生的是萃取,A正确;B.石油裂解后的气体中含有乙烯等气体,通入溴水,溴水褪色发生的是加成反应,B错误;C.乙烯在一定条件下催化聚合为聚乙烯发生的是加成聚合反应,C错误;D.苯与氢气发生加成反应转化为环已烷,D错误,答案选A。7.下列实验现象预测正确的是()A.实验I:电流表A指针偏转,碳棒上有红色固体析出B.实验II:电流表A指针偏转,铁极上有无色气体产生C.实验Ⅲ:碳棒上有无色气体产生...

1、当您付费下载文档后,您只拥有了使用权限,并不意味着购买了版权,文档只能用于自身使用,不得用于其他商业用途(如 [转卖]进行直接盈利或[编辑后售卖]进行间接盈利)。
2、本站所有内容均由合作方或网友上传,本站不对文档的完整性、权威性及其观点立场正确性做任何保证或承诺!文档内容仅供研究参考,付费前请自行鉴别。
3、如文档内容存在违规,或者侵犯商业秘密、侵犯著作权等,请点击“违规举报”。

碎片内容

河北省定州市高一化学下学期期末考试试题(含解析)-人教版高一全册化学试题

您可能关注的文档

确认删除?
VIP
微信客服
  • 扫码咨询
会员Q群
  • 会员专属群点击这里加入QQ群
客服邮箱
回到顶部