电脑桌面
添加小米粒文库到电脑桌面
安装后可以在桌面快捷访问

旅游业经营理论与可持续发展理论VIP免费

旅游业经营理论与可持续发展理论_第1页
1/11
旅游业经营理论与可持续发展理论_第2页
2/11
旅游业经营理论与可持续发展理论_第3页
3/11
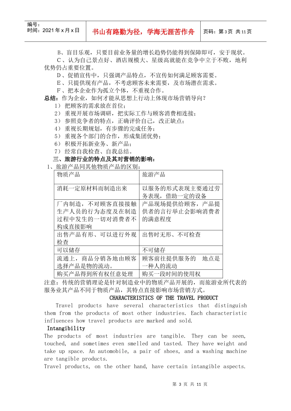
第1页共11页编号:时间:2021年x月x日书山有路勤为径,学海无涯苦作舟页码:第1页共11页第三章区域旅游规划与开发的基本原理第一节旅游市场营销理论在规划中的应用一、市场营销的概念:market有两层含义,名词是市场,动词是卖即sale。Marketing的发展经历了销售----市场推销(产品产生之后发生)-----市场营销(是在生产之前)的发展过程。营销不仅仅是一系列与市场有关的活动他是一种思维方式、一种哲学。A、美国的philip.kotler对营销下的定义是:Marketingistheprocessofplanningandexecutingconception,pricing,promotionanddistributionofideasandservicestocreateexchangesthatsatisfyindividualandorganizationalobjective.市场营销是一个设计和实施设计的过程,包括定价、促销、产品的分销和产品的生产及服务,以便能创造出一种交易,既能满足消费者的需求,也能满足企业的需求。在此定义中,最重要的一点,就是营销把满足顾客需求放在经营的首位,不能把两者的顺序颠倒。B、美国市场营销学会的定义;Marketingisthemanagementfunctionwhichorganizesanddirectsallthosebusinessactivitiesinvolvedinassessingandconvertingcustomerpurchasingpowerintoeffectivedemandforaspecificproductorserviceandinmovingtheproductorservicetothefinalconsumerorusersoastoachievetheprofittargetorotherobjectivesetbythecompany.营销是一种管理职能,包括评价顾客购买力,并转化为对某一产品、服务的需求,并最终把产品推向最终购买的消费者,以实现本公司所制定的利润目标或其他目的。二、市场营销观念的发展:1、针对制造业营销观念的发展:一般意义上的市场营销就是指在制造业中的发展。(1)生产导向时期:始于产业革命--20世纪20年代。第2页共11页第1页共11页编号:时间:2021年x月x日书山有路勤为径,学海无涯苦作舟页码:第2页共11页背景:生产能力落后于需求,供不应求,生产的每一件商品都能买的出去。特点:生产者考虑如何扩大生产能力,如何生产更多商品,而不考虑消费者的需求,经营者的目光,只注意产品产量、外界竞争、消费者的需求不予以考虑。(2)销售导向时期:本世纪30年代到20世纪50年代背景:二战刚结束,经济大萧条,人民生活水平下降。供大于求。特点:经营思想的中心由生产转到销售,但消费者的需要仍没有被重视,目的是把积压的商品卖出去打败竞争者。(3)营销导向时期:20世纪70年代至今背景;战后经济复苏,科技发展,劳动生产率提高,供大于求情况严重。企业认识到采用传统的销售方法功效微乎其微,通过加大销售力度无法把产品卖出去,只有满足消费者的潜在需要才能使产品热销。特点:经营者眼光向外,注意消费者的需求、竞争对手情况及市场行情的变化。在营销导向时期又分为几个阶段:A、部门营销时期:人们普遍认识到有必要建立新的部门来协调企业的经营活动,对传统的销售部门进行重新改组、定名把部门的职能扩展到广告、售后服务上,使其担负整个企业经营,统一协调、步骤一致。局限:人们没有将其看成长期性业务,而把市场营销看成一种具体活动,只是市场营销部门的事情,与其他部门无关。B、全员营销时期:虽然营销是市场营销部的责任,但其他部门也要为营销出力,人们开始认识到市场营销是一个管理过程包括分析、计划、执行、控制,少一个环节都不行,市场营销不仅是一个部门的事情,而是企业产、供、销、采购、开发、财会等所有部门,自上之下全体员工共同的的事情,即全员营销。(4)社会营销导向:西方学者还倡导在营销导向基础上,应发展为社会营销导向。此理论产生于20世纪80年代。提出旅游业的经济利益要兼顾企业自身的利益和社会利益。例如旅游开发对资源的破坏和环境污染及社会利益应予以高度重视。更加兼顾消费者的眼前利益和长远利益。针对旅游业中开发旅游景点宇保护文物的关系。如西安要求开发唐高宗宇武则天的陵墓乾陵就没有得到国家的批准。背景:资本主义国家面临日益严重的环境污染,资源匮乏,高度通货膨胀等社会问题。局限:在发展中国家例如中国,对于环境污染并没有经济能力予以真正治理,虽然行政部门可以监控,但力...

1、当您付费下载文档后,您只拥有了使用权限,并不意味着购买了版权,文档只能用于自身使用,不得用于其他商业用途(如 [转卖]进行直接盈利或[编辑后售卖]进行间接盈利)。
2、本站所有内容均由合作方或网友上传,本站不对文档的完整性、权威性及其观点立场正确性做任何保证或承诺!文档内容仅供研究参考,付费前请自行鉴别。
3、如文档内容存在违规,或者侵犯商业秘密、侵犯著作权等,请点击“违规举报”。

碎片内容

旅游业经营理论与可持续发展理论

确认删除?
VIP
微信客服
  • 扫码咨询
会员Q群
  • 会员专属群点击这里加入QQ群
客服邮箱
回到顶部