电脑桌面
添加小米粒文库到电脑桌面
安装后可以在桌面快捷访问

最大公约数与最小公倍数应用VIP免费

最大公约数与最小公倍数应用_第1页
1/32
最大公约数与最小公倍数应用_第2页
2/32
最大公约数与最小公倍数应用_第3页
3/32
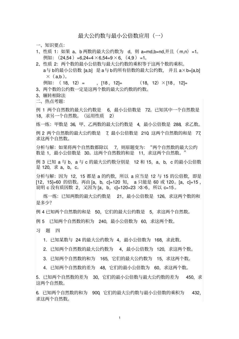
1最大公约数与最小公倍数应用(一)一、知识要点:1、性质1:如果a、b两数的最大公约数为d,则a=md,b=nd,并且(m,n)=1。例如:(24,54)=6,24=4×6,54=9×6,(4,9)=1。2、性质2:两个数的最小公倍数与最大公约数的乘积等于这两个数的乘积。a与b的最小公倍数[a,b]是a与b的所有倍数的最大公约数,并且a×b=[a,b]×(a,b)。例如:(18,12)=,[18,12]=(18,12)×[18,12]=3、两个数的公约数一定是这两个数的最大公约数的约数。3、辗转相除法二、热点考题:例1两个自然数的最大公约数是6,最小公倍数是72。已知其中一个自然数是18,求另一个自然数。(运用性质2)练一练:甲数是36,甲、乙两数的最大公约数是4,最小公倍数是288,求乙数。例2两个自然数的最大公约数是7,最小公倍数是210。这两个自然数的和是77,求这两个自然数。分析与解:如果将两个自然数都除以7,则原题变为:“两个自然数的最大公约数是1,最小公倍数是30。这两个自然数的和是11,求这两个自然数。”例3已知a与b,a与c的最大公约数分别是12和15,a,b,c的最小公倍数是120,求a,b,c。分析与解:因为12,15都是a的约数,所以a应当是12与15的公倍数,即是[12,15]=60的倍数。再由[a,b,c]=120知,a只能是60或120。[a,c]=15,说明c没有质因数2,又因为[a,b,c]=120=23×3×5,所以c=15。练一练:已知两数的最大公约数是21,最小公倍数是126,求这两个数的和是多少?例4已知两个自然数的和是50,它们的最大公约数是5,求这两个自然数。例5已知两个自然数的积为240,最小公倍数为60,求这两个数。习题四1.已知某数与24的最大公约数为4,最小公倍数为168,求此数。2.已知两个自然数的最大公约数为4,最小公倍数为120,求这两个数。3.已知两个自然数的和为165,它们的最大公约数为15,求这两个数。4.已知两个自然数的差为48,它们的最小公倍数为60,求这两个数。5.已知两个自然数的差为30,它们的最小公倍数与最大公约数的差为450,求这两个自然数。6.已知两个自然数的和为900,它们的最大公约数与最小公倍数的乘积为432,求这两个自然数。27、五年一班去划船,他们算了一下,如果增加一条船,正好每船坐6个,如果减少一条船,正好每船坐9人,这个班有多少人?8、一个数被2除余1,被3除余2,被4除余3,被5除余4,被6除余5,此数最小是几?9、已知A与B的最大公约数为6,最小公倍数为84,且A×B=42,求B。10、已知A和B的最大公约数是31,且A×B=5766,求A和B。11、有一盘水果,3个3个地数余2个,4个4个数余3,5个5个数余4个,问这个盘子里最少有多少个水果?家庭练习1.拖拉机前轮直径64厘米,后轮直径96厘米,拖拉机开动后,前轮至少转多少圈,才能使前、后轮同时着地的两点重新同时着地?2.现在有香蕉42千克,苹果112千克,桔子70千克,平均分给幼儿园的几个班,每班分到的这三种水果的数量分别相等,那么最多分给了多少个班?每个班至少分到了三种水果各多少千克?3、一个数被2除余1,被3除余2,被4除余3,被5除余4,被6除余5,此数最小是几?4、将72和120的乘积写成它们的最大公约数和最最小公倍数的乘积的形式。5、两个自然数的最大公约数是12,最小公倍数是72。满足条件的自然数有哪几组?例1用自然数a去除498,450,414,得到相同的余数,a最大是多少?分析与解:因为498,450,414除以a所得的余数相同,所以它们两两之差的公约数应能被a整除。498-450=48,450-414=36,498-414=84。所求数是(48,36,84)=12。3例2现有三个自然数,它们的和是1111,这样的三个自然数的公约数中,最大的可以是多少?分析与解:只知道三个自然数的和,不知道三个自然数具体是几,似乎无法求最大公约数。只能从唯一的条件“它们的和是1111”入手分析。三个数的和是1111,它们的公约数一定是1111的约数。因为1111=101×11,它的约数只能是1,11,101和1111,由于三个自然数的和是1111,所以三个自然数都小于1111,1111不可能是三个自然数的公约数,而101是可能的,比如取三个数为101,101和909。所以所求数是101。练习:1、在1000到2000之间,能同时被6、8、10这三个自然数整除的自然数一共有几个?2、三个连续偶...

1、当您付费下载文档后,您只拥有了使用权限,并不意味着购买了版权,文档只能用于自身使用,不得用于其他商业用途(如 [转卖]进行直接盈利或[编辑后售卖]进行间接盈利)。
2、本站所有内容均由合作方或网友上传,本站不对文档的完整性、权威性及其观点立场正确性做任何保证或承诺!文档内容仅供研究参考,付费前请自行鉴别。
3、如文档内容存在违规,或者侵犯商业秘密、侵犯著作权等,请点击“违规举报”。

碎片内容

最大公约数与最小公倍数应用

您可能关注的文档

文库响当当+ 关注
实名认证
内容提供者

该用户很懒,什么也没介绍

确认删除?
VIP
微信客服
  • 扫码咨询
会员Q群
  • 会员专属群点击这里加入QQ群
客服邮箱
回到顶部