电脑桌面
添加小米粒文库到电脑桌面
安装后可以在桌面快捷访问

最新中考物理复习全套教学方案及知识点梳理讲解VIP免费

最新中考物理复习全套教学方案及知识点梳理讲解_第1页
1/47
最新中考物理复习全套教学方案及知识点梳理讲解_第2页
2/47
最新中考物理复习全套教学方案及知识点梳理讲解_第3页
3/47
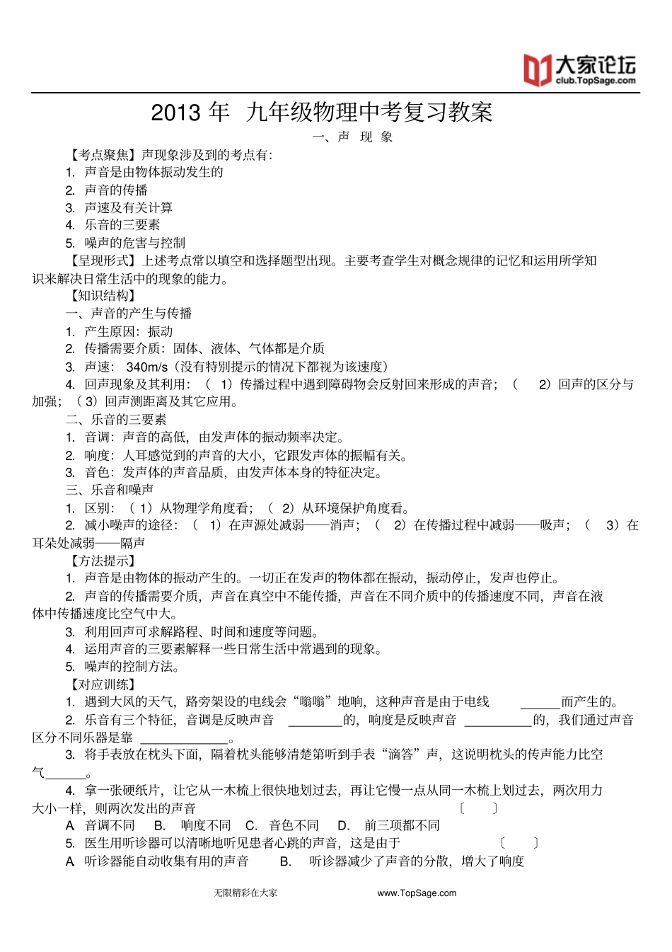
无限精彩在大家www.TopSage.com2013年九年级物理中考复习教案一、声现象【考点聚焦】声现象涉及到的考点有:1.声音是由物体振动发生的2.声音的传播3.声速及有关计算4.乐音的三要素5.噪声的危害与控制【呈现形式】上述考点常以填空和选择题型出现。主要考查学生对概念规律的记忆和运用所学知识来解决日常生活中的现象的能力。【知识结构】一、声音的产生与传播1.产生原因:振动2.传播需要介质:固体、液体、气体都是介质3.声速:340m/s(没有特别提示的情况下都视为该速度)4.回声现象及其利用:(1)传播过程中遇到障碍物会反射回来形成的声音;(2)回声的区分与加强;(3)回声测距离及其它应用。二、乐音的三要素1.音调:声音的高低,由发声体的振动频率决定。2.响度:人耳感觉到的声音的大小,它跟发声体的振幅有关。3.音色:发声体的声音品质,由发声体本身的特征决定。三、乐音和噪声1.区别:(1)从物理学角度看;(2)从环境保护角度看。2.减小噪声的途径:(1)在声源处减弱――消声;(2)在传播过程中减弱――吸声;(3)在耳朵处减弱――隔声【方法提示】1.声音是由物体的振动产生的。一切正在发声的物体都在振动,振动停止,发声也停止。2.声音的传播需要介质,声音在真空中不能传播,声音在不同介质中的传播速度不同,声音在液体中传播速度比空气中大。3.利用回声可求解路程、时间和速度等问题。4.运用声音的三要素解释一些日常生活中常遇到的现象。5.噪声的控制方法。【对应训练】1.遇到大风的天气,路旁架设的电线会“嗡嗡”地响,这种声音是由于电线而产生的。2.乐音有三个特征,音调是反映声音的,响度是反映声音的,我们通过声音区分不同乐器是靠。3.将手表放在枕头下面,隔着枕头能够清楚第听到手表“滴答”声,这说明枕头的传声能力比空气。4.拿一张硬纸片,让它从一木梳上很快地划过去,再让它慢一点从同一木梳上划过去,两次用力大小一样,则两次发出的声音〔〕A.音调不同B.响度不同C.音色不同D.前三项都不同5.医生用听诊器可以清晰地听见患者心跳的声音,这是由于〔〕A.听诊器能自动收集有用的声音B.听诊器减少了声音的分散,增大了响度无限精彩在大家www.TopSage.comC.听诊器减少了噪声的干扰D.听诊器靠固体传声效果好6.为了探究声音的产生条件,有人建议利用以下几个小实验现象。A.放在钟罩内的闹钟正在响铃,把罩内的空气抽去一些后,铃声明显减小。B.使正在发声的音叉接触水面,水面溅起水花C.吹笛子时,手指按住不同的孔便会发出不同的声音D.在吊着的大钟上固定一支细小的笔。把钟敲响后,用纸在笔尖上迅速拖过,可以在纸上画出一条来回弯曲的曲线。你认为,能说明声音产生条件的实验是哪一个或哪几个?,其它现象虽然不能说明声音的产生条件,但分别说明了什么问题?7.小明用不锈钢尺和塑料尺设计了验证乐音的三个特征的实验,请你帮他简述实验的做法。8.科学家为了探测海底某处的深度,向海底垂直发射超声波,经过4s收到回波信号,海洋中该处深度是多少m?(声音在海水中传播速度是1500m/s)科学家发现这种方法是不能用来测量月亮与地球的距离的,其原因是什么?9.人体里许多器官,它们总在不停地运动,这些运动就引起了振动,人体器官里就发出了各种各样的声音,你能说出其中的三种吗?10.小伟所在的实践活动小组设计了以下实验对声音进行探究。实验一:使正在发声的音叉接触水槽中的水,发现溅起了水花。实验二:用细线把一个小铃铛悬挂在软木塞的下端,并置于烧瓶中,轻轻摇一摇烧瓶,会听到清晰的“叮当”声,然后取下软木塞,将点燃酒精的棉球放入瓶中,待火熄灭后,迅速塞紧软木塞,再摇瓶子,听到瓶子中的响声比原来小的多。实验三:把自行车支起来,一只手转动自行车的脚踏板,另一只手拿着硬纸片,让纸片的一头伸到自行车后轮的辐条中。(要特别注意安全,不要把手伸到辐条中)先慢慢转,这时可以听到纸片的“轧轧”声;再加快转速,纸片发出的声调就会变高;当转速达到一定程度时,纸片就会尖叫起来了。以上三个实验中,能表明发声体在振动的实验是______________,另外两个实验分别表明____________________________...

1、当您付费下载文档后,您只拥有了使用权限,并不意味着购买了版权,文档只能用于自身使用,不得用于其他商业用途(如 [转卖]进行直接盈利或[编辑后售卖]进行间接盈利)。
2、本站所有内容均由合作方或网友上传,本站不对文档的完整性、权威性及其观点立场正确性做任何保证或承诺!文档内容仅供研究参考,付费前请自行鉴别。
3、如文档内容存在违规,或者侵犯商业秘密、侵犯著作权等,请点击“违规举报”。

碎片内容

最新中考物理复习全套教学方案及知识点梳理讲解

您可能关注的文档

确认删除?
VIP
微信客服
  • 扫码咨询
会员Q群
  • 会员专属群点击这里加入QQ群
客服邮箱
回到顶部