电脑桌面
添加小米粒文库到电脑桌面
安装后可以在桌面快捷访问

机构教师培训教材初中数学---数剖析VIP免费

机构教师培训教材初中数学---数剖析_第1页
1/9
机构教师培训教材初中数学---数剖析_第2页
2/9
机构教师培训教材初中数学---数剖析_第3页
3/9
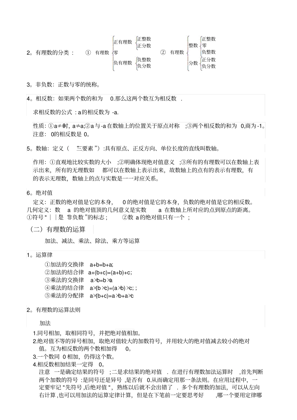
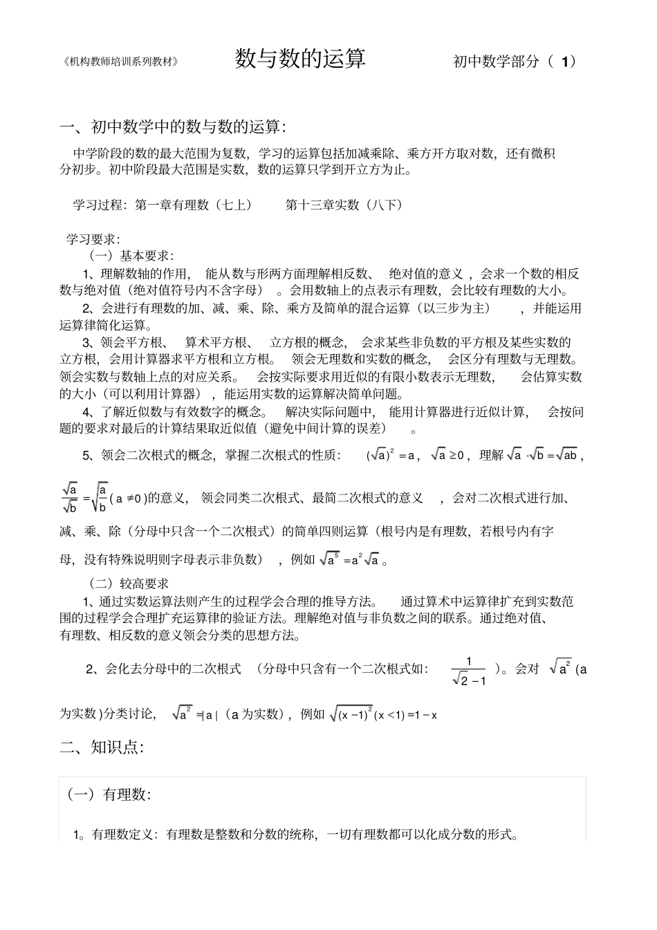
《机构教师培训系列教材》数与数的运算初中数学部分(1)一、初中数学中的数与数的运算:中学阶段的数的最大范围为复数,学习的运算包括加减乘除、乘方开方取对数,还有微积分初步。初中阶段最大范围是实数,数的运算只学到开立方为止。学习过程:第一章有理数(七上)第十三章实数(八下)学习要求:(一)基本要求:1、理解数轴的作用,能从数与形两方面理解相反数、绝对值的意义,会求一个数的相反数与绝对值(绝对值符号内不含字母)。会用数轴上的点表示有理数,会比较有理数的大小。2、会进行有理数的加、减、乘、除、乘方及简单的混合运算(以三步为主),并能运用运算律简化运算。3、领会平方根、算术平方根、立方根的概念,会求某些非负数的平方根及某些实数的立方根,会用计算器求平方根和立方根。领会无理数和实数的概念,会区分有理数与无理数。领会实数与数轴上点的对应关系。会按实际要求用近似的有限小数表示无理数,会估算实数的大小(可以利用计算器),能运用实数的运算解决简单问题。4、了解近似数与有效数字的概念。解决实际问题中,能用计算器进行近似计算,会按问题的要求对最后的计算结果取近似值(避免中间计算的误差)。5、领会二次根式的概念,掌握二次根式的性质:2()aa,0a,理解abab,aabb(0a)的意义,领会同类二次根式、最简二次根式的意义,会对二次根式进行加、减、乘、除(分母中只含一个二次根式)的简单四则运算(根号内是有理数,若根号内有字母,没有特殊说明则字母表示非负数),例如52aaa。(二)较高要求1、通过实数运算法则产生的过程学会合理的推导方法。通过算术中运算律扩充到实数范围的过程学会合理扩充运算律的验证方法。理解绝对值与非负数之间的联系。通过绝对值、有理数、相反数的意义领会分类的思想方法。2、会化去分母中的二次根式(分母中只含有一个二次根式如:121)。会对2a(a为实数)分类讨论,2||aa(a为实数),例如2(1)(1)1xxx二、知识点:(一)有理数:1。有理数定义:有理数是整数和分数的统称,一切有理数都可以化成分数的形式。2。有理数的分类:①负分数负整数负有理数零正分数正整数正有理数有理数②负分数正分数分数负整数零正整数整数有理数3。非负数:正数与零的统称。4。相反数:如果两个数的和为0.那么这两个数互为相反数.求相反数的公式:a的相反数为-a.性质:①a≠0时,a≠-a;②a与-a在数轴上的位置关于原点对称;③两个相反数的和为0,商为-1。注意:0的相反数是0。5。数轴:定义(“三要素”):具有原点、正反方向、单位长度的直线叫数轴。作用:①直观地比较实数的大小;②明确体现绝对值意义;③所有的有理数可以在数轴上表示出来,所有的无理数如都可以在数轴上表示出来,故数轴上的点有的表示有理数,有的表示无理数,数轴上的点与实数是一一对应关系。6。绝对值定义:正数的绝对值是它的本身,0的绝对值是它的本身,负数的绝对值是它的相反数。几何定义:数a的绝对值顶的几何意义是实数a在数轴上所对应的点到原点的距离。①符号"││”是“非负数”的标志;②数a的绝对值只有一个;(二)有理数的运算加法、减法、乘法、除法、乘方等运算1。运算律①加法的交换律a+b=b+a;②加法的结合律a+(b+c)=(a+b)+c;③乘法的交换律a×b=b×a④乘法的结合律a×(b×c)=(a×b)×c;;⑤乘法的分配律a×(b+c)=a×b+a×c2。有理数的运算法则加法1.同号相加,取相同符号,并把绝对值相加。2.绝对值不等的异号相加,取绝对值较大的加数符号,并用较大的绝对值减去较小的绝对值。互为相反数的两个数相加得0。3.一个数同0相加,仍得这个数。4.相反数相加结果一定得0。注意一是确定结果的符号;二是求结果的绝对值.在进行有理数加法运算时,首先判断两个加数的符号:是同号还是异号,是否有0.从而确定用那一条法则。在应用过程中,一定要牢记"先符号,后绝对值",熟练以后就不会出错了.多个有理数的加法,可以从左向右计算,也可以用加法的运算定律计算,但是在下笔前一定要思考好,哪一个要用定律哪一个要从左往右计算.减法1。减去一个数,等于加上这个数的相反数。2。两变:减法运算变加法运算,减数变成它的相反数做加数。一不变:...

1、当您付费下载文档后,您只拥有了使用权限,并不意味着购买了版权,文档只能用于自身使用,不得用于其他商业用途(如 [转卖]进行直接盈利或[编辑后售卖]进行间接盈利)。
2、本站所有内容均由合作方或网友上传,本站不对文档的完整性、权威性及其观点立场正确性做任何保证或承诺!文档内容仅供研究参考,付费前请自行鉴别。
3、如文档内容存在违规,或者侵犯商业秘密、侵犯著作权等,请点击“违规举报”。

碎片内容

机构教师培训教材初中数学---数剖析

确认删除?
VIP
微信客服
  • 扫码咨询
会员Q群
  • 会员专属群点击这里加入QQ群
客服邮箱
回到顶部