电脑桌面
添加小米粒文库到电脑桌面
安装后可以在桌面快捷访问

桥梁工程简支梁课程设计VIP免费

桥梁工程简支梁课程设计_第1页
1/21
桥梁工程简支梁课程设计_第2页
2/21
桥梁工程简支梁课程设计_第3页
3/21
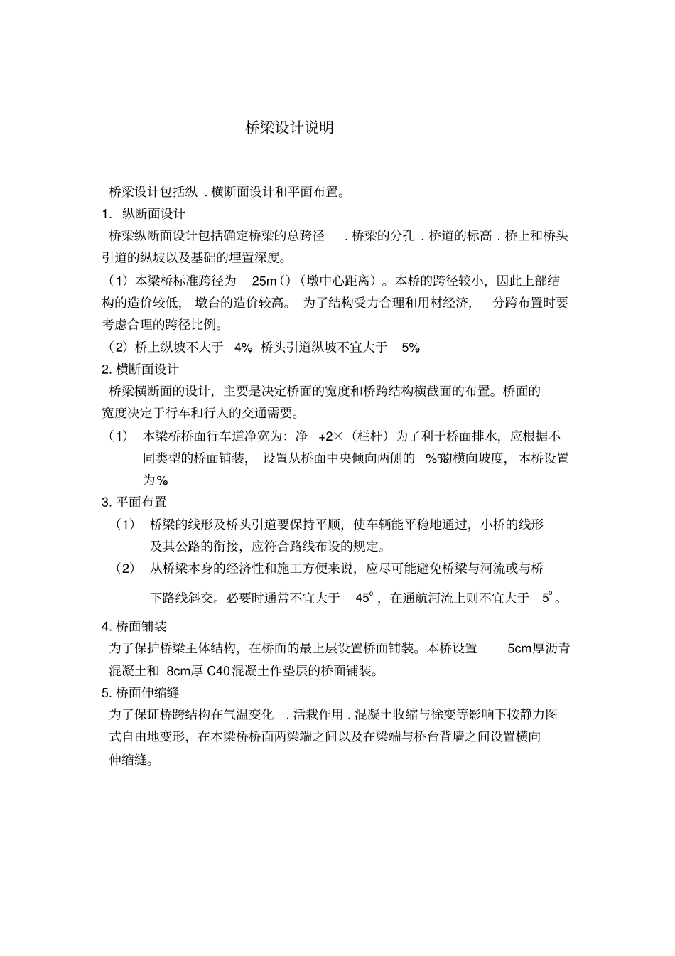
《桥梁工程》课程设计任务书一、设计题目1.钢筋混凝土简支梁桥上部结构设计二、设计基本资料1.标准跨径(计算跨径):20m()、25m()、30m()。2.桥面净空:①净(栏杆)+8m(车道)+(栏杆)、②净+2×(人行道)、③净+2×(人行道)+2×(栏杆)。3.设计荷载:①公路-I级,人群m2;②公路-Ⅱ级,人群m2。4.截面形式:空心板、T型截面、箱型截面。5.结构重要性系数:。6.材料:①钢筋:主筋采用Ⅲ级钢筋(HRB400),其他钢筋采用Ⅱ级钢筋(HRB335);②混凝土:C40。7.材料容重:水泥砼24KN/m3,钢筋砼25KN/m3,沥青砼21KN/m3三、设计内容1.荷载横向分布系数计算2.主梁的设计计算(恒载、活载及人群)3.行车道板的设计计算(悬臂板、铰接悬臂板、单向板)4.横隔梁设计计算5.桥面铺装设计四、要求完成的设计图及计算书1.钢筋混凝土简支梁桥上部结构设计(可手工制图或CAD出图)2.桥面构造横截面图(可手工制图或CAD出图)3.荷载横向分布系数计算书4.主梁内力计算书5.行车道板内力计算书6.横隔梁内力计算书五、参考文献1.《桥梁工程》(第3版),邵旭东、金晓勤主编,2012,武汉理工出版社。2.《梁桥》(公路设计手册),2005,人民交通出版社。3.《桥梁计算示例集》(砼简支梁(板)桥),易建国主编,2002,人民交通出版社。4.中华人民共和国行业标准.《公路工程技术标准》(JTGB01-2003).北京:人民交通出版社,2004。5.中华人民共和国行业标准.《公路桥涵设计通用规范》(JTGD60-2004)含条文说明.北京:人民交通出版社,2004。6.中华人民共和国行业标准.《公路钢筋混凝土及预应力混凝土桥涵设计规范》(JTGD62-2004)。六、课程设计学时1.学时安排:1周(第9周)。七、附注1.课程设计可2人一组。2.设计标准跨径、净宽、设计荷载和截面形式可随机组合,但每组不准重合。设计基本资料1.标准跨径(计算跨径):20m()2.桥面净空:①净(栏杆)+8m(车道)+(栏杆)3.设计荷载:公路-Ⅱ级,人群m2。4.截面形式:T型截面5.结构重要性系数:。6.材料:①钢筋:主筋采用Ⅲ级钢筋(HRB400),其他钢筋采用Ⅱ级钢筋(HRB335);②混凝土:C40。7.材料容重:水泥砼24KN/m3,钢筋砼25KN/m3,沥青砼21KN/m3桥梁设计说明桥梁设计包括纵.横断面设计和平面布置。1.纵断面设计桥梁纵断面设计包括确定桥梁的总跨径.桥梁的分孔.桥道的标高.桥上和桥头引道的纵坡以及基础的埋置深度。(1)本梁桥标准跨径为25m()(墩中心距离)。本桥的跨径较小,因此上部结构的造价较低,墩台的造价较高。为了结构受力合理和用材经济,分跨布置时要考虑合理的跨径比例。(2)桥上纵坡不大于4%,桥头引道纵坡不宜大于5%。2.横断面设计桥梁横断面的设计,主要是决定桥面的宽度和桥跨结构横截面的布置。桥面的宽度决定于行车和行人的交通需要。(1)本梁桥桥面行车道净宽为:净+2×(栏杆)为了利于桥面排水,应根据不同类型的桥面铺装,设置从桥面中央倾向两侧的%%的横向坡度,本桥设置为%。3.平面布置(1)桥梁的线形及桥头引道要保持平顺,使车辆能平稳地通过,小桥的线形及其公路的衔接,应符合路线布设的规定。(2)从桥梁本身的经济性和施工方便来说,应尽可能避免桥梁与河流或与桥下路线斜交。必要时通常不宜大于45o,在通航河流上则不宜大于5o。4.桥面铺装为了保护桥梁主体结构,在桥面的最上层设置桥面铺装。本桥设置5cm厚沥青混凝土和8cm厚C40混凝土作垫层的桥面铺装。5.桥面伸缩缝为了保证桥跨结构在气温变化.活栽作用.混凝土收缩与徐变等影响下按静力图式自由地变形,在本梁桥桥面两梁端之间以及在梁端与桥台背墙之间设置横向伸缩缝。一.计算荷载横向分布系数1.当荷载位于支点处,利用杠杆原理法计算横断面1#梁对于汽车荷载moq1=21q=对于人群荷载mor1=r=2#梁对于汽车荷载moq2=对于人群荷载2orm=3#梁对于汽车荷载moq2=对于人群荷载mor2=ηr=02.当荷载位于跨中时此桥在跨度内设有横隔板,具有强大的横向联结刚性,且承重结构的长度比为L/B=9=>2可按刚性横梁法绘制影响线并计算横向分布系数cqm,本桥各根主梁的横向截面均相等,梁数n=5,梁间距为米。a12+a22+a32+a42+a52=1...

1、当您付费下载文档后,您只拥有了使用权限,并不意味着购买了版权,文档只能用于自身使用,不得用于其他商业用途(如 [转卖]进行直接盈利或[编辑后售卖]进行间接盈利)。
2、本站所有内容均由合作方或网友上传,本站不对文档的完整性、权威性及其观点立场正确性做任何保证或承诺!文档内容仅供研究参考,付费前请自行鉴别。
3、如文档内容存在违规,或者侵犯商业秘密、侵犯著作权等,请点击“违规举报”。

碎片内容

桥梁工程简支梁课程设计

您可能关注的文档

确认删除?
VIP
微信客服
  • 扫码咨询
会员Q群
  • 会员专属群点击这里加入QQ群
客服邮箱
回到顶部