电脑桌面
添加小米粒文库到电脑桌面
安装后可以在桌面快捷访问

牙体牙髓考试大题加课与复习题VIP免费

牙体牙髓考试大题加课与复习题_第1页
1/50
牙体牙髓考试大题加课与复习题_第2页
2/50
牙体牙髓考试大题加课与复习题_第3页
3/50
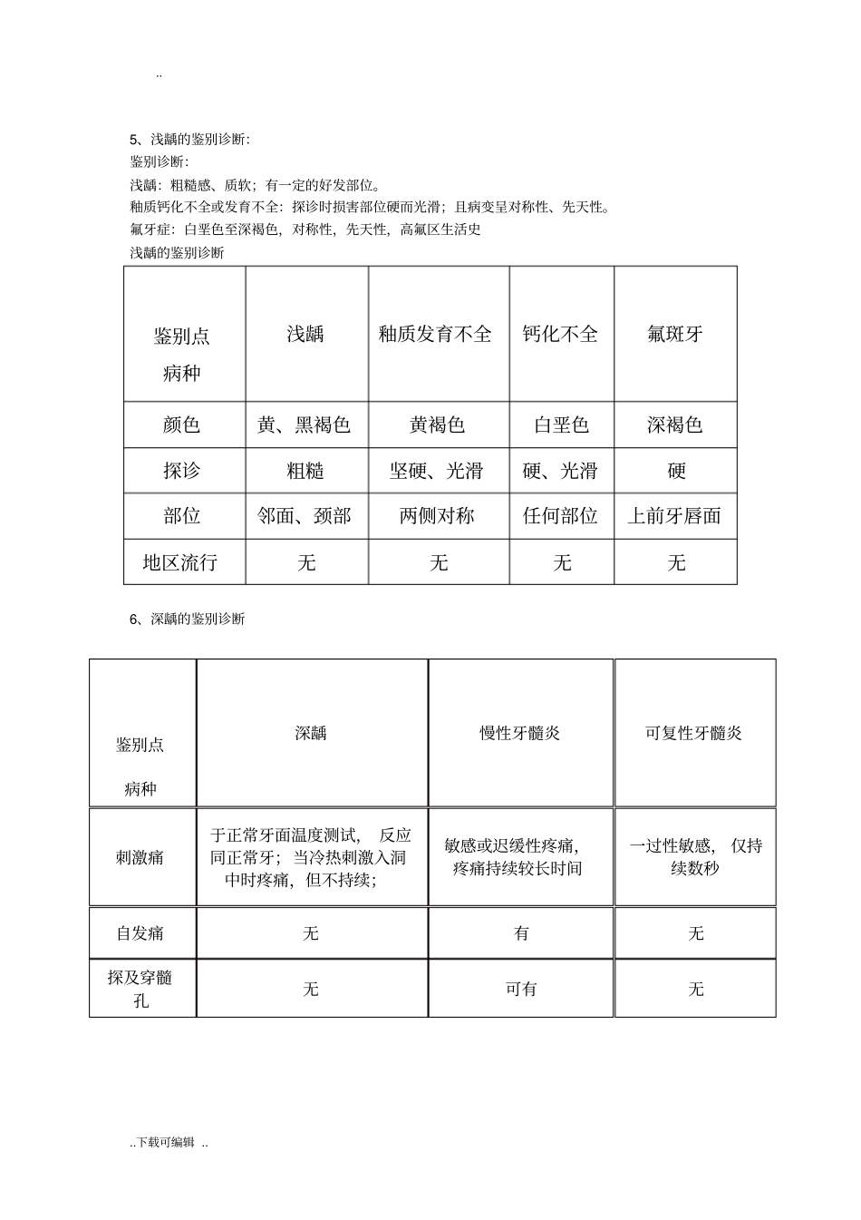
....下载可编辑..第一章1、牙体牙髓病学(cariology,endodontologyandoperativedentistry):它是研究牙体硬组织和牙髓组织疾病的发病机制、病理变化、病理生理、临床表现、治疗及归转的一门学科。2、龋病(dentalcariesortoothdecay)是在以细菌为主的多种因素影响下,牙齿硬组织发生慢性进行性破坏的一种疾病。3、患病率(prevalencerate)——表示病程长的慢性病(如龋病)存在或流行的频率。发病率(incidencerate)——是指在某一特定观察期间内,在一定人群中新发病的频率。4、龋均——指每个患者所患龋齿的均数。5、龋失补(DMF)——指龋齿数、因龋失牙数、因龋补牙数的总和。DMFT(dmft):DMFS(dmfs):6、龋病的好发部位恒牙:下颌第一磨牙>下颌第二磨牙>上颌第一磨牙>上颌第二磨牙>前磨牙>第三磨牙>上颌前牙>下颌前牙乳牙:下颌第二乳磨牙>上颌第二乳磨牙>第一乳磨牙>乳上颌前牙>乳下颌前牙第二章1、龋病发生必须具备以下重要条件:致龋细菌:细菌在牙面代谢和致病的生态环境——牙菌斑食物:细菌进行代谢活动和形成牙菌斑的物质基础——糖类宿主:易感的牙齿④时间:牙菌斑使细菌发酵糖产生的酸在牙面达到一定的浓度(在临界pH以下)和维持相当长的时间2、牙菌斑(dentalplaque):在牙齿或修复体上形成的一种软而粘的、不易被清除掉的、非矿化的细菌沉积物,由细菌和基质构成,是细菌聚集形成的微生态环境。(典型的生物膜(biofilm))3、牙菌斑的结构:菌斑-牙界面、中间层、菌斑表层4、获得性膜(acquiredpellicle):口腔唾液蛋白或糖蛋白吸附至牙面所形成的生物膜。5细菌在龋病发生中作用的证据:a.无菌鼠不发生龋;b.未萌出的牙不发生龋;c.抗生素(青霉素)可降低动物龋的发生和减轻其严重程度;d.从龋坏的牙釉质和牙本质中可找到细菌;e.在体外,一些口腔细菌能引起牙釉质和牙本质的龋样损害;f.龋病是可传播的。6、致龋菌的生物学特性:产酸、耐酸:随着pH下降,越来越多的细菌失去产酸耐酸能力,达到临界pH(5.4-5.5),即产生的酸足以使釉质脱矿时的pH,仅有少数细菌能继续产酸。糖代谢:a.利用蔗糖合成胞外多糖,特别是不溶性的胞外多糖(不溶性葡聚糖)b.合成和利用细胞内多糖;胞壁表面物质:多糖、表面蛋白、脂磷壁酸等在粘附、聚集、对牙面的定植中起作用。....下载可编辑..7、与龋病密切相关的菌属:口腔链球菌属:主要致龋菌(变链菌)乳杆菌属:参与龋病的发展,尤其是牙本质龋放线菌属:粘附、聚集,根面龋、牙本质深龋④韦荣菌属:减少致龋性第三章病例分析女性,16岁,左下后牙遇冷水痛2周,平时无不适。查:左下第一磨牙咬合面龋洞深至牙本质深层,叩痛(-),正常牙面冷测结果同对照牙,冷水入洞敏感明显。该患牙诊断是()中龋?深龋?慢性牙髓炎?可复性牙髓炎?答:深龋(深龋的特点:于正常牙面温度测试,反应同正常牙;当冷热刺激入洞中时疼痛,但不持续;无自发痛,无穿髓空)复习题:1、釉质龋、牙本质龋的病理变化分区(1)釉质龋分区:透明层(translucentzone):釉质最早期病变,临床与X线不能发现。约有1.2%矿物盐丧失。暗层(darkzone):透明层上方,呈现结构混浊,模糊不清。丧失矿物盐约6%;脱矿和再矿化交替进行的过程。病损体部(bodyofthelesim):最大一层,每个釉质龋均出现。此层釉柱横纹及釉质生长线明显。丧失矿物盐为50%以上。显微射线上透射,硬度降低。临床表现为龋白斑。被染色后,表现为棕色龋斑。④表层(surfacezone):龋损表面有一较为完整的表面。矿物盐丧失1-10%。(2)牙本质龋:在光镜下可分为:坏死区:破坏的小管、微生物及被降解的基质,质软细菌侵犯区(感染层):微生物渗透至小管牙本质脱矿区:矿物质溶解明显,小管结构完整,表层少量细菌,深层大部分无菌(革样牙本质)④高度矿化区(硬化区):小管闭合,渗透性降低,矿化高,防御功能⑤修复性牙本质层:小管结构少,结构致密,保护成牙本质细胞和牙髓(临床上龋病治疗时去腐需到哪一层,怎么判断?答:坏死区和细菌侵犯区(感染层)都要去除,牙本质脱矿区的深层不可去除)2、rampantcaries:猛性龋(rampantcaries):在短期内多个牙同时患龋。...

1、当您付费下载文档后,您只拥有了使用权限,并不意味着购买了版权,文档只能用于自身使用,不得用于其他商业用途(如 [转卖]进行直接盈利或[编辑后售卖]进行间接盈利)。
2、本站所有内容均由合作方或网友上传,本站不对文档的完整性、权威性及其观点立场正确性做任何保证或承诺!文档内容仅供研究参考,付费前请自行鉴别。
3、如文档内容存在违规,或者侵犯商业秘密、侵犯著作权等,请点击“违规举报”。

碎片内容

牙体牙髓考试大题加课与复习题

您可能关注的文档

确认删除?
VIP
微信客服
  • 扫码咨询
会员Q群
  • 会员专属群点击这里加入QQ群
客服邮箱
回到顶部