电脑桌面
添加小米粒文库到电脑桌面
安装后可以在桌面快捷访问

疼痛试题及答案VIP免费

疼痛试题及答案_第1页
1/5
疼痛试题及答案_第2页
2/5
疼痛试题及答案_第3页
3/5
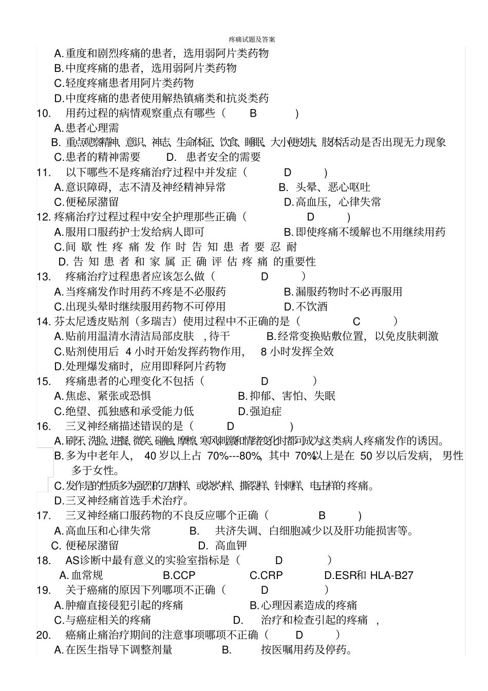
疼痛试题及答案疼痛试题及答案一名词解释(共4题,每题5分,共20分)1.疼痛:疼痛是伴随着现存的或潜在的组织损伤而产生一种令人不快的感觉和情绪上的感受,是机体对有害刺激一种保护性防御反应。国际疼痛学会(IASP)1994年定义为:疼痛是一种与组织损伤或潜在组织损伤相关的不愉快的主观感觉和情感体验。2三阶梯用药原则:阶梯给药,无创给药,按时给药,个体化给药,注意具体细节3.三叉神经痛;三叉神经痛是指三叉神经分布区域内出现反复发作的阵发性电样剧烈疼痛,维持短时间后可自行缓解。通常,疼痛仅局限于三叉神经的一个分支,也可能涉及多个分支。4.强直性脊柱炎;是一种慢性进行性炎性疾病,起病隐匿,病变主要侵犯骶髂关节、椎旁小关节、滑膜、软组织,该病也称血清阴性风湿病.二.单项选择(共30题,每题2分,共60分)1.疼痛是一种与组织损伤或潜在组织损伤相关的不愉快的(A)感觉。A.主观感觉B.客观感觉C.自我感觉D.不良感觉2世界疼痛大会将(C)人类第五大生命指征。A.呼吸B.脉搏C.疼痛D.血压3.世界疼痛日是那一天(A)A.十月第二周的第一天B.十月第一周的第一天C.十月第二周的第二天D.十月第一周的第二天4.对疼痛进行评估下面哪项正确(A)A.相信患者,患者说痛就是痛。B.根据经验总体评价患者C.只相信患者主诉便给药物治疗D.无需动态评估患者5.中枢性神经痛的病理过程常常是严重和令人痛苦的,什么护理常常更适合于这类患者(A)A.心理调适B.药物治疗C.物理治疗D.局部治疗6.以下对疼痛的描述哪个正确(C)A疼痛是患者的客观感受,缺少客观体征B.疼痛不受精神和心理因素影响。C.用药期间的疼痛程度评估有助于及时调整止痛要物的用药剂量D.护士应以自我观点对疼痛患者进行个体化的评估7..按WHO的疼痛分级标准进行评估,疼痛分为四级(A)A.0级1级2级3级B.1级2级3级4级C.轻度疼痛中度疼痛重度疼痛极重度疼痛D.轻度疼痛中度疼痛重度疼痛无法忍受疼痛8.疼痛的给药原则是(D)A.病人要求便给药B.疼痛发作时给药C.只要有疼痛便给药D.按药效强弱依阶梯顺序使用、使用口服、按时给药、联合给药、用药剂量个体化9.三阶梯用药说法正确的是(B)疼痛试题及答案A.重度和剧烈疼痛的患者,选用弱阿片类药物B.中度疼痛的患者,选用弱阿片类药物C.轻度疼痛患者用阿片类药物D.中度疼痛的患者使用解热镇痛类和抗炎类药10.用药过程的病情观察重点有哪些(B)A.患者心理需B.重点观察精神、意识、神志、生命体征、饮食、睡眠、大小便皮肤、肢体活动是否出现无力现象C.患者的精神需要D.患者安全的需要11.以下哪些不是疼痛治疗过程中并发症(D)A.意识障碍,志不清及神经精神异常B.头晕、恶心呕吐C.便秘尿潴留D.高血压,心律失常12.疼痛治疗过程过程中安全护理那些正确(D)A.服用口服药护士发给病人即可B.即使疼痛不缓解也不用继续用药C.间歇性疼痛发作时告知患者要忍耐D.告知患者和家属正确评估疼痛的重要性13.疼痛治疗过程患者应该怎么做(D)A.当疼痛发作时用药不疼是不必服药B.漏服药物时不必再服用C.出现头晕时继续服用药物不可停用D.不饮酒14.芬太尼透皮贴剂(多瑞吉)使用过程中不正确的是(C)A.贴前用温清水清洁局部皮肤,待干B.经常变换贴敷位置,以免皮肤刺激C.贴剂使用后4小时开始发挥药物作用,8小时发挥全效D.处理爆发痛时,应用即释阿片药物15.疼痛患者的心理变化不包括(D)A.焦虑、紧张或恐惧B.抑郁、害怕、失眠C.绝望、孤独感和承受能力低D.强迫症16.三叉神经痛描述错误的是(D)A.刷牙、洗脸、进餐、微笑、碰触、摩檫、寒风刺激和情绪变化时都可成为这类病人疼痛发作的诱因。B.多为中老年人,40岁以上占70%---80%,其中70%以上是在50岁以后发病,男性多于女性。C.发作是的性质多为强烈的刀割样、或烧灼样、撕裂样、针刺样、电击样的疼痛。D.三叉神经痛首选手术治疗。17.三叉神经痛口服药物的不良反应哪个正确(B)A.高血压和心律失常B.共济失调、白细胞减少以及肝功能损害等。C.便秘尿潴留D.高血钾18.AS诊断中最有意义的实验室指标是(D)A.血常规B.CCPC.CRPD.ESR和HLA-B2719.关于癌痛的原因下列哪项不正确(D)A.肿瘤直接侵犯引起的疼痛B.心理因素造成的疼痛C.与癌症相关的疼痛D.治疗和检查引起的...

1、当您付费下载文档后,您只拥有了使用权限,并不意味着购买了版权,文档只能用于自身使用,不得用于其他商业用途(如 [转卖]进行直接盈利或[编辑后售卖]进行间接盈利)。
2、本站所有内容均由合作方或网友上传,本站不对文档的完整性、权威性及其观点立场正确性做任何保证或承诺!文档内容仅供研究参考,付费前请自行鉴别。
3、如文档内容存在违规,或者侵犯商业秘密、侵犯著作权等,请点击“违规举报”。

碎片内容

疼痛试题及答案

确认删除?
VIP
微信客服
  • 扫码咨询
会员Q群
  • 会员专属群点击这里加入QQ群
客服邮箱
回到顶部