电脑桌面
添加小米粒文库到电脑桌面
安装后可以在桌面快捷访问

移动式钢管脚手架施工专项方案VIP免费

移动式钢管脚手架施工专项方案_第1页
1/8
移动式钢管脚手架施工专项方案_第2页
2/8
移动式钢管脚手架施工专项方案_第3页
3/8
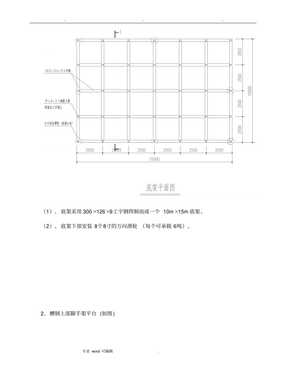
移动式钢管脚手架施工专项方案一、编制依据1、《建筑施工脚手架实用手册(含垂直运输设施)》中国建筑工业出版社;2、《建筑施工门式钢管脚手架安全技术规范》JGJ128-2000中国建筑工业出版社;3、《建筑施工安全检查标准》JGJ59-99中国建筑工业出版社。二、工程概况本工程属装修改造工程,对位于广州番禺职业技术学院风雨操场网架进行翻新,网架长度105米,宽度40米,投影面积4200平方米,屋面高度分别为17米和15米。三、脚手架方案选择本工程考虑到施工工期、质量和安全要求,故在选择方案时,充分考虑以下几点:1、架体的结构设计,力求做到结构安全可靠,造价经济合理;2、在规定的条件下和规定使用期限内,能够充分满足预期的安全性和耐久性及便于施工;3、并根据施工现场为混凝土硬底,且地面匀比较平整。综合考虑了以往的施工经验,决定采用移动式钢管脚手架。四、脚手架的搭设流程及要求移动式钢管脚手架采用300×126×9工字钢制作成一个10米×15米的钢底架,下部安装8个叉车专用滑轮(每个可承重6吨),上部采用φ48×3.5mm钢管搭设脚手架平作平台,搭设高度为13米。......专业word可编辑.(一)、脚手架的材质要求1、脚手架采用φ48×3.5mm钢管,相应扣件规格为φ48mm,并应有出厂合格证明书及产品标志。2、300×126×9工字钢应有出厂合格证明书及产品标志。3、钢管应平直,平直度允许偏差为管长的1/500;两端面应平整,不得有斜口、毛口;严禁使用有硬伤(硬弯、砸扁等)及严重锈蚀的钢管。4、连接外径48mm钢管的扣件的性能、质量应符合现行国家标准《钢管脚手架扣件》(GB15831)的规定。(二)、工艺流程制作槽钢底架→安装固定脚轮→槽钢上按立杆间竖立杆(焊接)→安装扫地拉杆→安装纵横拉杆(逐层架设至顶部)→架设斜撑杆、剪刀撑→顶面铺设钢网→架设护身栏杆并挂立网→挂平网。(三)、脚手架搭设要求1、槽钢底架(如图)......专业word可编辑.(1)、底架采用300×126×9工字钢焊制而成一个10m×15m底架。(2)、底架下部安装8个8寸的万向滑轮(每个可承载6吨)。2、槽钢上部脚手架平台(如图)......专业word可编辑.......专业word可编辑.(1)、操作平台架体采用焊接的方式固定在底架上,架设高度为13m。(2)、距离底架面40CM处开始安装扫地拉杆纵横一道,采用扣件连接。(3)、距离扫地拉杆2.0M处开始第二道水平拉杆,然后按每2M进行一道架设,每道均为纵横一道。(4)、10米、15米向均设斜撑拉杆,间距为7.5M。(5)、操作平台面,高度为13m,由2.5m×2.5m方形水平拉杆支承,同时在10米向每立杆之间加设一道横拉杆,并在面铺设钢网。(6)、操作平台高加装1.2M高的活动护栏(可拆除),安装完成挂安全网围闭。(7)、操作平台内采用钢管搭设安全楼梯上落。(8)、施工质量要求:1)、用于连接在横杆的对接扣件,开口应朝架子的里侧,螺栓朝上,避免扣件开口朝上,以防雨水进入钢管,而在使用直角扣件时,开口不得朝下,以保证例用安全。2)、剪刀撑的设置:本工程高度13M,因此在脚手架两侧、转角处各设置一道剪刀撑。中间各道剪刀撑应在外侧立面整个长度和高度上连续设置剪刀撑。搭设时,剪刀撑斜杆两端用旋转扣件与脚手架立杆或横向水平杆扣紧,最下面的斜撑与立杆的连接点离槽钢不大于50cm,两斜杆相交处,及两斜杆中间还要增加2—4个扣结点与之相交杆件扣紧,剪刀撑与地面成45度,其搭接长度不少于1米,并不少于3个扣件。3)、在操作层上连续满铺与配套的挂扣式脚手板,扣紧挡板,防止脚手板脱落和松动。4)、连接管与配件的锁臂、搭钩必须处于锁住状态。5)、设置纵向、横向水平拉接杆应连续,并形成水平闭合圈;五、脚手架搭设的劳动力安排......专业word可编辑.1、为确保工程进度的需要,同时根据本工程的结构特征和脚手架的工程量,确定本工程装修脚手架搭设人员需要5~10人,操作人员均有特种作业操作证。2、建立由项目经理、施工员、安全员、搭设技术员组成的管理机构,搭设负责人负有指挥、调配、检查的直接责任。3、脚手架的搭设和拆除,均应有项目技术负责人的认可,方可进行施工作业,并必须配备有足够的辅助人员和必要的工具。六、脚手架搭...

1、当您付费下载文档后,您只拥有了使用权限,并不意味着购买了版权,文档只能用于自身使用,不得用于其他商业用途(如 [转卖]进行直接盈利或[编辑后售卖]进行间接盈利)。
2、本站所有内容均由合作方或网友上传,本站不对文档的完整性、权威性及其观点立场正确性做任何保证或承诺!文档内容仅供研究参考,付费前请自行鉴别。
3、如文档内容存在违规,或者侵犯商业秘密、侵犯著作权等,请点击“违规举报”。

碎片内容

移动式钢管脚手架施工专项方案

确认删除?
VIP
微信客服
  • 扫码咨询
会员Q群
  • 会员专属群点击这里加入QQ群
客服邮箱
回到顶部