电脑桌面
添加小米粒文库到电脑桌面
安装后可以在桌面快捷访问

人力资源管理师三级考试重点复习资料VIP免费

人力资源管理师三级考试重点复习资料_第1页
1/23
人力资源管理师三级考试重点复习资料_第2页
2/23
人力资源管理师三级考试重点复习资料_第3页
3/23
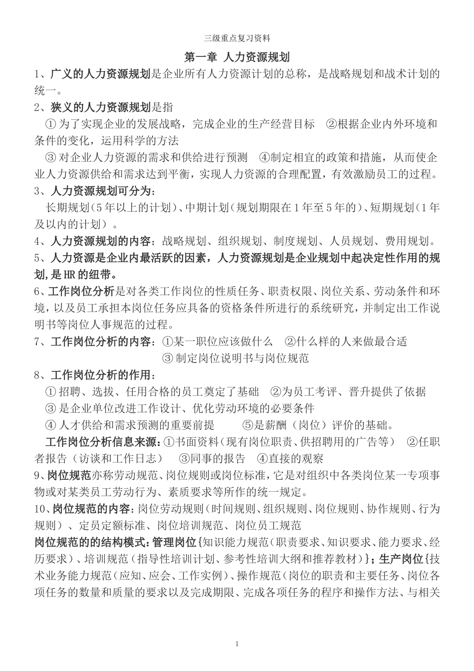
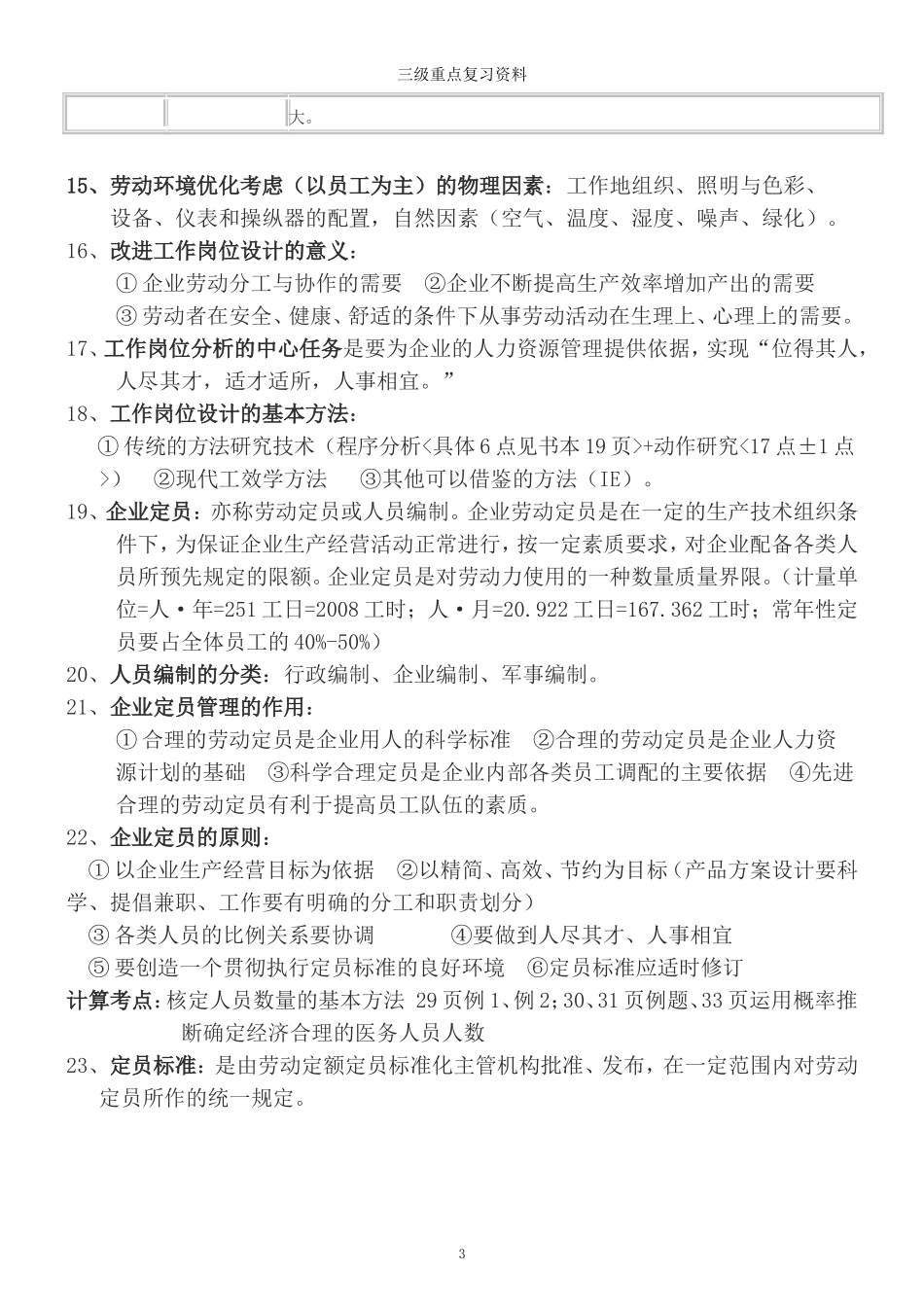
三级重点复习资料第一章人力资源规划1、广义的人力资源规划是企业所有人力资源计划的总称,是战略规划和战术计划的统一。2、狭义的人力资源规划是指①为了实现企业的发展战略,完成企业的生产经营目标②根据企业内外环境和条件的变化,运用科学的方法③对企业人力资源的需求和供给进行预测④制定相宜的政策和措施,从而使企业人力资源供给和需求达到平衡,实现人力资源的合理配置,有效激励员工的过程。3、人力资源规划可分为:长期规划(5年以上的计划)、中期计划(规划期限在1年至5年的)、短期规划(1年及以内的计划)。4、人力资源规划的内容:战略规划、组织规划、制度规划、人员规划、费用规划。5、人力资源是企业内最活跃的因素,人力资源规划是企业规划中起决定性作用的规划,是HR的纽带。6、工作岗位分析是对各类工作岗位的性质任务、职责权限、岗位关系、劳动条件和环境,以及员工承担本岗位任务应具备的资格条件所进行的系统研究,并制定出工作说明书等岗位人事规范的过程。7、工作岗位分析的内容:①某一职位应该做什么②什么样的人来做最合适③制定岗位说明书与岗位规范8、工作岗位分析的作用:①招聘、选拔、任用合格的员工奠定了基础②为员工考评、晋升提供了依据③是企业单位改进工作设计、优化劳动环境的必要条件④人才供给和需求预测的重要前提⑤是薪酬(岗位)评价的基础。工作岗位分析信息来源:①书面资料(现有岗位职责、供招聘用的广告等)②任职者报告(访谈和工作日志)③同事的报告④直接的观察9、岗位规范亦称劳动规范、岗位规则或岗位标准,它是对组织中各类岗位某一专项事物或对某类员工劳动行为、素质要求等所作的统一规定。10、岗位规范的内容:岗位劳动规则(时间规则、组织规则、岗位规则、协作规则、行为规则)、定员定额标准、岗位培训规范、岗位员工规范岗位规范的的结构模式:管理岗位{知识能力规范(职责要求、知识要求、能力要求、经历要求)、培训规范(指导性培训计划、参考性培训大纲和推荐教材)};生产岗位{技术业务能力规范(应知、应会、工作实例)、操作规范(岗位的职责和主要任务、岗位各项任务的数量和质量的要求以及完成期限、完成各项任务的程序和操作方法、与相关1三级重点复习资料岗位的协调配合程度)};其他种类的岗位规范(管理岗位考核规范、生产岗位考核规范)。岗位规范和工作说明书的区别(简答)区别岗位规范工作说明书涉及内容覆盖范围、涉及内容广泛,只是其中有些内容有所交叉以岗位的“事”和“物”为中心,以文字图表的形式加以归纳和总结主题不同解决“什么样的员工才能胜任本岗位工作”的问题什么样的员工能胜任、该岗位是什么、做什么、什么地点、环境条件下做、如何做结构形式按企业标准化原则,统一制定并发布执行的。不受标准化原则的限制,内容可繁可简,结构形式呈多样化。工作说明书的内容:⑴基本资料⑵岗位职责⑶监督与岗位关系⑷工作内容和要求⑸工作权限⑹劳动条件和环境⑺工作时间⑻资历⑼身体条件⑽心理品质要求⑾专业知识和技能要求⑿绩效考评工作说明书分类:岗位、部门、公司工作说明书的程序:起草工作说明书、岗位分析专家专题研讨修改、多次修改定稿11、工作岗位分析程序:准备阶段{⑴初步了解掌握各种基本数据和资料;⑵设计岗位调查方案(a明确调查目的、b确定调查对象和单位、c确定调查项目、d确定调查表格和填写说明、e确定调查的时间、地点和方法);(3)做好员工的思想工作,建立友好合作的关系;(4)把工作岗位分析的任务和程序分解成若干工作单元和环节;(5)组织有关人员学习,对重点岗位进行初步调查}、调查阶段{应灵活运用访谈、问卷、观察、小组集体讨论等方法}、总结分析阶段{对调查结果进行深入细致的分析,最后采用文字图表等形式作出全面的归纳和总结}。12、工作岗位设计的基本原则:①明确任务目标②合理分工协作③责权利相对应13、“因事设岗”是设置岗位的基本原则。设置岗位的要求:①根据总体发展战略②责任目标要明确③岗位数量是否最低④关系是否协调⑤科学充实饱满14、改进岗位设计的基本内容:①岗位工作扩大化(横向、纵向)与丰富化(任务的多样化、明确...

1、当您付费下载文档后,您只拥有了使用权限,并不意味着购买了版权,文档只能用于自身使用,不得用于其他商业用途(如 [转卖]进行直接盈利或[编辑后售卖]进行间接盈利)。
2、本站所有内容均由合作方或网友上传,本站不对文档的完整性、权威性及其观点立场正确性做任何保证或承诺!文档内容仅供研究参考,付费前请自行鉴别。
3、如文档内容存在违规,或者侵犯商业秘密、侵犯著作权等,请点击“违规举报”。

碎片内容

人力资源管理师三级考试重点复习资料

您可能关注的文档

确认删除?
VIP
微信客服
  • 扫码咨询
会员Q群
  • 会员专属群点击这里加入QQ群
客服邮箱
回到顶部