电脑桌面
添加小米粒文库到电脑桌面
安装后可以在桌面快捷访问

小区的标准租房合同范本 VIP免费

小区的标准租房合同范本 _第1页
1/3
小区的标准租房合同范本 _第2页
2/3
小区的标准租房合同范本 _第3页
3/3
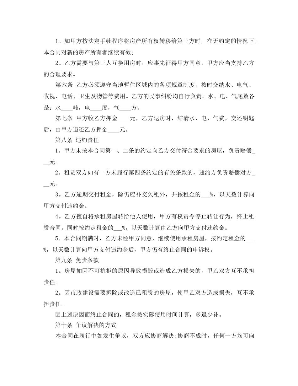
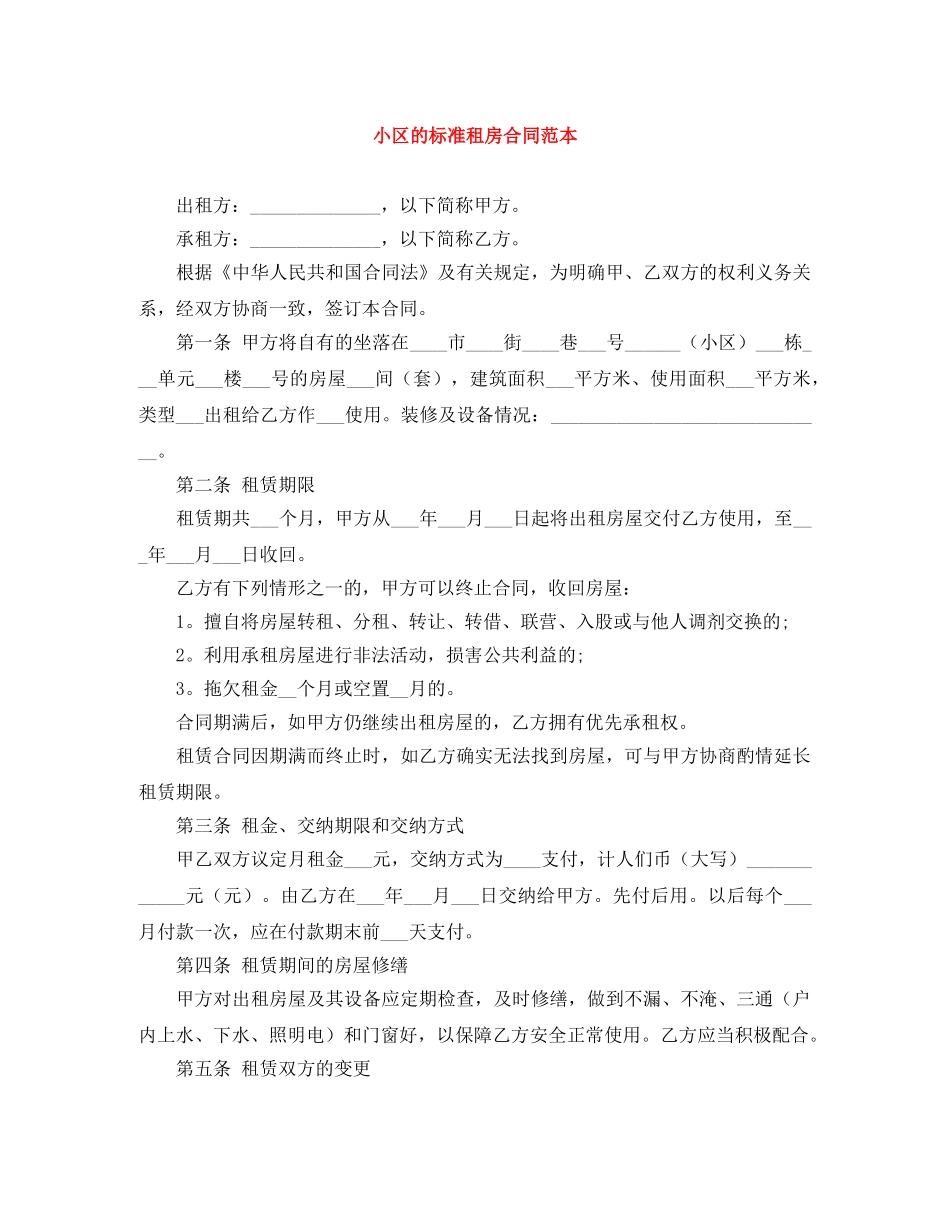
此资料由网络收集而来,如有侵权请告知上传者立即删除。资料共分享,我们负责传递知识。小区的标准租房合同范本出租方:______________,以下简称甲方。承租方:______________,以下简称乙方。根据《中华人民共和国合同法》及有关规定,为明确甲、乙双方的权利义务关系,经双方协商一致,签订本合同。第一条甲方将自有的坐落在____市____街____巷___号______(小区)___栋___单元___楼___号的房屋___间(套),建筑面积___平方米、使用面积___平方米,类型___出租给乙方作___使用。装修及设备情况:______________________________。第二条租赁期限租赁期共___个月,甲方从___年___月___日起将出租房屋交付乙方使用,至___年___月___日收回。乙方有下列情形之一的,甲方可以终止合同,收回房屋:1。擅自将房屋转租、分租、转让、转借、联营、入股或与他人调剂交换的;2。利用承租房屋进行非法活动,损害公共利益的;3。拖欠租金__个月或空置__月的。合同期满后,如甲方仍继续出租房屋的,乙方拥有优先承租权。租赁合同因期满而终止时,如乙方确实无法找到房屋,可与甲方协商酌情延长租赁期限。第三条租金、交纳期限和交纳方式甲乙双方议定月租金___元,交纳方式为____支付,计人们币(大写)____________元(元)。由乙方在___年___月___日交纳给甲方。先付后用。以后每个___月付款一次,应在付款期末前___天支付。第四条租赁期间的房屋修缮甲方对出租房屋及其设备应定期检查,及时修缮,做到不漏、不淹、三通(户内上水、下水、照明电)和门窗好,以保障乙方安全正常使用。乙方应当积极配合。第五条租赁双方的变更此资料由网络收集而来,如有侵权请告知上传者立即删除。资料共分享,我们负责传递知识。1。如甲方按法定手续程序将房产所有权转移给第三方时,在无约定的情况下,本合同对新的房产所有者继续有效;2。乙方需要与第三人互换用房时,应事先征得甲方同意,甲方应当支持乙方的合理要求。第六条乙方必须遵守当地暂住区域内的各项规章制度。按时交纳水、电气、收视、电话、卫生及物管等费用。乙方的民事纠纷均自行负责。水、电、气底数各是:水____吨,电____度,气____方。第七条甲方收乙方押金____元,乙方退房时,结清水、电、气费,交还钥匙后,由甲方退还乙方押金____元。第八条违约责任1。甲方未按本合同第一、二条的约定向乙方交付符合要求的房屋,负责赔偿___元。2。租赁双方如有一方未履行第四条约定的有关条款的,违约方负责赔偿对方___元。3。乙方逾期交付租金,除仍应补交欠租外,并按租金的___%,以天数计算向甲方交付违约金。4。乙方擅自将承租房屋转给他人使用,甲方有权责令停止转让行为,终止租赁合同。同时按约定租金的___%,以天数计算由乙方向甲方支付违约金。5。本合同期满时,乙方未经甲方同意,继续使用承租房屋,按约定租金的___%,以天数计算向甲方支付违约金后,甲方仍有终止合同的申诉权。第九条免责条款1。房屋如因不可抗拒的原因导致损毁或造成乙方损失的,甲乙双方互不承担责任。2。因市政建设需要拆除或改造已租赁的房屋,使甲乙双方造成损失,互不承担责任。因上述原因而终止合同的,租金按实际使用时间计算,多退少补。第十条争议解决的方式本合同在履行中如发生争议,双方应协商解决;协商不成时,任何一方均可向此资料由网络收集而来,如有侵权请告知上传者立即删除。资料共分享,我们负责传递知识。房屋租赁管理机关申请调解,调解无效时,可向经济合同仲裁委员会申请仲裁,也可向人民法院起诉。第十一条其他约定事宜1。___________________________________________________________________________。2。___________________________________________________________________________。第十二条本合同未尽事宜,甲乙双方可共同协商。本合同一式2份,甲乙方各执1份。从签字之日起生效,到期自动作废。甲方(签字盖章):乙方(签字盖章):身份证号码:身份证号码:联系电话:联系电话:住址:住址:年月日

1、当您付费下载文档后,您只拥有了使用权限,并不意味着购买了版权,文档只能用于自身使用,不得用于其他商业用途(如 [转卖]进行直接盈利或[编辑后售卖]进行间接盈利)。
2、本站所有内容均由合作方或网友上传,本站不对文档的完整性、权威性及其观点立场正确性做任何保证或承诺!文档内容仅供研究参考,付费前请自行鉴别。
3、如文档内容存在违规,或者侵犯商业秘密、侵犯著作权等,请点击“违规举报”。

碎片内容

小区的标准租房合同范本

确认删除?
VIP
微信客服
  • 扫码咨询
会员Q群
  • 会员专属群点击这里加入QQ群
客服邮箱
回到顶部