电脑桌面
添加小米粒文库到电脑桌面
安装后可以在桌面快捷访问

高三地理学案:昼夜长短与太阳高度的实际运用VIP免费

高三地理学案:昼夜长短与太阳高度的实际运用_第1页
1/6
高三地理学案:昼夜长短与太阳高度的实际运用_第2页
2/6
高三地理学案:昼夜长短与太阳高度的实际运用_第3页
3/6
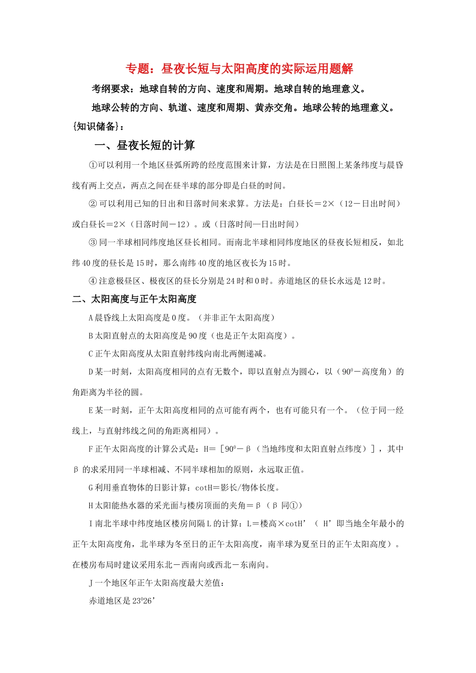
专题:昼夜长短与太阳高度的实际运用题解考纲要求:地球自转的方向、速度和周期。地球自转的地理意义。地球公转的方向、轨道、速度和周期、黄赤交角。地球公转的地理意义。{知识储备}:一、昼夜长短的计算①可以利用一个地区昼弧所跨的经度范围来计算,方法是在日照图上某条纬度与晨昏线有两上交点,两点之间在昼半球的部分即是白昼的时间。②可以利用已知的日出和日落时间来求算。方法是:白昼长=2×(12-日出时间)或白昼长=2×(日落时间-12)。或(日落时间—日出时间)③同一半球相同纬度地区昼长相同。而南北半球相同纬度地区的昼夜长短相反,如北纬40度的昼长是15时,那么南纬40度的地区夜长为15时。④注意极昼区、极夜区的昼长分别是24时和0时。赤道地区的昼长永远是12时。二、太阳高度与正午太阳高度A晨昏线上太阳高度是0度。(并非正午太阳高度)B太阳直射点的太阳高度是90度(也是正午太阳高度)。C正午太阳高度从太阳直射纬线向南北两侧递减。D某一时刻,太阳高度相同的点有无数个,即以直射点为圆心,以(900-高度角)的角距离为半径的圆。E某一时刻,正午太阳高度相同的点可能有两个,也有可能只有一个。(位于同一经线上,与直射纬线之间的角距离相同)。F正午太阳高度的计算公式是:H=[900-β(当地纬度和太阳直射点纬度)],其中β的求采用同一半球相减、不同半球相加的原则,永远取正值。G利用垂直物体的日影计算:cotH=影长/物体长度。H太阳能热水器的采光面与楼房顶面的夹角=β(β同①)I南北半球中纬度地区楼房间隔L的计算:L=楼高×cotH’(H’即当地全年最小的正午太阳高度角,北半球为冬至日的正午太阳高度,南半球为夏至日的正午太阳高度)。在楼房布局时建议采用东北-西南向或西北-东南向。J一个地区年正午太阳高度最大差值:赤道地区是23026’南北半球热带地区介于23026’和46052’之间,具体度数是(当地纬度+23026’)。南北半球温带地区是46052’。南北半球寒带地区是46052’,但也可以当作当地最大正午太阳高度的数值。关于“立杆见影”影长变化问题的探讨:太阳高度角越大,影长越短,当正午影长为零,太阳高度角应当为90度,即太阳直射此地,由于影长与太阳高度角存在负相关,因此根据影长的变化可推测太阳高度角的变化。由于太阳高度角存在日变化和年变化,导致影长存在日变化和年变化:日变化分析:一天之中,由于正午太阳高度角(地方时为12点时)最大,因此影长日变化特点是:正午影长最短.各地正午影长的年变化分析:1、由于太阳直射点在南北回归线之间移动,北回归线以北地区,由于该地正午太阳总是在南方,影子均应朝北,因此只有朝向北方的影子,简称“北影”.由于北回归线以北地区,一年中正午太阳高度角夏至最大,冬至最小,因此,影长变化特点是:夏至最短,冬至最长,。2、南回归线以南地区,由于该地正午太阳总是在北方,影子均应朝南,因此只有朝向南方的影子,简称“南影”.因此,影长变化特点是:冬至最短,夏至最长。3、南北回归线之间的地区,由于太阳直射点在南北回归线之间移动,该地正午的太阳有一段时间会在南方,有一段时间会在北方,因此,该地正午既有朝北的影子,也有朝南的影子,即既有“北影”,也有“南影”。除南北回归线一年中只有一次直射机会外,介于南北回归线之间地区均有两次直射机会,因此会出现两次正午影长为零的时期(H=900)。还可细分以下两种情况:A、介于赤道和北回归线之间地区,太阳直射点在该地南方的机会大于在北方机会,因此出现“北影”的时间长于“南影”。且大多数时间“北影”长于“南影”。由于该地正午太阳高度角在太阳直射南回归线时,达一年中最小值,因此在冬至(太阳直射南回归线时)影长应最长。B、介于赤道和南回归线之间地区,太阳直射点在该地北方的机会大于在南方机会,因此出现“南影”的时间长于“北影”。且大多数时间“南影”长于“北影”。由于该地正午太阳高度角在太阳直射北回归线时,达一年中最小值,因此在夏至(太阳直射北回归线时)影长{经典回放}(2002年上海)下表所列的是12月22日甲、乙、丙、丁四地的白昼时间,根据表中数据回答下1-3题。甲地乙地丙地丁地白昼长5∶309∶0911...

1、当您付费下载文档后,您只拥有了使用权限,并不意味着购买了版权,文档只能用于自身使用,不得用于其他商业用途(如 [转卖]进行直接盈利或[编辑后售卖]进行间接盈利)。
2、本站所有内容均由合作方或网友上传,本站不对文档的完整性、权威性及其观点立场正确性做任何保证或承诺!文档内容仅供研究参考,付费前请自行鉴别。
3、如文档内容存在违规,或者侵犯商业秘密、侵犯著作权等,请点击“违规举报”。

碎片内容

高三地理学案:昼夜长短与太阳高度的实际运用

您可能关注的文档

海博书城+ 关注
实名认证
内容提供者

从事历史教学,热爱教育,高度负责。

确认删除?
VIP
微信客服
  • 扫码咨询
会员Q群
  • 会员专属群点击这里加入QQ群
客服邮箱
回到顶部