电脑桌面
添加小米粒文库到电脑桌面
安装后可以在桌面快捷访问

综合部人员绩效考核VIP免费

综合部人员绩效考核_第1页
1/6
综合部人员绩效考核_第2页
2/6
综合部人员绩效考核_第3页
3/6
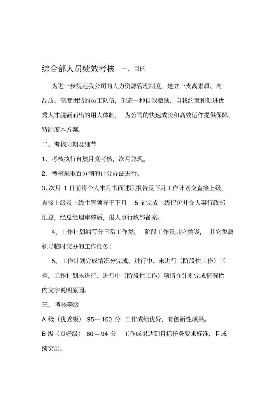
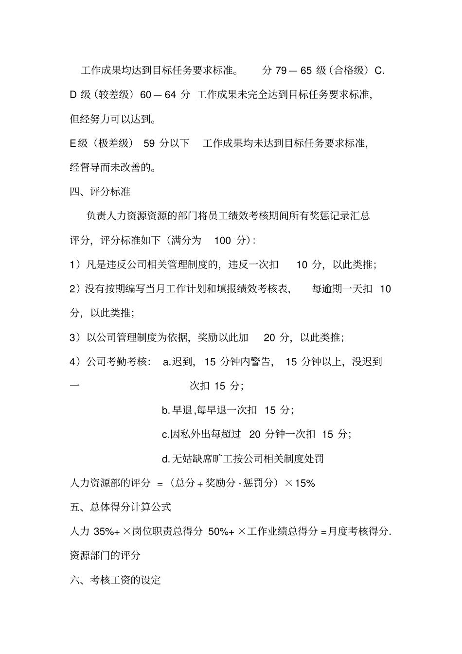
综合部人员绩效考核一、目的为进一步规范我公司的人力资源管理制度,建立一支高素质、高品质、高度团结的员工队伍,创造一种自我激励、自我约束和促进优秀人才脱颖而出的用人体制,为公司的快速成长和高效运作提供保障,特制度本方案。二、考核周期及细节1、考核执行自然月度考核,次月兑现。2、考核采取百分制的计分办法进行。3、次月1日前将个人本月书面述职报告及下月工作计划交直接上级,直接上级及上级主管领导于下月5前完成上级评价并交人事行政部汇总,经总经理审核后,报人事行政部备案。4、工作计划编写分日常工作类、阶段工作及其它类等,其它类属领导临时交办的工作任务;5、工作计划完成情况分完成、进行中、未进行(阶段性工作)三档,工作计划未进行、进行中(阶段性工作)项请在计划完成情况栏内文字说明原因。三、考核等级A级(优秀级)95—100分工作成绩优异,有创新性成果。B级(良好级)80—94分工作成果达到目标任务要求标准,且成绩突出。工作成果均达到目标任务要求标准。分79—65级(合格级)C.D级(较差级)60—64分工作成果未完全达到目标任务要求标准,但经努力可以达到。E级(极差级)59分以下工作成果均未达到目标任务要求标准,经督导而未改善的。四、评分标准负责人力资源资源的部门将员工绩效考核期间所有奖惩记录汇总评分,评分标准如下(满分为100分):1)凡是违反公司相关管理制度的,违反一次扣10分,以此类推;2)没有按期编写当月工作计划和填报绩效考核表,每逾期一天扣10分,以此类推;3)以公司管理制度为依据,奖励以此加20分,以此类推;4)公司考勤考核:a.迟到,15分钟内警告,15分钟以上,没迟到一次扣15分;b.早退,每早退一次扣15分;c.因私外出每超过20分钟一次扣15分;d.无姑缺席旷工按公司相关制度处罚人力资源部的评分=(总分+奖励分-惩罚分)×15%五、总体得分计算公式人力35%+×岗位职责总得分50%+×工作业绩总得分=月度考核得分.资源部门的评分六、考核工资的设定公司额外拿出员工工资的10%作为考核的工资,员工最后的考核工资需根据月度考核得分的比率进行发放。七、申诉及处理1、被考核人如对考核工作或结果有重大疑义,可以向主管经理或人力资源助理提出申诉。2、人力资源助理会同部门主管对被考核人的申诉意见进行调查核实,重新核算,重新核实的考核分即为最终考核分。八、附则1、本制度由负责人力资源的部门制定并负责解释,如有未尽事宜另行补充、变更。2、本制度报总经理批准后实行,如修改时亦同。3、本制度实施后,凡既有类似之规章制度自行废止,与本制度有抵触者以本制度为准。4、本制度自颁布之日起实施。财务人员考核表考核内容考核标准最后得分银行汇款、对账及时、准确汇款对账及时、准确10分汇款对账不及时或不准确5分汇款对账既不及时也不准确2分按财务制度审核原始凭证准确按财务制度审核10分不按照财务制度审核5分货币资金收支结算及记录规范、准确无误规范、准确无误20分记录不规范15分结算及记录有误10分结算及记录不规范且有误5分远程报税、抄税准确及时远程报税、抄税准确及时15分远程抄报有误或延误10分远程抄报有误并延误5分按时完成上级部门和公司交办的任务按时完成公司交办的任务20分未按时完成公司交办的任务10分账薄、证件、合同、登记,保管要完整、保密保管完整并能保密20分保管遗漏、不完整15分保管资料泄露10分分5保管资料不完整并泄露.收发传真的及时性能及时收发公司传真5分遗漏公司传真2分绩效考核小组意见:考评分:考核人签字:被考核人签字:人事专员考核考核项目考核内容考核标准最后得分工作业绩/P=实际招聘人数招聘工作的按时完成率计划招聘人数×100%分10p≥85%70%≤p<85%7分60%≤p<70%5分p<60%2分绩效考核工资的按时完成率S=当期考核×门部数/当期部门总数时工作按完成100%分1085%s≥70%≤s<85%7分60%≤s<70%5分s<60%2分网络宣传量即每天更新发布3个网站发布3个或3个以上20个网站布分发2分发13布一个网站分7人事档案归档的及时性、完整性档案整理的及时完整10分档案整理的及时或完整5分档案整理拖延有遗漏2分按时完成上级部门和公司交办的任务按时完成公司交办的任务20分...

1、当您付费下载文档后,您只拥有了使用权限,并不意味着购买了版权,文档只能用于自身使用,不得用于其他商业用途(如 [转卖]进行直接盈利或[编辑后售卖]进行间接盈利)。
2、本站所有内容均由合作方或网友上传,本站不对文档的完整性、权威性及其观点立场正确性做任何保证或承诺!文档内容仅供研究参考,付费前请自行鉴别。
3、如文档内容存在违规,或者侵犯商业秘密、侵犯著作权等,请点击“违规举报”。

碎片内容

综合部人员绩效考核

您可能关注的文档

确认删除?
VIP
微信客服
  • 扫码咨询
会员Q群
  • 会员专属群点击这里加入QQ群
客服邮箱
回到顶部