电脑桌面
添加小米粒文库到电脑桌面
安装后可以在桌面快捷访问

计算机考试有关题目汇总VIP免费

计算机考试有关题目汇总_第1页
1/7
计算机考试有关题目汇总_第2页
2/7
计算机考试有关题目汇总_第3页
3/7
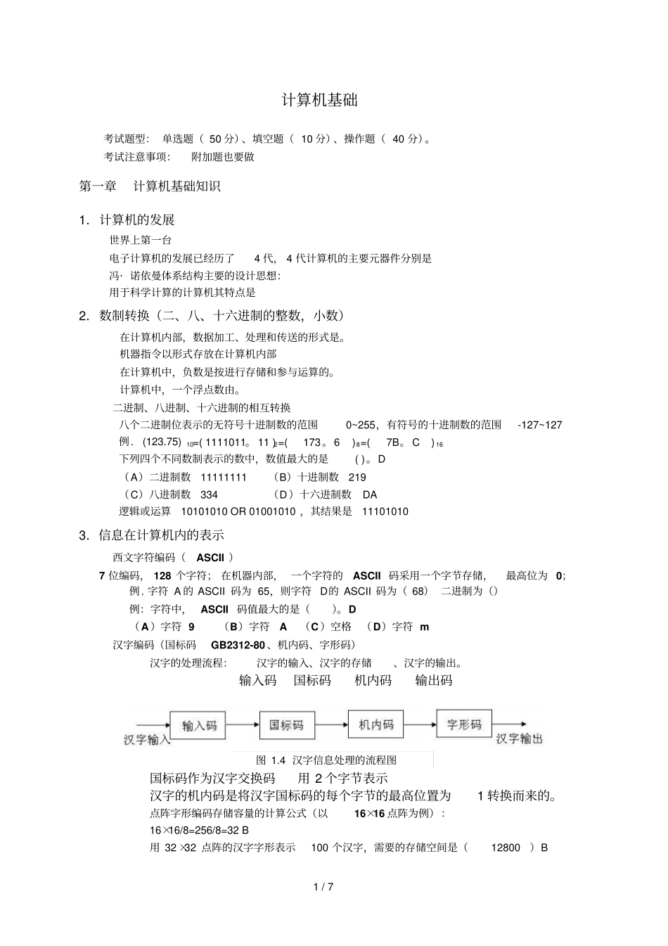
1/7计算机基础考试题型:单选题(50分)、填空题(10分)、操作题(40分)。考试注意事项:附加题也要做第一章计算机基础知识1.计算机的发展世界上第一台电子计算机的发展已经历了4代,4代计算机的主要元器件分别是冯·诺依曼体系结构主要的设计思想:用于科学计算的计算机其特点是2.数制转换(二、八、十六进制的整数,小数)在计算机内部,数据加工、处理和传送的形式是。机器指令以形式存放在计算机内部在计算机中,负数是按进行存储和参与运算的。计算机中,一个浮点数由。二进制、八进制、十六进制的相互转换八个二进制位表示的无符号十进制数的范围0~255,有符号的十进制数的范围-127~127例.(123.75)10=(1111011。11)2=(173。6)8=(7B。C)16下列四个不同数制表示的数中,数值最大的是()。D(A)二进制数11111111(B)十进制数219(C)八进制数334(D)十六进制数DA逻辑或运算10101010OR01001010,其结果是111010103.信息在计算机内的表示西文字符编码(ASCII)7位编码,128个字符;在机器内部,一个字符的ASCII码采用一个字节存储,最高位为0;例.字符A的ASCII码为65,则字符D的ASCII码为(68)二进制为()例:字符中,ASCII码值最大的是()。D(A)字符9(B)字符A(C)空格(D)字符m汉字编码(国标码GB2312-80、机内码、字形码)汉字的处理流程:汉字的输入、汉字的存储、汉字的输出。输入码国标码机内码输出码国标码作为汉字交换码用2个字节表示汉字的机内码是将汉字国标码的每个字节的最高位置为1转换而来的。点阵字形编码存储容量的计算公式(以16×16点阵为例):16×16/8=256/8=32B用32×32点阵的汉字字形表示100个汉字,需要的存储空间是(12800)B图1.4汉字信息处理的流程图2/7⒋描述存储容量的单位1B=8bit1KB=1024B=210B1MB=1024KB=210KB1GB=1024MB=210MB第二章硬件基础⒈计算机的基本工作原理计算机系统是指硬件系统和软件系统,硬件只能通过软件起作用。硬件系统的五大部件及其功能输入设备、控制器、运算器、存储器和输出设备。运算器的功能是进行逻辑运算和算术运算控制器的功能分析指令并发出相应的控制信号常用输入输出设备:磁盘驱动器、键盘、显示器、鼠标器2..常见硬件的常识CPU:主频、字长、MIPS(每秒钟能执行多少百万条指令)CPU包含运算器控制器.寄存器部分。微型计算机的核心部件是中央处理器微型机型号:PentiumⅢ800CPU的主频为800MHZCPU的主频=外频×倍频系数存储器由内存储器和外存储器组成存储器:按存取速度分为Cache(高速缓存)、内存(RAM和ROM)、硬盘、光盘、软盘RAM切断计算机电源后,存储器中的信息会丢失存储器:容量硬盘容量计算总线:数据总线、地址总线、控制总线、带宽计算显示器:分辨率、点距、场频衡量光盘驱动器传输数据速率的指标是倍速,一倍速率为150KB/S。32倍速CD-ROM驱动器理论上的数据传输率为4800KB/S3.关于硬件的常见计算硬盘容量计算硬盘记录面上的效记录区域为圆环状,例如圆环的内径(直径)为10cm,外径(直径)为5cm,磁道密度为100道/mm,则磁道数=(10-5)/2*100=250假设一个硬盘有40个盘片,盘片两面可写,每个盘片100个磁道,每个磁道10个扇区,每个扇区512个字节,该磁盘的容量是()MB。512B×10扇区×100磁道×2面×40=40960000B=39.1MB3/7总线带宽计算定义:单位时间内总线上可传送的数据量公式:总线带宽=总线位宽/8×工作频率例:P4CPU的FSB频率为400MHz,位宽为64bit。FSB带宽:400×64/8=3.2GB/s注意:换算时不考虑频率和存储容量比例的转换。第三章操作系统基础⒈操作系统的基本概念操作系统的概念和功能处理机管理、存储器管理、文件管理、设备管理、用户接口计算机软件一般包括系统软件和应用软件⒉WindowsXP文档与应用程序的概念常见的文件类型:TXT、EXE、BMP、PPT、WAV、MP3、XLS、DOC、HTML等,并能知道创建这些文件的应用程序:应用程序文档Word默认docPowerPoint默认pptExcel默认xlsFrontPage默认html、htm记事本、写字板默认txt画图默认bmp录音机默认wav文件和文件夹的命名规则:文件名.扩展名、不允许出现的字符\/:*?“<>|路径的概念路径是访问某个文件需要经历的子文件夹的顺序集...

1、当您付费下载文档后,您只拥有了使用权限,并不意味着购买了版权,文档只能用于自身使用,不得用于其他商业用途(如 [转卖]进行直接盈利或[编辑后售卖]进行间接盈利)。
2、本站所有内容均由合作方或网友上传,本站不对文档的完整性、权威性及其观点立场正确性做任何保证或承诺!文档内容仅供研究参考,付费前请自行鉴别。
3、如文档内容存在违规,或者侵犯商业秘密、侵犯著作权等,请点击“违规举报”。

碎片内容

计算机考试有关题目汇总

确认删除?
VIP
微信客服
  • 扫码咨询
会员Q群
  • 会员专属群点击这里加入QQ群
客服邮箱
回到顶部