电脑桌面
添加小米粒文库到电脑桌面
安装后可以在桌面快捷访问

超声波清洗机作业指导书A1VIP免费

超声波清洗机作业指导书A1_第1页
1/6
超声波清洗机作业指导书A1_第2页
2/6
超声波清洗机作业指导书A1_第3页
3/6
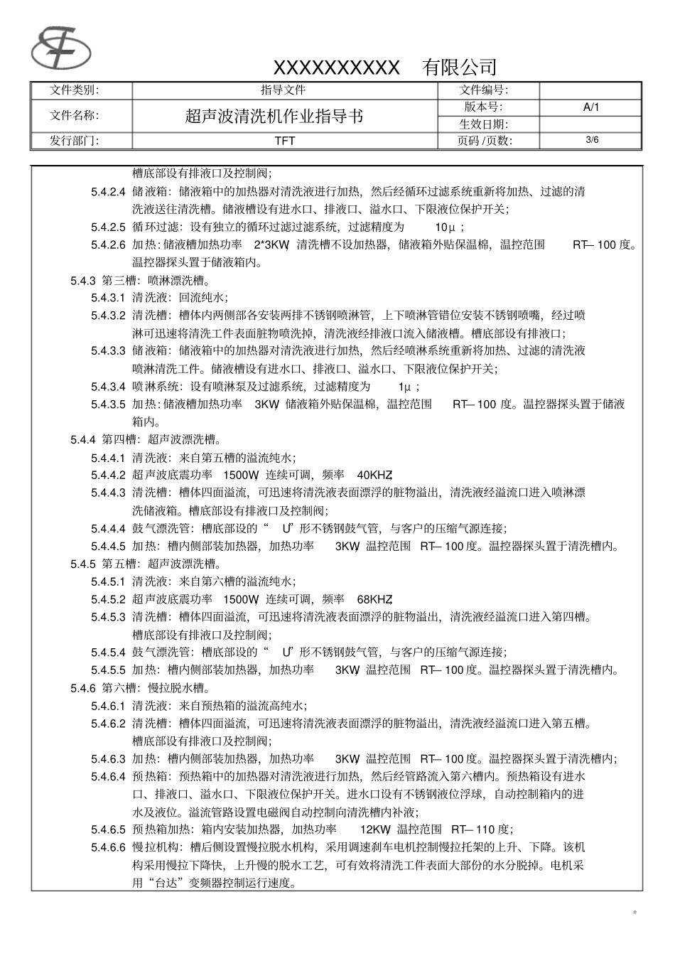
XXXXXXXXXX有限公司文件类别:指导文件文件编号:文件名称:超声波清洗机作业指导书版本号:A/1生效日期:发行部门:TFT页码/页数:1/6。修订历程修改日期发行版次修订版次修改摘要制定/修改审核批准A0新制定A1文件分发部门:□研发部□营销部□计划部□品管部□制造部□采购部■TFT切割部□人力资源部备注:XXXXXXXXXX有限公司文件类别:指导文件文件编号:文件名称:超声波清洗机作业指导书版本号:A/1生效日期:发行部门:TFT页码/页数:2/6。1目的:通过换能器转换成高频机械振荡而传入清洗液中,使玻璃表面的污垢迅速剥落,达到迅速清洗效果。2范围:操作超声波清洗机的相关人员。3定义:无4权责:TFT切割部:负责全部流程的所有事项。5内容:5.1开机操作说明:5.1.1合上空气开关,按下“电源启动”按钮,三相电源指示灯亮;5.1.2调节操作面板上温度控制器,设定各加热槽所需加热温度;5.1.3打开各槽加热开关,加热系统开始工作;5.1.4待加热温度达到设定值后,将“运行模式”旋钮选择在“自动”档位,将装有工件的清洗篮放入清洗槽内;5.1.5按下“启动”按钮,设备开始自动运行,在运行过程中可调整时间制的参数,设备需清洗的时间;5.1.6当清洗时间到,将槽内的清洗篮按工序转移后再按下“启动”按扭进入下一轮清洗;5.1.7停机前首先按“停止”按钮停止设备当前动作,再将各控制旋钮关闭,然后按下“电源关”按钮切断电源。5.2清洗流程:上料超声波粗洗超声波精洗喷淋漂洗(纯水)超声波漂洗(纯水)超声波漂洗(纯水)慢拉脱水(高纯水)下料。5.3使用清洗剂:环保型水基溶剂5.4清洗槽各部分技术参数:5.4.1第一槽:超声波粗洗槽。5.4.1.1清洗液:环保型水基溶剂+市水;5.4.1.2超声波底震功率1800W,连续可调,频率40KHZ;5.4.1.3清洗槽:槽体四面溢流,可迅速将清洗液表面漂浮的脏物溢出,清洗液经溢流口进入储液槽。槽底部设有排液口及控制阀;5.4.1.4储液箱:储液箱中的加热器对清洗液进行加热,然后经循环过滤系统重新将加热、过滤的清洗液送往清洗槽。储液槽设有进水口、排液口、溢水口、下限液位保护开关;5.4.1.5循环过滤:设有独立的循环过滤过滤系统,过滤精度为10μ;5.4.1.6加热:储液槽加热功率2*3KW,清洗槽不设加热器,储液箱外贴保温棉,温控范围RT—100度。温控器探头置于储液箱内。5.4.2第二槽:超声波精洗槽。5.4.2.1清洗液:环保型水基溶剂+市水;5.4.2.2超声波底震功率1800W,连续可调,频率68KHZ;5.4.2.3清洗槽:槽体四面溢流,可迅速将清洗液表面漂浮的脏物溢出,清洗液经溢流口进入储液槽。XXXXXXXXXX有限公司文件类别:指导文件文件编号:文件名称:超声波清洗机作业指导书版本号:A/1生效日期:发行部门:TFT页码/页数:3/6。槽底部设有排液口及控制阀;5.4.2.4储液箱:储液箱中的加热器对清洗液进行加热,然后经循环过滤系统重新将加热、过滤的清洗液送往清洗槽。储液槽设有进水口、排液口、溢水口、下限液位保护开关;5.4.2.5循环过滤:设有独立的循环过滤过滤系统,过滤精度为10μ;5.4.2.6加热:储液槽加热功率2*3KW,清洗槽不设加热器,储液箱外贴保温棉,温控范围RT—100度。温控器探头置于储液箱内。5.4.3第三槽:喷淋漂洗槽。5.4.3.1清洗液:回流纯水;5.4.3.2清洗槽:槽体内两侧部各安装两排不锈钢喷淋管,上下喷淋管错位安装不锈钢喷嘴,经过喷淋可迅速将清洗工件表面脏物喷洗掉,清洗液经排液口流入储液槽。槽底部设有排液口;5.4.3.3储液箱:储液箱中的加热器对清洗液进行加热,然后经喷淋系统重新将加热、过滤的清洗液喷淋清洗工件。储液槽设有进水口、排液口、溢水口、下限液位保护开关;5.4.3.4喷淋系统:设有喷淋泵及过滤系统,过滤精度为1μ;5.4.3.5加热:储液槽加热功率3KW,储液箱外贴保温棉,温控范围RT—100度。温控器探头置于储液箱内。5.4.4第四槽:超声波漂洗槽。5.4.4.1清洗液:来自第五槽的溢流纯水;5.4.4.2超声波底震功率1500W,连续可调,频率40KHZ;5.4.4.3清洗槽:槽体四面溢流,可迅速将清洗液表面漂浮的脏物溢出,清洗液经溢流口进入喷淋漂洗储液箱。槽底部设有排液口及控制阀;5.4.4.4鼓气漂洗管:槽底部设的“U”...

1、当您付费下载文档后,您只拥有了使用权限,并不意味着购买了版权,文档只能用于自身使用,不得用于其他商业用途(如 [转卖]进行直接盈利或[编辑后售卖]进行间接盈利)。
2、本站所有内容均由合作方或网友上传,本站不对文档的完整性、权威性及其观点立场正确性做任何保证或承诺!文档内容仅供研究参考,付费前请自行鉴别。
3、如文档内容存在违规,或者侵犯商业秘密、侵犯著作权等,请点击“违规举报”。

碎片内容

超声波清洗机作业指导书A1

爱的疯狂+ 关注
实名认证
内容提供者

该用户很懒,什么也没介绍

确认删除?
VIP
微信客服
  • 扫码咨询
会员Q群
  • 会员专属群点击这里加入QQ群
客服邮箱
回到顶部