电脑桌面
添加小米粒文库到电脑桌面
安装后可以在桌面快捷访问

2018年幼儿园卫生保健计划VIP免费

2018年幼儿园卫生保健计划_第1页
1/4
2018年幼儿园卫生保健计划_第2页
2/4
2018年幼儿园卫生保健计划_第3页
3/4
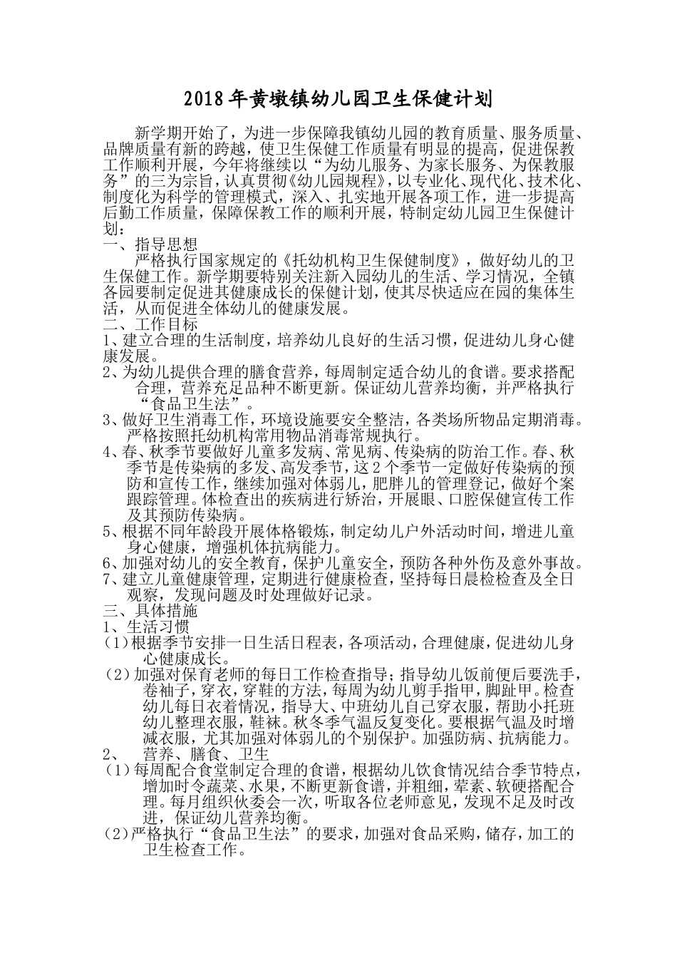
2018年黄墩镇幼儿园卫生保健计划新学期开始了,为进一步保障我镇幼儿园的教育质量、服务质量、品牌质量有新的跨越,使卫生保健工作质量有明显的提高,促进保教工作顺利开展,今年将继续以“为幼儿服务、为家长服务、为保教服务”的三为宗旨,认真贯彻《幼儿园规程》,以专业化、现代化、技术化、制度化为科学的管理模式,深入、扎实地开展各项工作,进一步提高后勤工作质量,保障保教工作的顺利开展,特制定幼儿园卫生保健计划:一、指导思想严格执行国家规定的《托幼机构卫生保健制度》,做好幼儿的卫生保健工作。新学期要特别关注新入园幼儿的生活、学习情况,全镇各园要制定促进其健康成长的保健计划,使其尽快适应在园的集体生活,从而促进全体幼儿的健康发展。二、工作目标1、建立合理的生活制度,培养幼儿良好的生活习惯,促进幼儿身心健康发展。2、为幼儿提供合理的膳食营养,每周制定适合幼儿的食谱。要求搭配合理,营养充足品种不断更新。保证幼儿营养均衡,并严格执行“食品卫生法”。3、做好卫生消毒工作,环境设施要安全整洁,各类场所物品定期消毒。严格按照托幼机构常用物品消毒常规执行。4、春、秋季节要做好儿童多发病、常见病、传染病的防治工作。春、秋季节是传染病的多发、高发季节,这2个季节一定做好传染病的预防和宣传工作,继续加强对体弱儿,肥胖儿的管理登记,做好个案跟踪管理。体检查出的疾病进行矫治,开展眼、口腔保健宣传工作及其预防传染病。5、根据不同年龄段开展体格锻炼,制定幼儿户外活动时间,增进儿童身心健康,增强机体抗病能力。6、加强对幼儿的安全教育,保护儿童安全,预防各种外伤及意外事故。7、建立儿童健康管理,定期进行健康检查,坚持每日晨检检查及全日观察,发现问题及时处理做好记录。三、具体措施1、生活习惯(1)根据季节安排一日生活日程表,各项活动,合理健康,促进幼儿身心健康成长。(2)加强对保育老师的每日工作检查指导;指导幼儿饭前便后要洗手,卷袖子,穿衣,穿鞋的方法,每周为幼儿剪手指甲,脚趾甲。检查幼儿每日衣着情况,指导大、中班幼儿自己穿衣服,帮助小托班幼儿整理衣服,鞋袜。秋冬季气温反复变化。要根据气温及时增减衣服,尤其加强对体弱儿的个别保护。加强防病、抗病能力。2、营养、膳食、卫生(1)每周配合食堂制定合理的食谱,根据幼儿饮食情况结合季节特点,增加时令蔬菜、水果,不断更新食谱,并粗细,荤素、软硬搭配合理。每月组织伙委会一次,听取各位老师意见,发现不足及时改进,保证幼儿营养均衡。(2)严格执行“食品卫生法”的要求,加强对食品采购,储存,加工的卫生检查工作。(3)按“食品卫生法”要求做好饮食卫生消毒指导工作。餐具、餐巾每餐蒸汽消毒30分钟,餐桌每餐‘84’消毒30分钟后,再用清水擦一遍。餐椅每周消毒一次。3、日常物品卫生消毒(1)严格执行“托幼机构常用物品消毒常规”。(2)消毒液配制“84”消毒液1:200,水温小于30度,因为热水稀释氯气易挥发。(3)毛巾每天消毒清洗后晒干,皮肤过敏、结膜发炎的幼儿的毛巾单独消毒、暴晒,茶杯每日消毒柜消毒一次。(4)分餐老师,餐前洗手消毒。并指导幼儿餐前便后的洗手习惯。(5)春季、秋季呼吸道传染病多,督促检查各班每天开窗通风情况,使空气流通。定期检查和随即抽查寝室、教室的卫生消毒工作。尤其是食堂、厕所的消毒工作。(6)特殊体质幼儿记录,先以班级统计,在汇集成校级统计,最后一式两份交中心园一份,自己保留一份。(姓名,特殊原因,注意事项等)四、儿童健康检查1、新入园幼儿体检要求在区(县)级以上的妇幼保健机构进行体检,体检项目为:身高,体重,视力,肝功能,血红蛋白,心肺功能,及口腔科检查。2、原有幼儿按要求每学期测量身高,视力一次,体重每季度测量一次。每年度全面体检一次。3、体检出疾病矫治,要有个案记录,有信息反馈,做好体弱儿,肥胖儿个案跟踪记录,矫治方法,转归情况直至转好记录。4、按晨检要求作到“一问,二看,三摸,四查”,不漏检,发现问题及时处理,记录,做好全日观察记录。卫生保健工作安排见下页黄墩镇中心幼儿园2018.2黄墩镇幼儿园2017——2018下学期卫生...

1、当您付费下载文档后,您只拥有了使用权限,并不意味着购买了版权,文档只能用于自身使用,不得用于其他商业用途(如 [转卖]进行直接盈利或[编辑后售卖]进行间接盈利)。
2、本站所有内容均由合作方或网友上传,本站不对文档的完整性、权威性及其观点立场正确性做任何保证或承诺!文档内容仅供研究参考,付费前请自行鉴别。
3、如文档内容存在违规,或者侵犯商业秘密、侵犯著作权等,请点击“违规举报”。

碎片内容

2018年幼儿园卫生保健计划

确认删除?
VIP
微信客服
  • 扫码咨询
会员Q群
  • 会员专属群点击这里加入QQ群
客服邮箱
回到顶部