电脑桌面
添加小米粒文库到电脑桌面
安装后可以在桌面快捷访问

2016年建筑安全员C证考试最新题库及答案VIP免费

2016年建筑安全员C证考试最新题库及答案_第1页
1/36
2016年建筑安全员C证考试最新题库及答案_第2页
2/36
2016年建筑安全员C证考试最新题库及答案_第3页
3/36
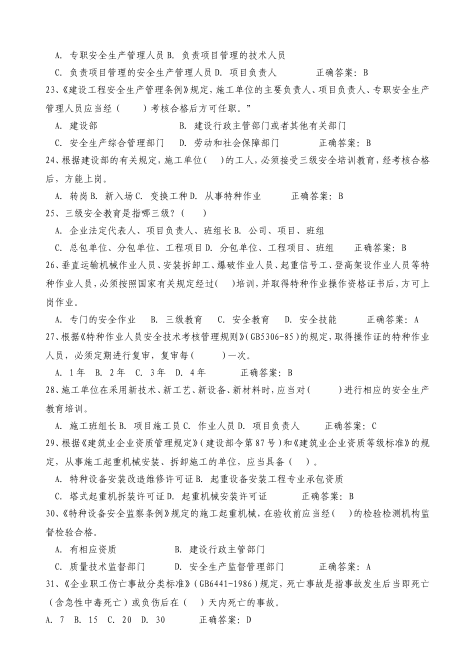
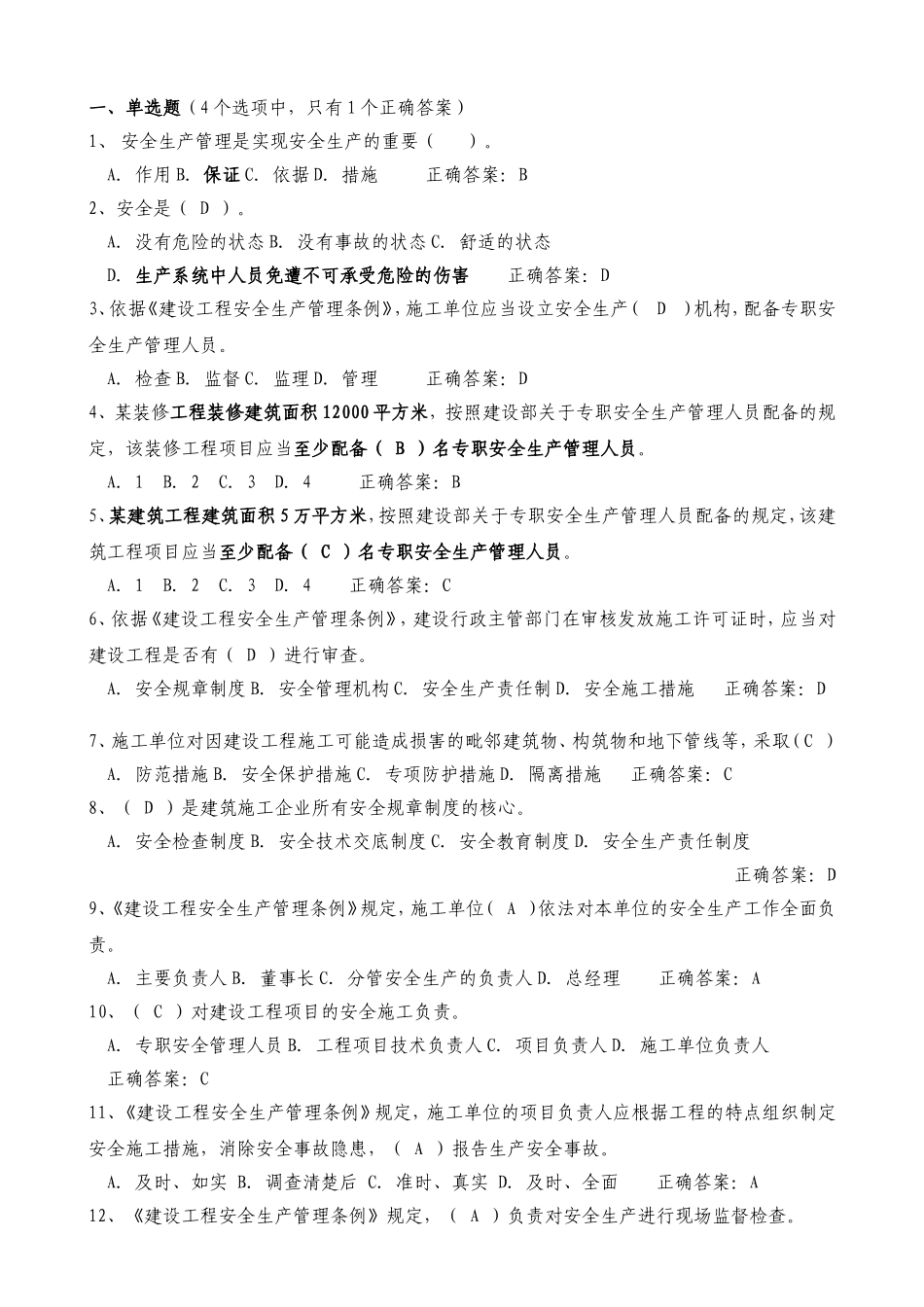
一、单选题(4个选项中,只有1个正确答案)1、安全生产管理是实现安全生产的重要()。A.作用B.保证C.依据D.措施正确答案:B2、安全是(D)。A.没有危险的状态B.没有事故的状态C.舒适的状态D.生产系统中人员免遭不可承受危险的伤害正确答案:D3、依据《建设工程安全生产管理条例》,施工单位应当设立安全生产(D)机构,配备专职安全生产管理人员。A.检查B.监督C.监理D.管理正确答案:D4、某装修工程装修建筑面积12000平方米,按照建设部关于专职安全生产管理人员配备的规定,该装修工程项目应当至少配备(B)名专职安全生产管理人员。A.1B.2C.3D.4正确答案:B5、某建筑工程建筑面积5万平方米,按照建设部关于专职安全生产管理人员配备的规定,该建筑工程项目应当至少配备(C)名专职安全生产管理人员。A.1B.2C.3D.4正确答案:C6、依据《建设工程安全生产管理条例》,建设行政主管部门在审核发放施工许可证时,应当对建设工程是否有(D)进行审查。A.安全规章制度B.安全管理机构C.安全生产责任制D.安全施工措施正确答案:D7、施工单位对因建设工程施工可能造成损害的毗邻建筑物、构筑物和地下管线等,采取(C)A.防范措施B.安全保护措施C.专项防护措施D.隔离措施正确答案:C8、(D)是建筑施工企业所有安全规章制度的核心。A.安全检查制度B.安全技术交底制度C.安全教育制度D.安全生产责任制度正确答案:D9、《建设工程安全生产管理条例》规定,施工单位(A)依法对本单位的安全生产工作全面负责。A.主要负责人B.董事长C.分管安全生产的负责人D.总经理正确答案:A10、(C)对建设工程项目的安全施工负责。A.专职安全管理人员B.工程项目技术负责人C.项目负责人D.施工单位负责人正确答案:C11、《建设工程安全生产管理条例》规定,施工单位的项目负责人应根据工程的特点组织制定安全施工措施,消除安全事故隐患,(A)报告生产安全事故。A.及时、如实B.调查清楚后C.准时、真实D.及时、全面正确答案:A12、《建设工程安全生产管理条例》规定,(A)负责对安全生产进行现场监督检查。A.专职安全生产管理人员B.工程项目技术人员C.工程项目施工员D.项目负责人正确答案:A13、专职安全生产管理人员发现安全事故隐患,应当及时向(B)报告。A.项目技术人员B.项目负责人C.安全生产管理机构D.项目负责人和安全生产管理机构正确答案:D14、分包单位应当服从总承包单位的安全生产管理,分包单位不服从管理导致生产安全事故的,分包单位承担(C)责任。A.全部B.连带C.主要D.部分正确答案:C15、(B)是组织工程施工的纲领性文件,是保证安全生产的基础。A.安全技术交底B.施工组织设计C.安全操作规程D.企业规章制度正确答案:B16、《建设工程安全生产管理条例》规定,对于达到一定规模的危险性较大的分部分项工程,施工单位应当编制()。A.单项工程施工组织设计B.安全施工方案C.专项施工方案D.施工组织设计正确答案:C17、按照建设部的有关规定,对达到一定规模的危险性较大的分部分项工程中涉及深基坑、地下暗挖工程、高大模板工程的专项施工方案,施工单位应当组织()进行论证、审查。A.专家B.监理工程师C.施工单位技术人员D.专业监理工程师正确答案:A18、按照建设部的有关规定,开挖深度超过()的基坑、槽的土方开挖工程应当编制专项施工方案。A.3m(含3m)B.5mC.5m(含5m)D.8m正确答案:C19、对水平混凝土构件模板支撑系统高度超过(),或跨度超过18m的高大模板工程,建筑施工企业应当组织专家组进行论证审查。A.5mB.8mC.10mD.12m正确答案:B20、施工组织设计以及达到一定规模的危险性较大的分部分项工程的专项施工方案经()审批签字后,方可实施。A.施工单位技术负责人B.工程监理单位总监理工程师C.工程项目技术负责人和工程监理单位监理工程师D.施工单位技术负责人和工程监理单位总监理工程师正确答案:D21、施工单位在编制施工组织设计时,应当根据建筑工程的特点制定相应的()。A.安全防护设施B.安全技术措施C.安全技术制度D.质量技术制度正确答案:B22、建设工程施工前,施工单位()应当对有关安...

1、当您付费下载文档后,您只拥有了使用权限,并不意味着购买了版权,文档只能用于自身使用,不得用于其他商业用途(如 [转卖]进行直接盈利或[编辑后售卖]进行间接盈利)。
2、本站所有内容均由合作方或网友上传,本站不对文档的完整性、权威性及其观点立场正确性做任何保证或承诺!文档内容仅供研究参考,付费前请自行鉴别。
3、如文档内容存在违规,或者侵犯商业秘密、侵犯著作权等,请点击“违规举报”。

碎片内容

2016年建筑安全员C证考试最新题库及答案

确认删除?
VIP
微信客服
  • 扫码咨询
会员Q群
  • 会员专属群点击这里加入QQ群
客服邮箱
回到顶部