电脑桌面
添加小米粒文库到电脑桌面
安装后可以在桌面快捷访问

幼儿园绩效考核细则VIP专享VIP免费

幼儿园绩效考核细则_第1页
1/4
幼儿园绩效考核细则_第2页
2/4
幼儿园绩效考核细则_第3页
3/4
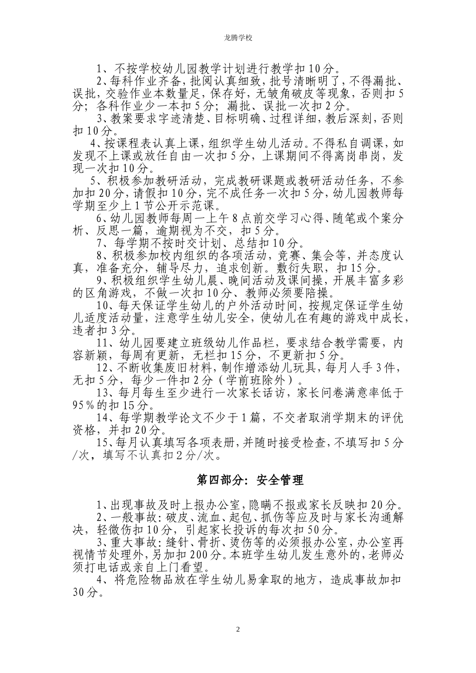
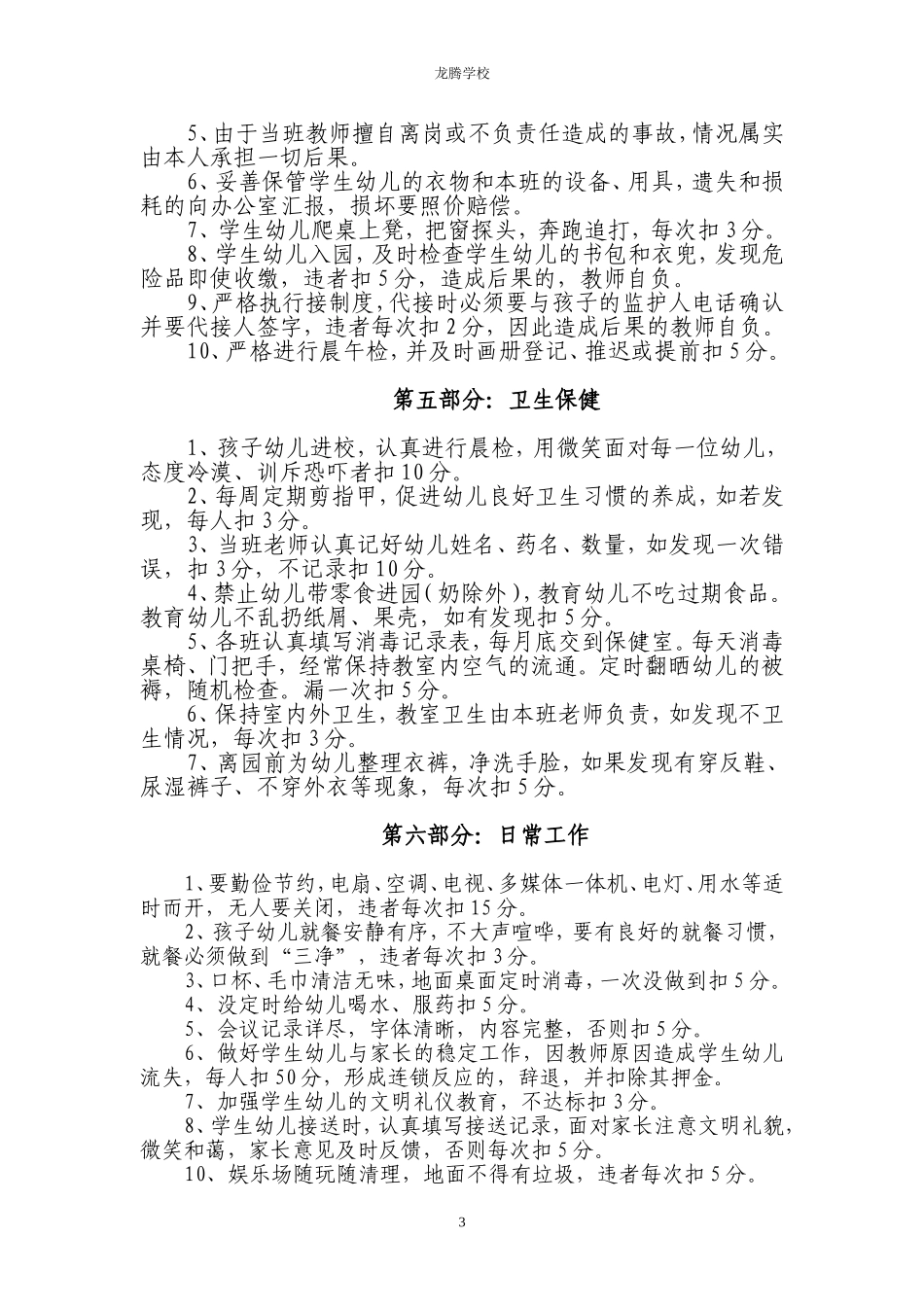
龙腾学校龙腾学校、月亮船幼儿园教师考核细则(试行)为促进本园健康、快速发展,体现多劳多酬的原则,调动广大教职工的工作积极性,强化管理,切实提高保教保育质量,特制订以下考核办法,该细则采用计分制(每分1元),教师要按每一条认真履行职责。第一部分:教师考勤(满勤100分)1、上班上课不迟到。迟到5分钟以内扣1分,10分钟以内扣2分,以此类推。中途无故离开学生幼儿每次扣1分。迟到4次视同1天事假。工作时段请假4小时以上,非工作时段请假14小时以上,扣除考勤工资。2、请假:无论病、事、公假,均需向办公室请假,写出请假条,领导签字并填写请假登记表,到校及时销假,不销假按事假处理自己安排好课务,经领导同意方可离校。不得事后请假,不得私自委托他人上班,否则作事假处理并扣20分。3、病假(扣除工作日平均工资的二分之一)无县级以上医院证明视同事假,事假每天扣除月工资的工作日的平均工资。事假全学期累计超过一周,取消在本学期中的评优考核。大型活动或阴雨雪天气请假以事假两倍计算。4、无故缺勤一晌扣除两天工资,无故缺勤一天扣除5天工资无故缺勤两天,扣除15天工资,无故缺勤两天以上,辞退,并扣除其押金。5、业务学习、教研活动、例会等不参加每次扣5分。开学、期末、重大集会、上级检查等活动期间请假扣20分。第二部分:思想品德1、玩忽职守,违反《教师职业道德规范》扣3分。2、说三道四、拉帮结派、搬弄是非、诋毁他人扣10分。3、语言粗俗,行为粗暴、蛮不讲理扣10分4、体罚和变相体罚学生扣50分,情节严重将严肃处理。5、不服从领导分工,不配合做好有关校务工作,不以全园大局为重扣10分。6、进班穿高跟鞋、留长指甲、着奇装异服者扣5分。7、校园期间不使用普通话,违者每次扣5分。8、上班时间做与教育教学无关的事扣5分。9、上班时间擅离职守,串岗、闲聊、手机上网等扣10分。10、因工作失误,家长每反映一次,查实扣15分。第三部分:教育教学:1龙腾学校1、不按学校幼儿园教学计划进行教学扣10分。2、每科作业齐备,批阅认真细致,批号清晰明了,不得漏批、误批,交验作业本数量足,保存好,无皱角破皮等现象,否则扣5分;各科作业少一本扣5分;漏批、误批一次扣2分。3、教案要求字迹清楚、目标明确、过程详细,教后深刻,否则扣10分。4、按课程表认真上课,组织学生幼儿活动。不得私自调课,如发现不上课或放任自由一次扣5分,上课期间不得离岗串岗,发现一次扣10分。5、积极参加教研活动,完成教研课题或教研活动任务,不参加扣20分,请假扣10分,完不成任务一次扣5分,幼儿园教师每学期至少上1节公开示范课。6、幼儿园教师每周一上午8点前交学习心得、随笔或个案分析、反思一篇,逾期视为不交,扣5分。7、每学期不按时交计划、总结扣10分。8、积极参加校内组织的各项活动,竞赛、集会等,并态度认真,准备充分,辅导尽力,追求创新。敷衍失职,扣15分。9、积极组织学生幼儿晨、晚间活动及课间操,开展丰富多彩的区角游戏,不做一次扣10分、教师必须要陪操。10、每天保证学生幼儿的户外活动时间,按规定保证学生幼儿适度活动量,注意学生幼儿安全,使幼儿在有趣的游戏中成长,违者扣3分。11、幼儿园要建立班级幼儿作品栏,要求结合教学需要,内容新颖,每周有更新,无栏扣15分,不更新扣5分。12、不断收集废旧材料,制作增添幼儿玩具,每月人手3件,无扣5分,每少一件扣2分(学前班除外)。13、每月每生至少进行一次家长话访,家长问卷满意率低于95%的扣15分。14、每学期教学论文不少于1篇,不交者取消学期末的评优资格,并扣20分。15、每月认真填写各项表册,并随时接受检查,不填写扣5分/次,填写不认真扣2分/次。第四部分:安全管理1、出现事故及时上报办公室,隐瞒不报或家长反映扣20分。2、一般事故:破皮、流血、起包、抓伤等应及时与家长沟通解决,轻微伤扣10分,引起家长投诉的每次扣50分。3、重大事故:缝针、骨折、烫伤等的必须报办公室,办公室再视情节处理外,另加扣200分。本班学生幼儿发生意外的,老师必须打电话或亲自上门看望。4、将危险物品放在学生幼儿易拿取的地方,造成事故加扣30分。2龙腾学校5、由于当班教师擅自...

1、当您付费下载文档后,您只拥有了使用权限,并不意味着购买了版权,文档只能用于自身使用,不得用于其他商业用途(如 [转卖]进行直接盈利或[编辑后售卖]进行间接盈利)。
2、本站所有内容均由合作方或网友上传,本站不对文档的完整性、权威性及其观点立场正确性做任何保证或承诺!文档内容仅供研究参考,付费前请自行鉴别。
3、如文档内容存在违规,或者侵犯商业秘密、侵犯著作权等,请点击“违规举报”。

碎片内容

幼儿园绩效考核细则

确认删除?
VIP
微信客服
  • 扫码咨询
会员Q群
  • 会员专属群点击这里加入QQ群
客服邮箱
回到顶部