电脑桌面
添加小米粒文库到电脑桌面
安装后可以在桌面快捷访问

四上信息技术教学计划VIP免费

四上信息技术教学计划_第1页
1/3
四上信息技术教学计划_第2页
2/3
四上信息技术教学计划_第3页
3/3
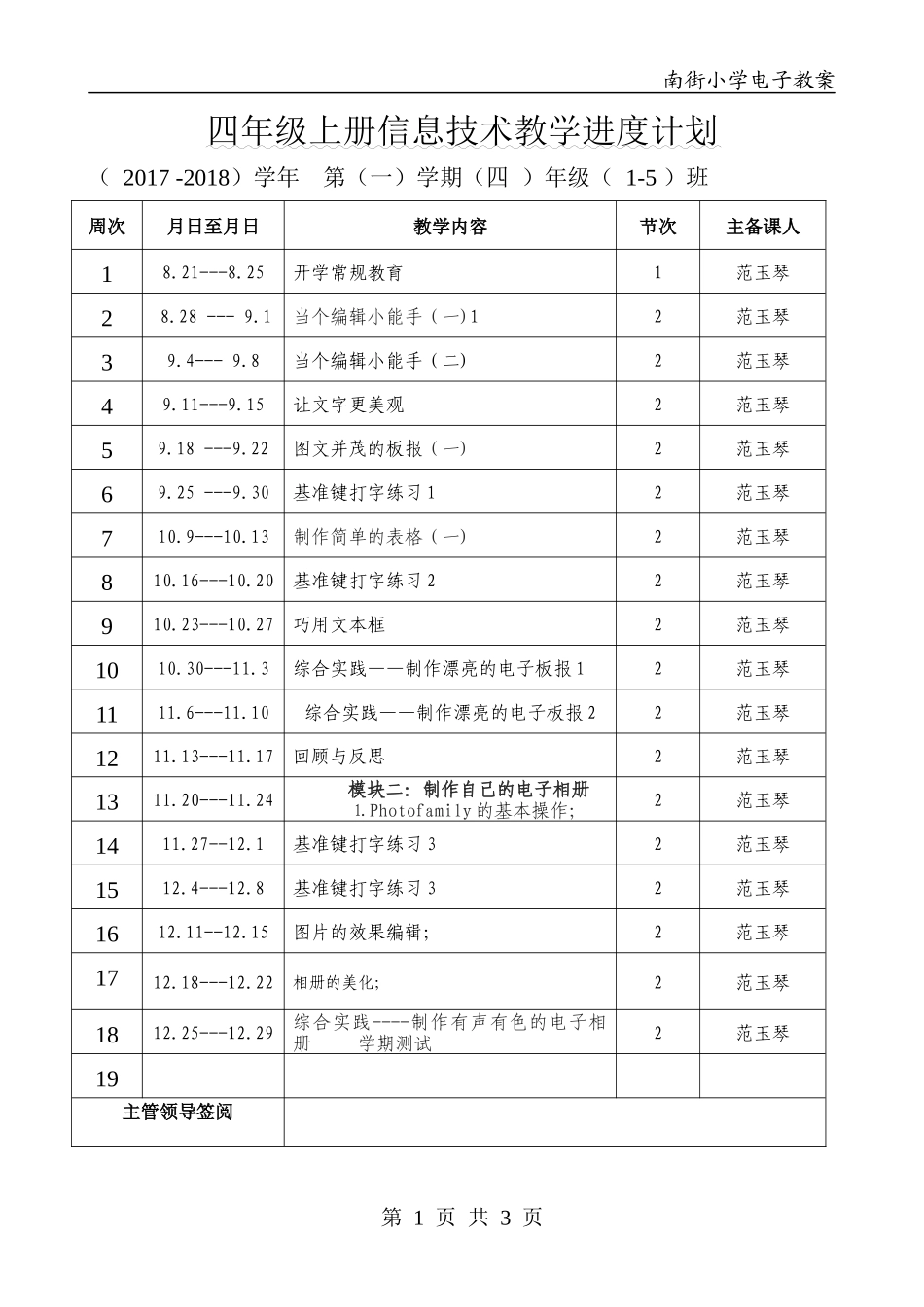
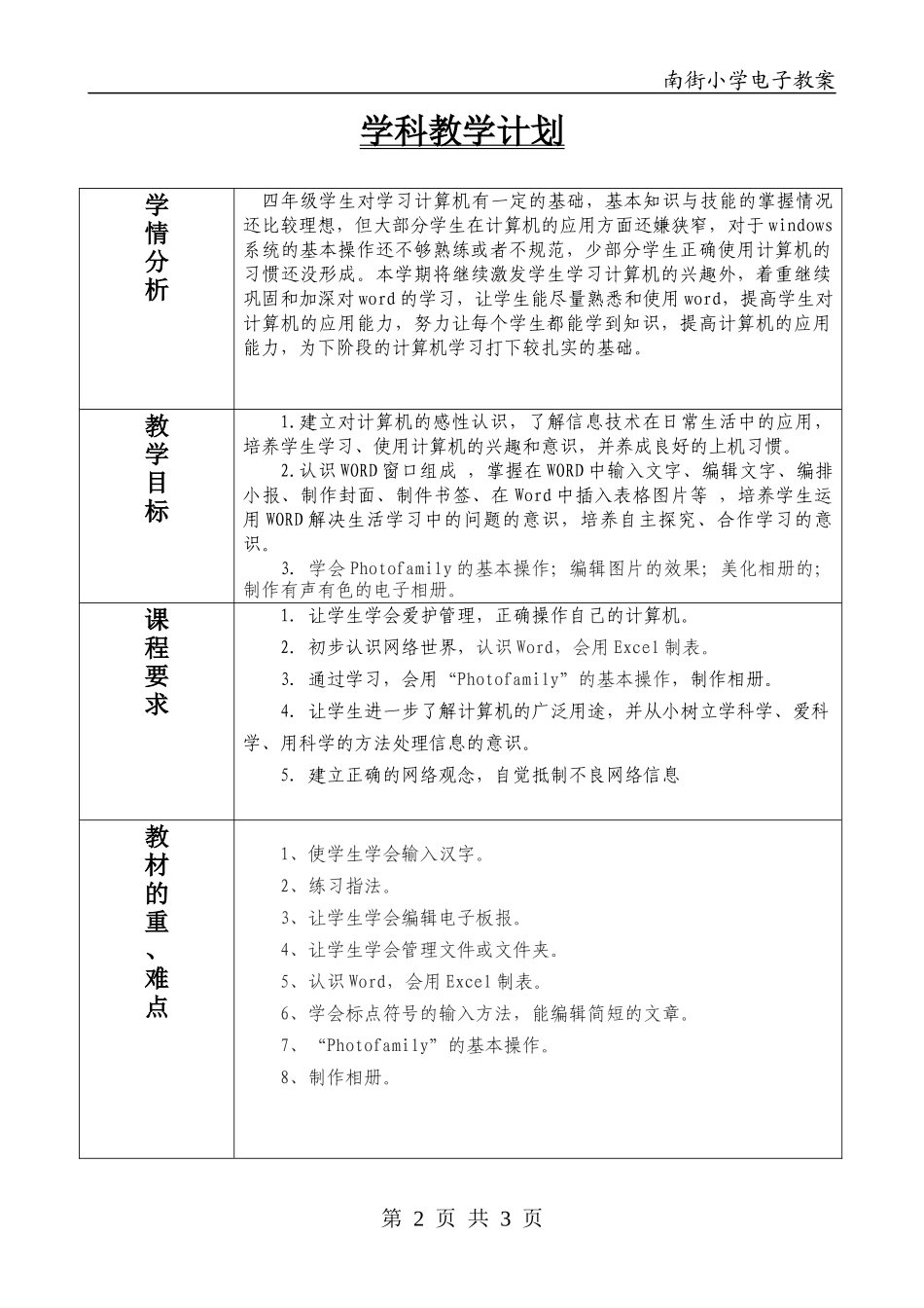
南街小学电子教案四年级上册信息技术教学进度计划(2017-2018)学年第(一)学期(四)年级(1-5)班周次月日至月日教学内容节次主备课人18.21---8.25开学常规教育1范玉琴28.28---9.1当个编辑小能手(一)12范玉琴39.4---9.8当个编辑小能手(二)2范玉琴49.11---9.15让文字更美观2范玉琴59.18---9.22图文并茂的板报(一)2范玉琴69.25---9.30基准键打字练习12范玉琴710.9---10.13制作简单的表格(一)2范玉琴810.16---10.20基准键打字练习22范玉琴910.23---10.27巧用文本框2范玉琴1010.30---11.3综合实践——制作漂亮的电子板报12范玉琴1111.6---11.10综合实践——制作漂亮的电子板报22范玉琴1211.13---11.17回顾与反思2范玉琴1311.20---11.24模块二:制作自己的电子相册⒈Photofamily的基本操作;2范玉琴1411.27--12.1基准键打字练习32范玉琴1512.4---12.8基准键打字练习32范玉琴1612.11--12.15图片的效果编辑;2范玉琴1712.18---12.22相册的美化;2范玉琴1812.25---12.29综合实践----制作有声有色的电子相册学期测试2范玉琴19主管领导签阅第1页共3页南街小学电子教案学科教学计划第2页共3页学情分析四年级学生对学习计算机有一定的基础,基本知识与技能的掌握情况还比较理想,但大部分学生在计算机的应用方面还嫌狭窄,对于windows系统的基本操作还不够熟练或者不规范,少部分学生正确使用计算机的习惯还没形成。本学期将继续激发学生学习计算机的兴趣外,着重继续巩固和加深对word的学习,让学生能尽量熟悉和使用word,提高学生对计算机的应用能力,努力让每个学生都能学到知识,提高计算机的应用能力,为下阶段的计算机学习打下较扎实的基础。教学目标1.建立对计算机的感性认识,了解信息技术在日常生活中的应用,培养学生学习、使用计算机的兴趣和意识,并养成良好的上机习惯。2.认识WORD窗口组成,掌握在WORD中输入文字、编辑文字、编排小报、制作封面、制件书签、在Word中插入表格图片等,培养学生运用WORD解决生活学习中的问题的意识,培养自主探究、合作学习的意识。3.学会Photofamily的基本操作;编辑图片的效果;美化相册的;制作有声有色的电子相册。课程要求1.让学生学会爱护管理,正确操作自己的计算机。2.初步认识网络世界,认识Word,会用Excel制表。3.通过学习,会用“Photofamily”的基本操作,制作相册。4.让学生进一步了解计算机的广泛用途,并从小树立学科学、爱科学、用科学的方法处理信息的意识。5.建立正确的网络观念,自觉抵制不良网络信息教材的重、难点1、使学生学会输入汉字。2、练习指法。3、让学生学会编辑电子板报。4、让学生学会管理文件或文件夹。5、认识Word,会用Excel制表。6、学会标点符号的输入方法,能编辑简短的文章。7、“Photofamily”的基本操作。8、制作相册。南街小学电子教案课程实施设以实施素质教育、培养创新精神和实践能力、提高信息素养为理念,以“任务驱动”为引领,以“做中学”、“情境中学”、“活动中学”和“过程中学”等为主要方法来组织和安排教材内容,注重结合学生的实际生活和学习环境设计活动,力求使学生在活动过程中掌握应用信息技术的方法。实施教育教学目标的措施1.在信息技术教学中,教学要变为充满活力和创意的学习活动,应运用演示法、“任务驱动”教学法等多种教学法。2.教学要面向全体学生,充分考虑到学生的个性差异,采用“因材施教”“螺旋上升”的方式,设置了适合不同层次、不同水平学生的学习任务,教学时可根据实际情况进行取舍。发挥“小能手”的帮学作用,提高课堂教学效率。3.教学以活动为重心,要求学生多尝试、动手实践,培养学生与人合作、自主探究思考、勇于动手、善于交流的能力。加强学法指导,积极创造自主学习的机会。4.组织学生合作学习,培养团队精神,增强合作意识。每课以主题鲜明的任务驱动,在实践操作和探索的过程中学习操作技能。组织“小擂台”、“操作小能手”、“我能行”等多形式、多层次的比赛活动,培养学生的兴趣和适应时代新潮的竞争意识。5.在计算机操作中注意正确方法的指导,养成正确使用计算机的良好习惯。并要求学生爱护公共机房的设备。6.形成现阶段学...

1、当您付费下载文档后,您只拥有了使用权限,并不意味着购买了版权,文档只能用于自身使用,不得用于其他商业用途(如 [转卖]进行直接盈利或[编辑后售卖]进行间接盈利)。
2、本站所有内容均由合作方或网友上传,本站不对文档的完整性、权威性及其观点立场正确性做任何保证或承诺!文档内容仅供研究参考,付费前请自行鉴别。
3、如文档内容存在违规,或者侵犯商业秘密、侵犯著作权等,请点击“违规举报”。

碎片内容

四上信息技术教学计划

确认删除?
VIP
微信客服
  • 扫码咨询
会员Q群
  • 会员专属群点击这里加入QQ群
客服邮箱
回到顶部