电脑桌面
添加小米粒文库到电脑桌面
安装后可以在桌面快捷访问

优化方案(教师用书)高考化学一轮复习 第六章 第三讲 电解池金属腐蚀与防护-人教版高三全册化学试题VIP免费

优化方案(教师用书)高考化学一轮复习 第六章 第三讲 电解池金属腐蚀与防护-人教版高三全册化学试题_第1页
1/33
优化方案(教师用书)高考化学一轮复习 第六章 第三讲 电解池金属腐蚀与防护-人教版高三全册化学试题_第2页
2/33
优化方案(教师用书)高考化学一轮复习 第六章 第三讲 电解池金属腐蚀与防护-人教版高三全册化学试题_第3页
3/33
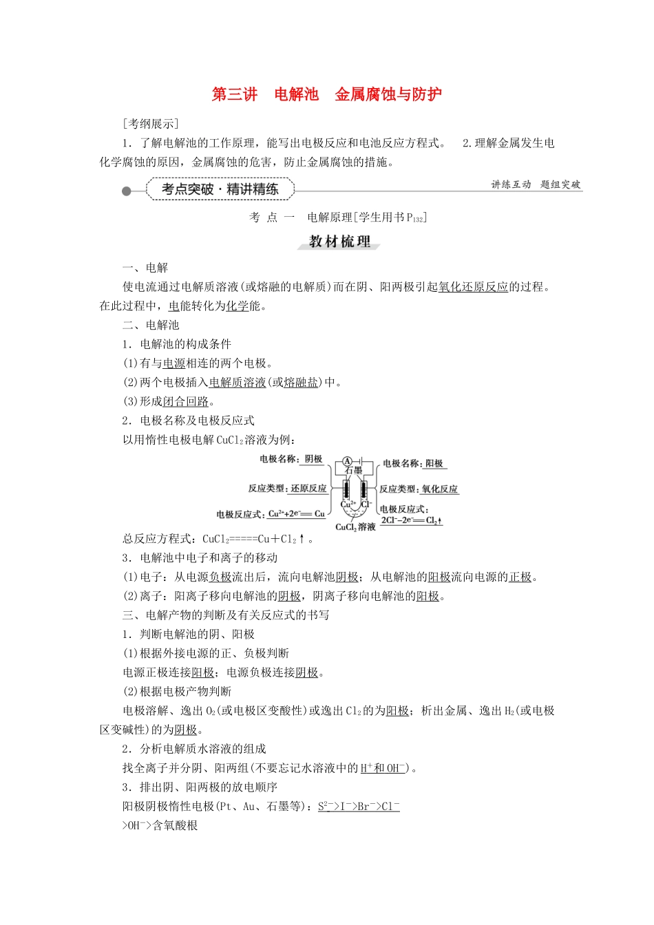
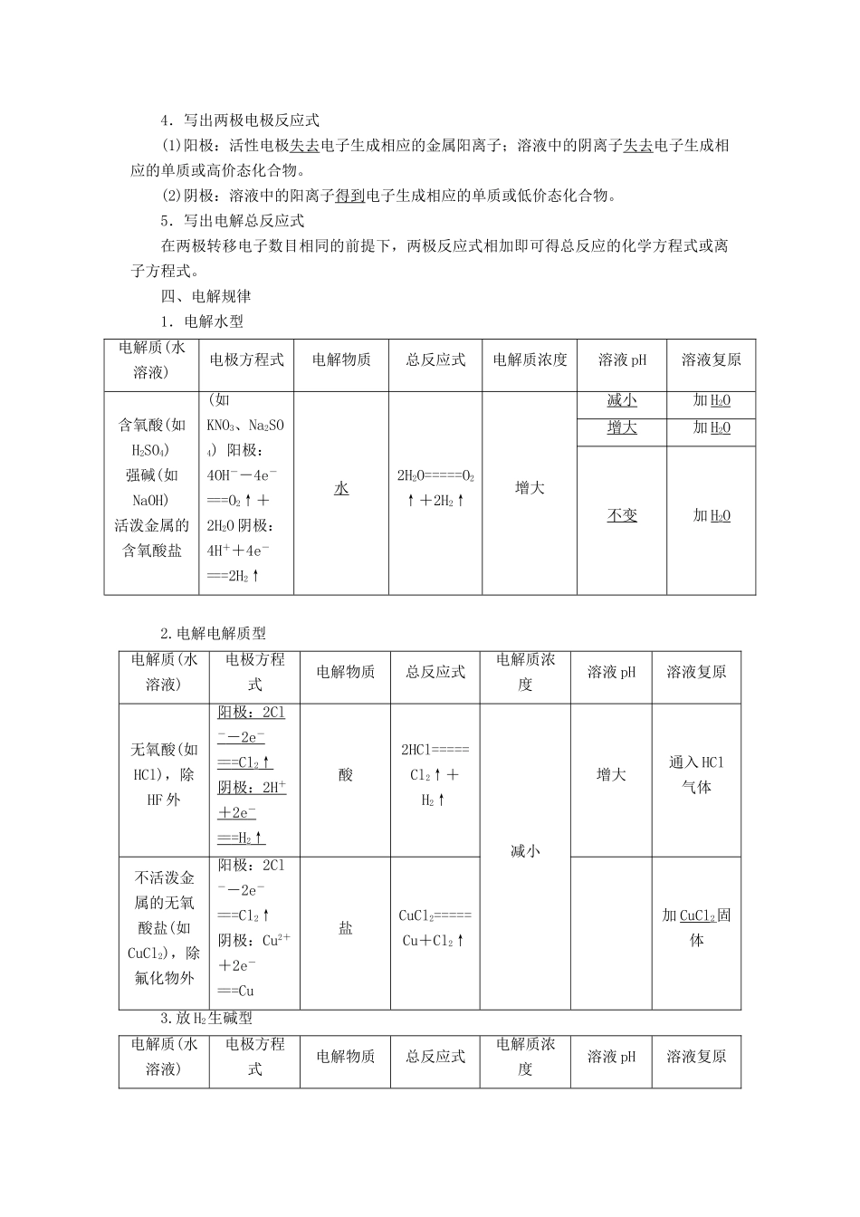
第三讲电解池金属腐蚀与防护[考纲展示]1.了解电解池的工作原理,能写出电极反应和电池反应方程式。2.理解金属发生电化学腐蚀的原因,金属腐蚀的危害,防止金属腐蚀的措施。考点一电解原理[学生用书P132]一、电解使电流通过电解质溶液(或熔融的电解质)而在阴、阳两极引起氧化还原反应的过程。在此过程中,电能转化为化学能。二、电解池1.电解池的构成条件(1)有与电源相连的两个电极。(2)两个电极插入电解质溶液(或熔融盐)中。(3)形成闭合回路。2.电极名称及电极反应式以用惰性电极电解CuCl2溶液为例:总反应方程式:CuCl2=====Cu+Cl2↑。3.电解池中电子和离子的移动(1)电子:从电源负极流出后,流向电解池阴极;从电解池的阳极流向电源的正极。(2)离子:阳离子移向电解池的阴极,阴离子移向电解池的阳极。三、电解产物的判断及有关反应式的书写1.判断电解池的阴、阳极(1)根据外接电源的正、负极判断电源正极连接阳极;电源负极连接阴极。(2)根据电极产物判断电极溶解、逸出O2(或电极区变酸性)或逸出Cl2的为阳极;析出金属、逸出H2(或电极区变碱性)的为阴极。2.分析电解质水溶液的组成找全离子并分阴、阳两组(不要忘记水溶液中的H+和OH-)。3.排出阴、阳两极的放电顺序阳极阴极惰性电极(Pt、Au、石墨等):S2->I->Br->Cl->OH->含氧酸根4.写出两极电极反应式(1)阳极:活性电极失去电子生成相应的金属阳离子;溶液中的阴离子失去电子生成相应的单质或高价态化合物。(2)阴极:溶液中的阳离子得到电子生成相应的单质或低价态化合物。5.写出电解总反应式在两极转移电子数目相同的前提下,两极反应式相加即可得总反应的化学方程式或离子方程式。四、电解规律1.电解水型电解质(水溶液)电极方程式电解物质总反应式电解质浓度溶液pH溶液复原含氧酸(如H2SO4)强碱(如NaOH)活泼金属的含氧酸盐(如KNO3、Na2SO4)阳极:4OH--4e-===O2↑+2H2O阴极:4H++4e-===2H2↑水2H2O=====O2↑+2H2↑增大减小加H2O增大加H2O不变加H2O2.电解电解质型电解质(水溶液)电极方程式电解物质总反应式电解质浓度溶液pH溶液复原无氧酸(如HCl),除HF外阳极:2Cl--2e-===Cl2↑阴极:2H++2e-===H2↑酸2HCl=====Cl2↑+H2↑减小增大通入HCl气体不活泼金属的无氧酸盐(如CuCl2),除氟化物外阳极:2Cl--2e-===Cl2↑阴极:Cu2++2e-===Cu盐CuCl2=====Cu+Cl2↑加CuCl2固体3.放H2生碱型电解质(水溶液)电极方程式电解物质总反应式电解质浓度溶液pH溶液复原活泼金属的无氧酸盐(如NaCl)阳极:2Cl--2e-===Cl2↑阴极:2H++2e-===H2↑水和盐2Cl-+2H2O=====Cl2↑+H2↑+2OH-生成新电解质增大通入HCl气体4.放O2生酸型电解质(水溶液)电极方程式电解物质总反应式电解质浓度溶液pH溶液复原不活泼金属的含氧酸盐(如CuSO4)阳极:4OH--4e-===O2↑+2H2O阴极:2Cu2++4e-===2Cu水和盐2Cu2++2H2O=====2Cu+O2↑+4H+生成新电解质减小加CuO或CuCO31电解质溶液通电电解时,在外电路中有电子通过,而电子不能通过溶液,溶液中是依靠离子定向移动形成电流。2电解质溶液导电一定有化学反应发生,因为在电解池的两极有电子转移,发生了氧化还原反应,生成了新物质,所以一定有化学反应发生。(2015·高考福建卷)某模拟“人工树叶”电化学实验装置如下图所示,该装置能将H2O和CO2转化为O2和燃料(C3H8O)。下列说法正确的是()A.该装置将化学能转化为光能和电能B.该装置工作时,H+从b极区向a极区迁移C.每生成1molO2,有44gCO2被还原D.a电极的反应为3CO2+18H+-18e-===C3H8O+5H2O[解析]该装置为电解装置,模拟“人工树叶”,故为电能转化为化学能,A项错误;b极连接电源的正极,为阳极,H+为阳离子,在电解池中向a极(阴极)区移动,B项正确;右侧H2O→O2发生的是氧化反应,每生成1molO2,转移4mol电子,C3H8O中碳元素的化合价是-2,3CO2→C3H8O,转移18mol电子,故生成1molO2消耗2/3molCO2,C项错误;a电极发生的是还原反应:3CO2+18H++18e-===C3H8O+5H2O,D项错误。[答案]B1.(2014·高考海南卷)以石墨为电极,电解KI溶液(其中含有少量酚酞和淀粉)。下列说法错误的是()A.阴极附近溶...

1、当您付费下载文档后,您只拥有了使用权限,并不意味着购买了版权,文档只能用于自身使用,不得用于其他商业用途(如 [转卖]进行直接盈利或[编辑后售卖]进行间接盈利)。
2、本站所有内容均由合作方或网友上传,本站不对文档的完整性、权威性及其观点立场正确性做任何保证或承诺!文档内容仅供研究参考,付费前请自行鉴别。
3、如文档内容存在违规,或者侵犯商业秘密、侵犯著作权等,请点击“违规举报”。

碎片内容

优化方案(教师用书)高考化学一轮复习 第六章 第三讲 电解池金属腐蚀与防护-人教版高三全册化学试题

确认删除?
VIP
微信客服
  • 扫码咨询
会员Q群
  • 会员专属群点击这里加入QQ群
客服邮箱
回到顶部