电脑桌面
添加小米粒文库到电脑桌面
安装后可以在桌面快捷访问

河北省冀州市高一化学下学期期中试题B卷 理-人教版高一全册化学试题VIP免费

河北省冀州市高一化学下学期期中试题B卷 理-人教版高一全册化学试题_第1页
1/8
河北省冀州市高一化学下学期期中试题B卷 理-人教版高一全册化学试题_第2页
2/8
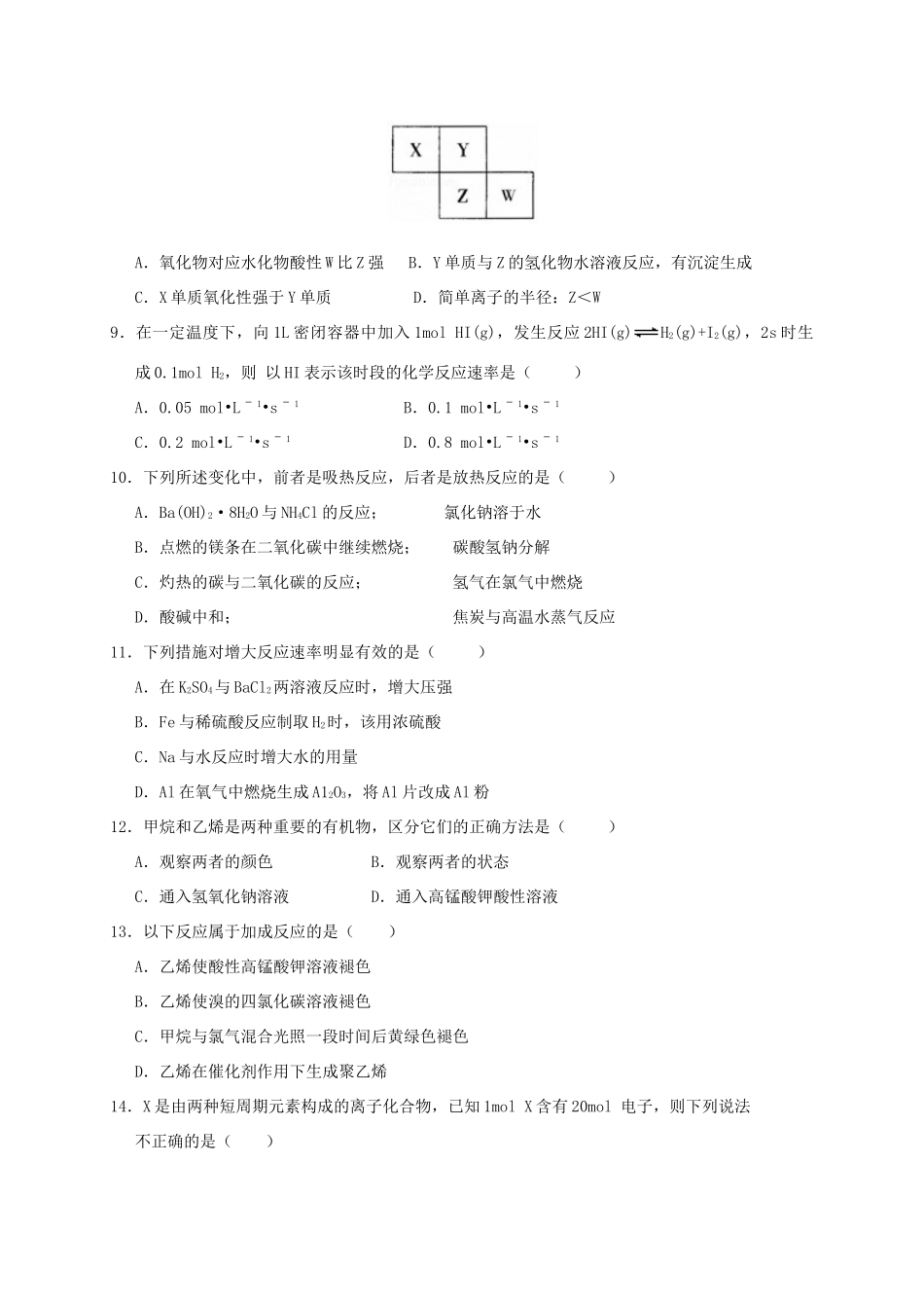
河北省冀州市高一化学下学期期中试题B卷 理-人教版高一全册化学试题_第3页
3/8
河北省冀州市2016-2017学年高一化学下学期期中试题B卷理时间:90分钟满分:100分可能用到的相对原子质量:H-1,C-12,O-16S—32Ⅰ卷(60分)1.月球表面土壤里的一种非常有用的资源——可控核聚变的原料,关于的叙述正确的是()A.3He和4He互为同位素B.3He和4He是同种原子C.核聚变时,原子核发生了变化,发生了化学反应D.在3He中存在:质子数=中子数=核外电子数2.16O中的“16”表示的含义是氧元素的()A.相对原子质量B.某种同位素质量数C.近似相对原子质量D.某种同位素质子数3.地壳中含量最多的元素在周期表中的位置是()A.第三周期VA族B.第二周期VA族C.第三周期VIA族D.第二周期VIA族4.核电荷数为1~20的元素中,次外层电子数是最外电子层电子数4倍的元素共有()A.4种B.3种C.2种D.l种5.分别处于第二、三周期的主族元素A和B,它们离子的电子层相差两层,已知A处于第m族,B处于第n族,A只有正化合价,则A、B原子核外的电子总数分别为()A.m+2、10+nB.m、nC.3、7D.m﹣2、10﹣n6.下列有关化学键的叙述正确的是()A.离子化合物中一定含有离子键B.单质的分子中均不存在化学键C.含有共价键的化合物一定是共价化合物D.任何物质内都含有化学键7.下列过程伴随的能量变化中,属于反应热的是()A.形成1molH—Cl键放出的能量B.石墨转变成金刚石吸收的能量C.1molO2形成2molO原子吸收的能量D.水蒸气变成液态水放出的能量8.X、Y、Z、W均为短周期元素,它们在元素周期表中相对位置如图所示,已知W原子的最外层电子数比内层电子数少3个,下列说法正确的是()A.氧化物对应水化物酸性W比Z强B.Y单质与Z的氢化物水溶液反应,有沉淀生成C.X单质氧化性强于Y单质D.简单离子的半径:Z<W9.在一定温度下,向1L密闭容器中加入1molHI(g),发生反应2HI(g)H2(g)+I2(g),2s时生成0.1molH2,则以HI表示该时段的化学反应速率是()A.0.05mol•Lˉ1•sˉ1B.0.1mol•Lˉ1•sˉ1C.0.2mol•Lˉ1•sˉ1D.0.8mol•Lˉ1•sˉ110.下列所述变化中,前者是吸热反应,后者是放热反应的是()A.Ba(OH)2·8H2O与NH4Cl的反应;氯化钠溶于水B.点燃的镁条在二氧化碳中继续燃烧;碳酸氢钠分解C.灼热的碳与二氧化碳的反应;氢气在氯气中燃烧D.酸碱中和;焦炭与高温水蒸气反应11.下列措施对增大反应速率明显有效的是()A.在K2SO4与BaCl2两溶液反应时,增大压强B.Fe与稀硫酸反应制取H2时,该用浓硫酸C.Na与水反应时增大水的用量D.Al在氧气中燃烧生成A12O3,将Al片改成Al粉12.甲烷和乙烯是两种重要的有机物,区分它们的正确方法是()A.观察两者的颜色B.观察两者的状态C.通入氢氧化钠溶液D.通入高锰酸钾酸性溶液13.以下反应属于加成反应的是()A.乙烯使酸性高锰酸钾溶液褪色B.乙烯使溴的四氯化碳溶液褪色C.甲烷与氯气混合光照一段时间后黄绿色褪色D.乙烯在催化剂作用下生成聚乙烯14.X是由两种短周期元素构成的离子化合物,已知1molX含有20mol电子,则下列说法不正确的是()A.该化合物中阳离子和阴离子所含电子数一定相等B.该化合物中一定只有离子键,没有共价键C.所含元素一定不在同一周期也不在第一周期D.该化合物中阳离子半径一定小于阴离子半径15.下列说法正确的是()①离子化合物一定含离子键,也可能含共价键②共价化合物一定含共价键,也可能含离子键③含金属元素的化合物不一定是离子化合物④由非金属元素组成的化合物一定是共价化合物⑤由分子组成的物质中一定存在共价键⑥离子化合物在熔融状态下能导电.A.①③⑤B.②④⑥C.②③④D.①③⑥16.下列各组物质中,化学键类型完全相同的是()A.SO2和NaOHB.CO2和H2OC.Cl2和HClD.CCl4和NaCl17.已知反应:X+Y=M+N为放热反应,对该反应的下列说法正确的是()A.该反应为放热反应,因此不必加热即可反应B.X能量一定高于MC.X和Y的总能量一定高于M和N的总能量D.Y能量一定高于N18.一定条件下,某容器中各微粒在反应前后变化示意图如图,其中“o”和“•”代表不同元素的原子。下列关于此反应的说法不正确的是()A.该反应可表示为B.可能是PCl5的分解反应C.反应过程中,一定伴随共价键...

1、当您付费下载文档后,您只拥有了使用权限,并不意味着购买了版权,文档只能用于自身使用,不得用于其他商业用途(如 [转卖]进行直接盈利或[编辑后售卖]进行间接盈利)。
2、本站所有内容均由合作方或网友上传,本站不对文档的完整性、权威性及其观点立场正确性做任何保证或承诺!文档内容仅供研究参考,付费前请自行鉴别。
3、如文档内容存在违规,或者侵犯商业秘密、侵犯著作权等,请点击“违规举报”。

碎片内容

河北省冀州市高一化学下学期期中试题B卷 理-人教版高一全册化学试题

确认删除?
VIP
微信客服
  • 扫码咨询
会员Q群
  • 会员专属群点击这里加入QQ群
客服邮箱
回到顶部