电脑桌面
添加小米粒文库到电脑桌面
安装后可以在桌面快捷访问

陕西省临渭区10-11学年度高一化学上学期期末教学质量检测VIP免费

陕西省临渭区10-11学年度高一化学上学期期末教学质量检测_第1页
1/8
陕西省临渭区10-11学年度高一化学上学期期末教学质量检测_第2页
2/8
陕西省临渭区10-11学年度高一化学上学期期末教学质量检测_第3页
3/8
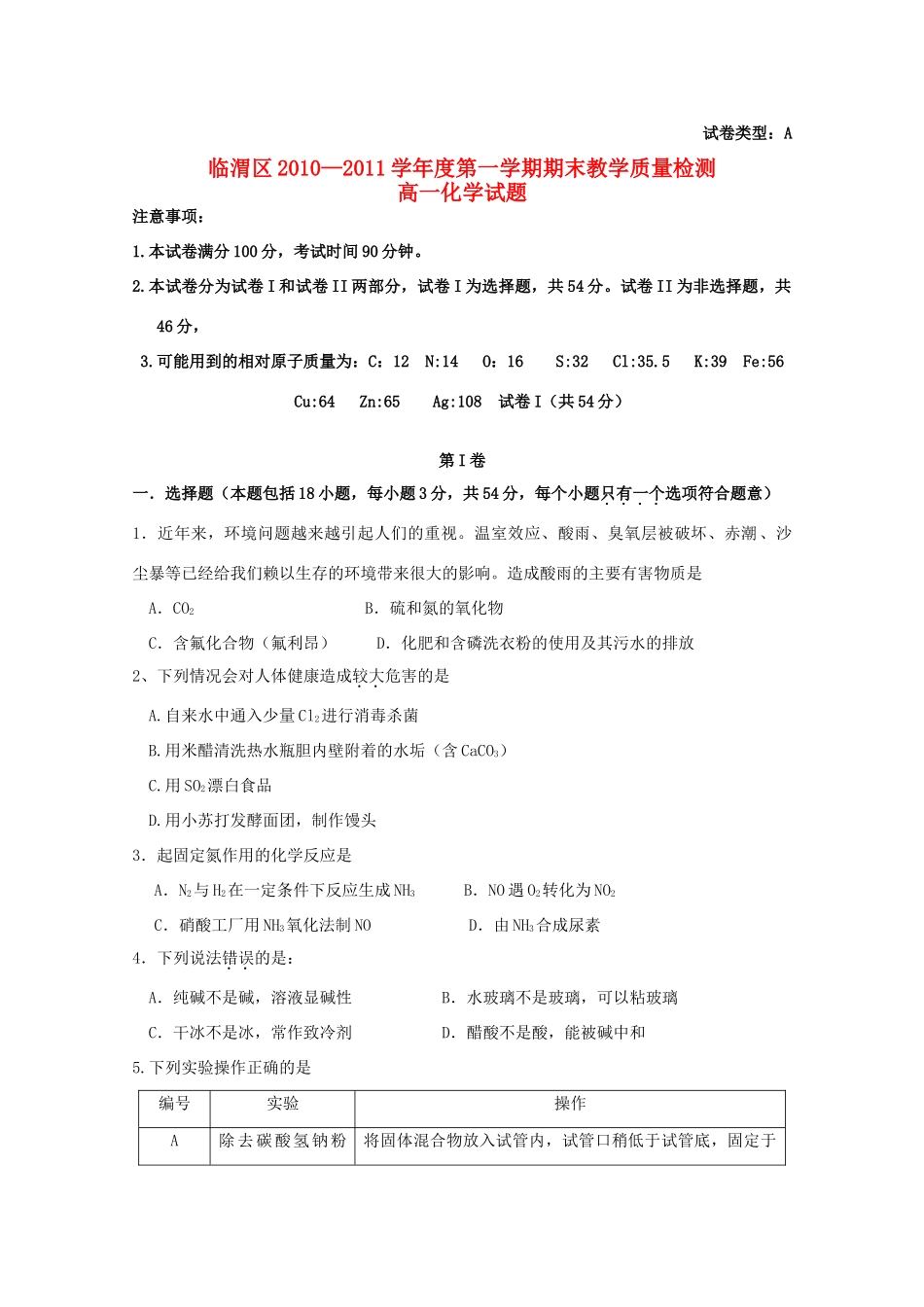
试卷类型:A临渭区2010—2011学年度第一学期期末教学质量检测高一化学试题注意事项:1.本试卷满分100分,考试时间90分钟。2.本试卷分为试卷I和试卷II两部分,试卷I为选择题,共54分。试卷II为非选择题,共46分,3.可能用到的相对原子质量为:C:12N:14O:16S:32Cl:35.5K:39Fe:56Cu:64Zn:65Ag:108试卷I(共54分)第I卷一.选择题(本题包括18小题,每小题3分,共54分,每个小题只有一个选项符合题意)1.近年来,环境问题越来越引起人们的重视。温室效应、酸雨、臭氧层被破坏、赤潮、沙尘暴等已经给我们赖以生存的环境带来很大的影响。造成酸雨的主要有害物质是A.CO2B.硫和氮的氧化物C.含氟化合物(氟利昂)D.化肥和含磷洗衣粉的使用及其污水的排放2、下列情况会对人体健康造成较大危害的是A.自来水中通入少量Cl2进行消毒杀菌B.用米醋清洗热水瓶胆内壁附着的水垢(含CaCO3)C.用SO2漂白食品D.用小苏打发酵面团,制作馒头3.起固定氮作用的化学反应是A.N2与H2在一定条件下反应生成NH3B.NO遇O2转化为NO2C.硝酸工厂用NH3氧化法制NOD.由NH3合成尿素4.下列说法错误的是:A.纯碱不是碱,溶液显碱性B.水玻璃不是玻璃,可以粘玻璃C.干冰不是冰,常作致冷剂D.醋酸不是酸,能被碱中和5.下列实验操作正确的是编号实验操作A除去碳酸氢钠粉将固体混合物放入试管内,试管口稍低于试管底,固定于末中的碳酸钠粉末铁架台上,加热至不再有气体放出。B配制一定物质的量浓度的氯化钾溶液准确称取一定质量的氯化钾固体,放入到1000mL的容量瓶中,加水至1000mL溶解,振荡摇匀。C稀释浓硫酸将蒸馏水沿烧杯内壁慢慢注入盛浓硫酸的烧杯中,并用玻璃棒不断搅拌,使产生的热量不断散失D取出分液漏斗中的上层液体下层液体从分液漏斗下端管口放出,关闭活塞,换一个接收容器,上层液体从分液漏斗上口倒出6.向一小烧杯中分别加入等体积的水和煤油,片刻后再向该烧杯中轻缓地加入一绿豆大小的金属钠,可能观察到的现象符合下图中的7.中国科学技术大学的钱逸泰教授等以CCl4和金属钠为原料,在700oC时反应制造出纳米级金刚石粉末和另一种化合物。该成果发表在世界权威的《科学》杂志上,立即被科学家们高度评价为“稻草变黄金”。同学们对此有下列一些“理解”,你认为其中错误的是A.金刚石属于金属单质B.制造过程中元素种类没有改变C.CCl4是一种化合物D.这个反应是置换反应8.下列各组中的离子,能在溶液中大量共存的是A.H+Na+CO32-Cl-B.Ba2+Na+Cl-SO42-C.Fe2+H+SO42-NO3-D.Ag+Al3+NO3-H+9、小美在奥运五连环中填入了5种物质,相连环物质间能发生反应,不相连环物质间不能发生反应。你认为“五连环”中物质间发生的反应,没有涉及的基本反应类型A.化合反应B.分解反应C.置换反应D.复分解反应10.制备氯化物时,常用两种方法:①用金属与氯气直接化合制得:②用金属与盐酸反应制得。用以上两种方法都可制得的氯化物是A.AICl3B.FeCl3C.FeCl2D.CuCl211.NA为阿伏加德罗常数,下列说法正确的是A.1molNa2O2与H2O完全反应,转移2NA个电子B.2L0.5mol/L的氯化镁溶液中所含的粒子数为3NAC.NA个SO2分子所占的体积与NA个SO3分子所占的体积比1:1D.标准状况下,5.6L氯气和16.8L氧气的混合气体中含有分子数为NA12.对溶液中的离子反应有下列说法:①不可能是氧化还原反应;②只能是复分解反应;③有可能是置换反应;④不可能有分子参加;其中正确的是A.②③B.只有③C.③④D.①③④13.下列离子方程式书写正确的是()学科网A.稀硝酸跟过量的铁反应:Fe+2H+=Fe2++H2↑学科网B.稀盐酸与氢氧化钡溶液反应:H++OH-=H2O学科网C.实验室用MnO2和浓盐酸制Cl2:MnO2+4HCl=2Cl2↑+2H2O+MnCl2学科D.稀硫酸与氢氧化钡溶液反应:Ba2++OH-+SO42-+H+=BaSO4↓+H2O14.用NaOH固体配制1mol/L的NaOH溶液500ml,下列操作和说法中正确的是A.称量时,将固体NaOH直接放在天平左盘上B.将烧杯中溶解固体NaOH所得溶液,立即转移至500ml容量瓶中C.缓缓地将蒸馏水注入500ml容量瓶至溶液的凹液面正好与刻度线相切D.配制溶液时容量瓶中原来有少量蒸馏水不会影响实验结果15.已知:气体的摩尔质量越...

1、当您付费下载文档后,您只拥有了使用权限,并不意味着购买了版权,文档只能用于自身使用,不得用于其他商业用途(如 [转卖]进行直接盈利或[编辑后售卖]进行间接盈利)。
2、本站所有内容均由合作方或网友上传,本站不对文档的完整性、权威性及其观点立场正确性做任何保证或承诺!文档内容仅供研究参考,付费前请自行鉴别。
3、如文档内容存在违规,或者侵犯商业秘密、侵犯著作权等,请点击“违规举报”。

碎片内容

陕西省临渭区10-11学年度高一化学上学期期末教学质量检测

您可能关注的文档

确认删除?
VIP
微信客服
  • 扫码咨询
会员Q群
  • 会员专属群点击这里加入QQ群
客服邮箱
回到顶部