电脑桌面
添加小米粒文库到电脑桌面
安装后可以在桌面快捷访问

北京市第二中学高三年级化学第一学期调研试卷VIP专享VIP免费

北京市第二中学高三年级化学第一学期调研试卷_第1页
1/8
北京市第二中学高三年级化学第一学期调研试卷_第2页
2/8
北京市第二中学高三年级化学第一学期调研试卷_第3页
3/8
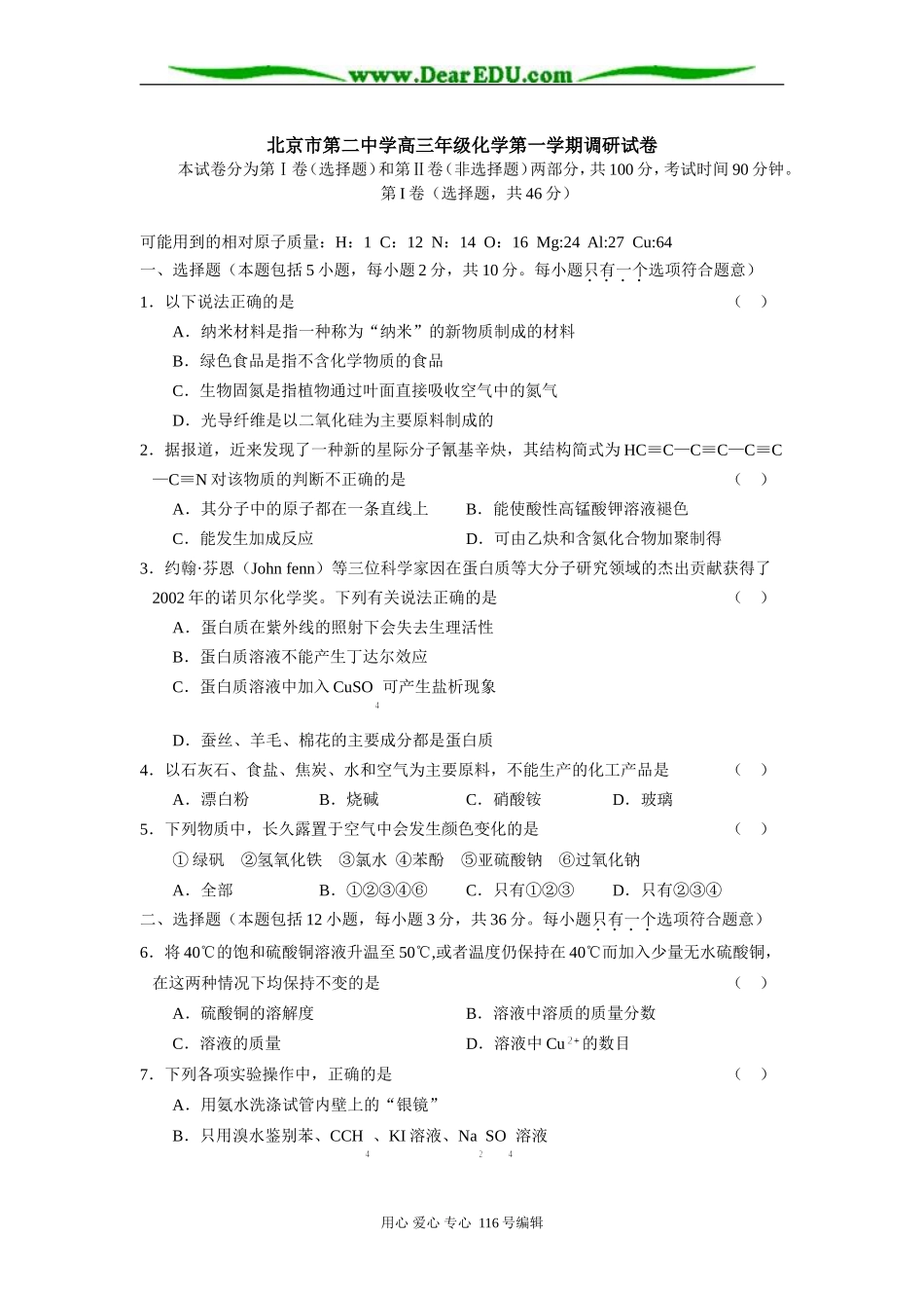
北京市第二中学高三年级化学第一学期调研试卷YCY本试卷分为第Ⅰ卷(选择题)和第Ⅱ卷(非选择题)两部分,共100分,考试时间90分钟。第I卷(选择题,共46分)可能用到的相对原子质量:H:1C:12N:14O:16Mg:24Al:27Cu:64一、选择题(本题包括5小题,每小题2分,共10分。每小题只有一个选项符合题意)1.以下说法正确的是英才苑()A.纳米材料是指一种称为“纳米”的新物质制成的材料B.绿色食品是指不含化学物质的食品C.生物固氮是指植物通过叶面直接吸收空气中的氮气D.光导纤维是以二氧化硅为主要原料制成的2.据报道,近来发现了一种新的星际分子氰基辛炔,其结构简式为HC≡C—C≡C—C≡C—C≡N对该物质的判断不正确的是()A.其分子中的原子都在一条直线上B.能使酸性高锰酸钾溶液褪色C.能发生加成反应D.可由乙炔和含氮化合物加聚制得3.约翰·芬恩(Johnfenn)等三位科学家因在蛋白质等大分子研究领域的杰出贡献获得了2002年的诺贝尔化学奖。下列有关说法正确的是()A.蛋白质在紫外线的照射下会失去生理活性B.蛋白质溶液不能产生丁达尔效应C.蛋白质溶液中加入CuSO可产生盐析现象D.蚕丝、羊毛、棉花的主要成分都是蛋白质4.以石灰石、食盐、焦炭、水和空气为主要原料,不能生产的化工产品是()A.漂白粉B.烧碱C.硝酸铵D.玻璃5.下列物质中,长久露置于空气中会发生颜色变化的是()①绿矾②氢氧化铁③氯水④苯酚⑤亚硫酸钠⑥过氧化钠A.全部B.①②③④⑥C.只有①②③D.只有②③④二、选择题(本题包括12小题,每小题3分,共36分。每小题只有一个选项符合题意)6.将40℃的饱和硫酸铜溶液升温至50℃,或者温度仍保持在40℃而加入少量无水硫酸铜,在这两种情况下均保持不变的是()A.硫酸铜的溶解度B.溶液中溶质的质量分数C.溶液的质量D.溶液中Cu的数目7.下列各项实验操作中,正确的是()A.用氨水洗涤试管内壁上的“银镜”B.只用溴水鉴别苯、CCH、KI溶液、NaSO溶液用心爱心专心116号编辑C.为加快过滤速度,用玻璃棒搅拌过滤器中的食盐水D.为迅速除去乙酸乙酯中的少量乙酸,加入足量NaOH溶液并加热8.下列对如图所示装置实验现象的描述正确的是()a电极B电极x溶液实验现象A石墨石墨CuCla极质量增加,b极放出无色气体BFe石墨KNOa极质量增加,b极放出无色气体CFeCuCuSOa极质量增加,b极质量减少D石墨石墨HCla、b极都放出无色气体9.1mol有机物A(分子式为CHO)经水解得1molB和2molC,C经分子内脱水得D,D可发生加聚反应生成[CH—CH],由此可知A为()A.HOOC(CH)COOHB.HOOC(CH)COOCHC.CHCOO(CH)COOCHD.CHCHOOC—COOCHCH10.广义的水解观认为,无论是盐的水解还是非盐的水解,其最终结果是反应中各物质和水分别解离成两部分,然后两两重新组合成新的物质。根据上述观点,下列说法正确的是()A.CaO2的水解产物是Ca(OH)和H2O2B.NaClO的水解产物之一是HClOC.PCl3的水解产物是PH3和HClOD.Mg3N2水解生成NH3和平Mg(OH)211.向明矾溶液中逐滴加入Ba(OH)溶液,当SO全部沉淀时,铝元素的主要存在形式为()A.AlOB.AlC.Al(OH)D.Al(OH)和Al12.已知MO离子可与R离子作用,R被氧化为R单质,MO的还原产物中,M为+3价;又如c(MO)=0.3mol·L的溶液100mL可与c(R)=0.6mol·L的溶液150mL恰好完全反应,则n值为()用心爱心专心116号编辑A.4B.5C.6D.713.X、Y、Z为短周期元素,X原子最外层只有一个电子,Y原子的最外层电子数比内层电子总数少4,Z的最外层电子数是内层电子总数的3倍。下列有关叙述正确的是()A.X肯定为碱金属元素B.稳定性:Y的氢化物>Z的氢化物C.X、Y两元素形成的化合物一定为离子晶体D.Y、Z两元素形成的化合物熔点较低14.某一无色溶液,若向其中加入足量饱和氯水,溶液呈橙黄色;再向橙黄色溶液中滴加BaCl溶液,产生白色沉淀;若向原溶液中加入铝粉,有气体放出,该溶液可能大量存在的一组离子是()A.K、H、NO、NaB.H、Br、SO、NaC.SO、Br、OH、FeD.H、Br、SO、K15.一定条件下,对于可逆反应X(g)+3Y(g)2Z(g),若X、Y、Z的起始浓度分别为c、c、c(均不为零),到达平衡时,X、Y、Z的浓度分别为0.1mol·L、0.3mol·L、0.08mol·L,...

1、当您付费下载文档后,您只拥有了使用权限,并不意味着购买了版权,文档只能用于自身使用,不得用于其他商业用途(如 [转卖]进行直接盈利或[编辑后售卖]进行间接盈利)。
2、本站所有内容均由合作方或网友上传,本站不对文档的完整性、权威性及其观点立场正确性做任何保证或承诺!文档内容仅供研究参考,付费前请自行鉴别。
3、如文档内容存在违规,或者侵犯商业秘密、侵犯著作权等,请点击“违规举报”。

碎片内容

北京市第二中学高三年级化学第一学期调研试卷

确认删除?
VIP
微信客服
  • 扫码咨询
会员Q群
  • 会员专属群点击这里加入QQ群
客服邮箱
回到顶部