电脑桌面
添加小米粒文库到电脑桌面
安装后可以在桌面快捷访问

高考数学 (真题+模拟新题分类汇编) 函数与导数 文VIP免费

高考数学 (真题+模拟新题分类汇编) 函数与导数 文_第1页
1/33
高考数学 (真题+模拟新题分类汇编) 函数与导数 文_第2页
2/33
高考数学 (真题+模拟新题分类汇编) 函数与导数 文_第3页
3/33
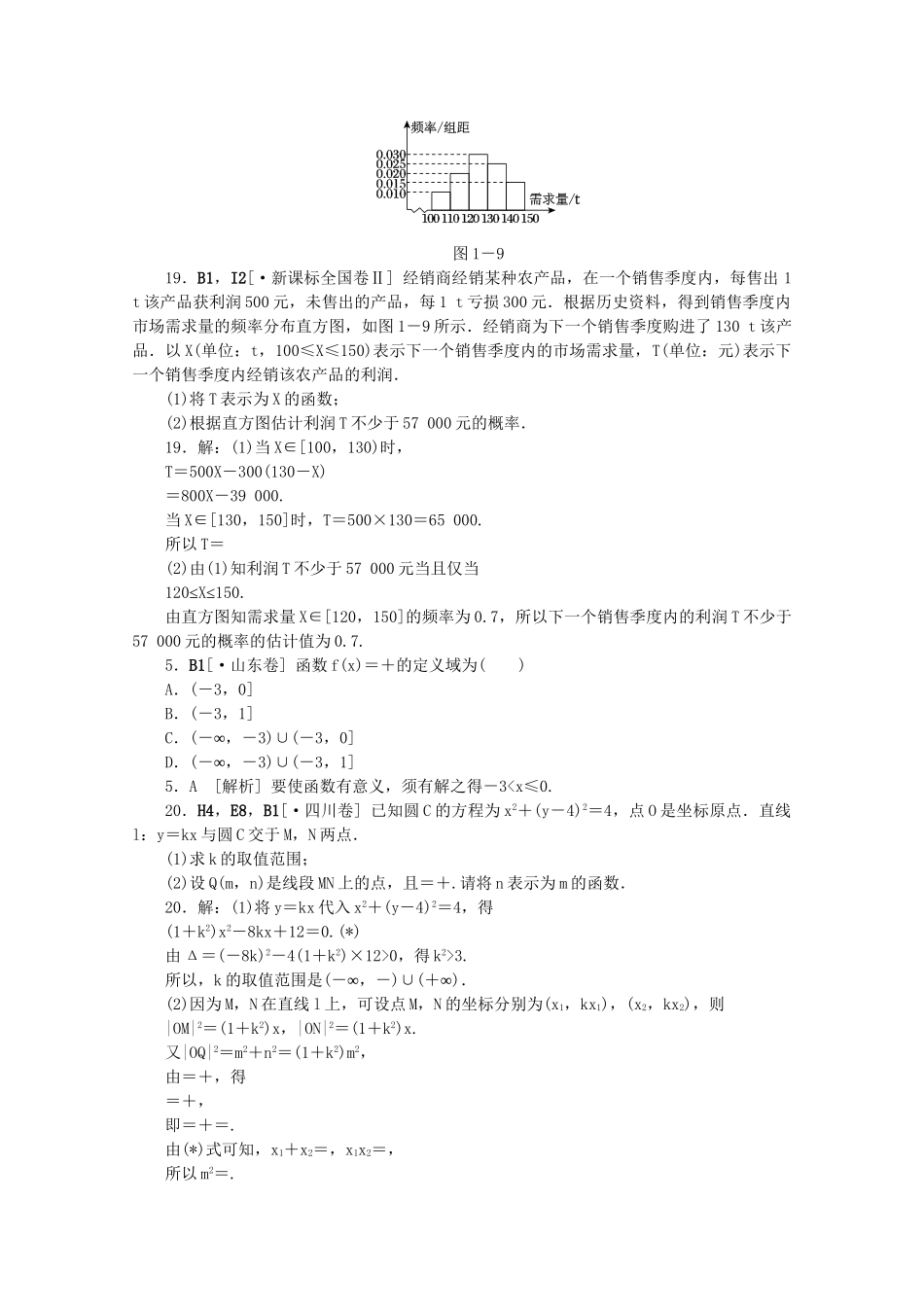
函数与导数B1函数及其表示图1-13.BP[·安徽卷]如图1-1所示,程序框图(算法流程图)的输出结果为()A.B.C.D.3.C[解析]依次运算的结果是s=,n=4;s=+,n=6;s=++,n=8,此时输出s,故输出结果是++=.14.B1,B14[·安徽卷]定义在R上的函数f(x)满足f(x+1)=2f(x),若当0≤x≤1时,f(x)=x(1-x),则当-1≤x≤0时,f(x)=________.14.-[解析]当-1≤x≤0时,0≤x+1≤1,由f(x+1)=2f(x)可得f(x)=f(x+1)=-x(x+1).11.B1,E3[·安徽卷]函数y=ln1++的定义域为________.11.(0,1][解析]实数x满足1+>0且1-x2≥0.不等式1+>0,即>0,解得x>0或x<-1;不等式1-x2≥0的解为-1≤x≤1.故所求函数的定义域是(0,1].13.B1[·福建卷]已知函数f(x)=则f=________.13.-2[解析]f=-tan=-1,f(-1)=-2.21.B1,B12[·江西卷]设函数f(x)=a为常数且a∈(0,1).(1)当a=时,求f;(2)若x0满足f(f(x0))=x0,但f(x0)≠x0,则称x0为f(x)的二阶周期点.证明函数f(x)有且仅有两个二阶周期点,并求二阶周期点x1,x2;(3)对于(2)中的x1,x2,设A(x1,f(f(x1))),B(x2,f(f(x2))),C(a2,0),记△ABC的面积为S(a),求S(a)在区间上的最大值和最小值.21.解:(1)当a=时,f=,f=f=2=.(2)f(f(x))=当0≤x≤a2时,由x=x解得x=0,因为f(0)=0,故x=0不是f(x)的二阶周期点;当a20.(或令g(a)=a3-2a2-2a+2,g′(a)=3a2-4a-2=3,因a∈(0,1),g′(a)<0,则g(a)在区间上的最小值为g=>0,故对于任意a∈,g(a)=a3-2a2-2a+2>0,S′(a)=·>0)则S(a)在区间上单调递增,故S(a)在区间上的最小值为S=,最大值为S=.12.B1[·辽宁卷]已知函数f(x)=x2-2(a+2)x+a2,g(x)=-x2+2(a-2)x-a2+8.设H1(x)=max{f(x),g(x)},H2(x)=min{f(x),g(x)}(max{p,q}表示p,q中的较大值,min{p,q}表示p,q中的较小值),记H1(x)的最小值为A,H2(x)的最大值为B,则A-B=()A.a2-2a-16B.a2+2a-16C.-16D.1612.C[解析]由题意知当f(x)=g(x)时,即x2-2(a+2)x+a2=-x2+2(a-2)x-a2+8,整理得x2-2ax+a2-4=0,所以x=a+2或x=a-2,H1(x)=max{f(x),g(x)}=H2(x)=min{f(x),g(x)}=由图形可知(图略),A=H1(x)min=-4a-4,B=H2(x)max=12-4a,则A-B=-16,故选C.7.B1[·辽宁卷]已知函数f(x)=ln(-3x)+1,则f(lg2)+flg=()A.-1B.0C.1D.27.D[解析]由已知条件可知,f(x)+f(-x)=ln(-3x)+1+ln(+3x)+1=2,而lg2+lg=lg2-lg2=0,故而f(lg2)+f=2.图1-919.B1,I2[·新课标全国卷Ⅱ]经销商经销某种农产品,在一个销售季度内,每售出1t该产品获利润500元,未售出的产品,每1t亏损300元.根据历史资料,得到销售季度内市场需求量的频率分布直方图,如图1-9所示.经销商为下一个销售季度购进了130t该产品.以X(单位:t,100≤X≤150)表示下一个销售季度内的市场需求量,T(单位:元)表示下一个销售季度内经销该农产品的利润.(1)将T表示为X的函数;(2)根据直方图估计利润T不少于57000元的概率.19.解:(1)当X∈[100,130)时,T=500X-300(130-X)=800X-39000.当X∈[130,150]时,T=500×130=65000.所以T=(2)由(1)知利润T不少于57000元当且仅当120≤X≤150.由直方图知需求量X∈[120,150]的频率为0.7,所以下一个销售季度内的利润T不少于57000元的概率的估计值为0.7.5.B1[·山东卷]函数f(x)=+的定义域为()A.(-3,0]B.(-3,1]C.(∞-,-3)∪(-3,0]D.(∞-,-3)∪(-3,1]5.A[解析]要使函数有意义,须有解之得-3

1、当您付费下载文档后,您只拥有了使用权限,并不意味着购买了版权,文档只能用于自身使用,不得用于其他商业用途(如 [转卖]进行直接盈利或[编辑后售卖]进行间接盈利)。
2、本站所有内容均由合作方或网友上传,本站不对文档的完整性、权威性及其观点立场正确性做任何保证或承诺!文档内容仅供研究参考,付费前请自行鉴别。
3、如文档内容存在违规,或者侵犯商业秘密、侵犯著作权等,请点击“违规举报”。

碎片内容

高考数学 (真题+模拟新题分类汇编) 函数与导数 文

您可能关注的文档

确认删除?
微信客服
  • 扫码咨询
会员Q群
  • 会员专属群点击这里加入QQ群