电脑桌面
添加小米粒文库到电脑桌面
安装后可以在桌面快捷访问

餐饮薪酬管理方案说明VIP专享VIP免费

餐饮薪酬管理方案说明_第1页
1/6
餐饮薪酬管理方案说明_第2页
2/6
餐饮薪酬管理方案说明_第3页
3/6
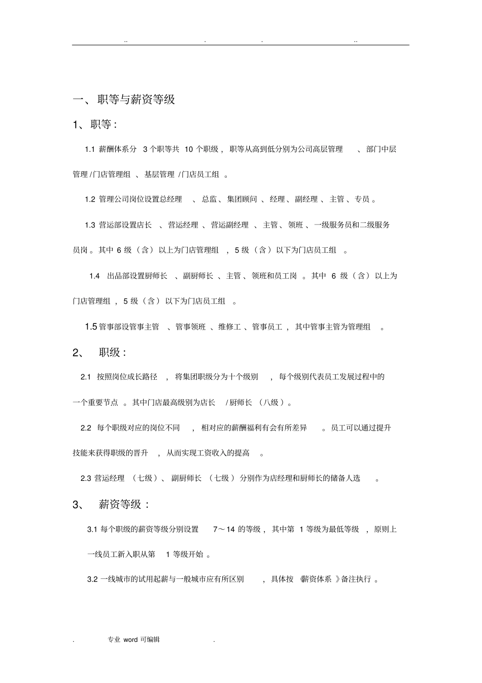
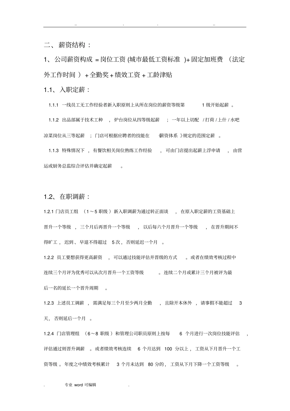
.......专业word可编辑.★机密薪酬管理制度拟订:审核:批准:(2018年版第一次修订).......专业word可编辑.一、职等与薪资等级1、职等:1.1薪酬体系分3个职等共10个职级,职等从高到低分别为公司高层管理、部门中层管理/门店管理组、基层管理/门店员工组。1.2管理公司岗位设置总经理、总监、集团顾问、经理、副经理、主管、专员。1.3营运部设置店长、营运经理、营运副经理、主管、领班、一级服务员和二级服务员岗。其中6级(含)以上为门店管理组,5级(含)以下为门店员工组。1.4出品部设置厨师长、副厨师长、主管、领班和员工岗。其中6级(含)以上为门店管理组,5级(含)以下为门店员工组。1.5管事部设管事主管、管事领班、维修工、管事员工,其中管事主管为管理组。2、职级:2.1按照岗位成长路径,将集团职级分为十个级别,每个级别代表员工发展过程中的一个重要节点。其中门店最高级别为店长/厨师长(八级)。2.2每个职级对应的岗位不同,相对应的薪酬福利有会有所差异。员工可以通过提升技能来获得职级的晋升,从而实现工资收入的提高。2.3营运经理(七级)、副厨师长(七级)分别作为店经理和厨师长的储备人选。3、薪资等级:3.1每个职级的薪资等级分别设置7~14的等级,其中第1等级为最低等级,原则上一线员工新入职从第1等级开始。3.2一线城市的试用起薪与一般城市应有所区别,具体按《薪资体系》备注执行。.......专业word可编辑.二、薪资结构:1、公司薪资构成=岗位工资(城市最低工资标准)+固定加班费(法定外工作时间)+全勤奖+绩效工资+工龄津贴1.1、入职定薪:1.1.1一线员工无工作经验者新入职原则上从所在岗位的薪资等级第1级开始起薪。1.1.2出品部属于技术工种,炉台岗位从四等级起薪;一年以上切配/打荷/上什/水吧凉菜岗位从三等起薪;门店可根据应聘者的技能在《薪资体系》规定的范围定薪。1.1.3特殊情况下,有餐饮相关岗位熟练工作经验,可由门店提出起薪上浮申请,由营运或厨务总监综合评估并确定起薪。1.2、在职调薪:1.2.1门店员工组(1~5职级)新入职调薪为通过转正面谈,在原入职定薪的工资基础上晋升一个等级,三个月后再晋升一个等级,以后每六个月晋升一个等级,在晋升期间不得旷工,迟到、早退不得超过5次,否则延迟一个月。1.2.2员工要想获得更高薪资,可以通过技能评估并晋级的方式。或者在绩效考核过程中连续三个月评为优秀可以从次月晋升一个工资等级。连续二个月或累计三个月被评为最后一名的延长一个晋升周期。1.2.3上述员工调薪,需满足每三个月至少两月全勤,且除开本休外,请事假不能超过3天,否则延后一个月。1.2.4门店管理组(6~8职级)和管理公司职员原则上按每6个月进行一次岗位技能评估,评估通过则晋升调薪。或者绩效考核连续6个月达到100分以上,工资从下月晋升一个工资等级。年度之中绩效考核累计3个月未达到80分的,工资从下月下降一个工资等级。.......专业word可编辑.1.2.5所有人员的工资晋级必须严格按照工作时间来执行,且没有受到公司违纪处罚。1.2.6员工晋级调薪以公司的最终审批为准。门店店长、厨师长或任何管理人员,不可在未经最终审批前,向员工承诺薪资或透露调整情况。2、绩效奖金2.1根据门店月度绩效达成情况以及员工的综合评估结果,按月度评定绩效奖金。2.2根据级别采取对应的绩效奖金,其中门店员工组(1~5)实行按绩效点的方式来计算月度绩效奖金,当月班组负责人的KPI绩效考核评分为本班组的得分,超过100分之后的每一个点对应所职级的绩效工资,低于100分的不对一线员工扣罚。2.3门店管理组总工资的20%为绩效考核工资,根据KPI绩效考核评分百分率与20%的绩效考核工资相乘,为管理组人员当月的绩效奖金。当月KPI绩效考核评分低于80分(不含)时,为绩效考核不达标,取消当月绩效奖金。2.4门店职能部门人员总工资的10%为绩效考核工资,根据KPI绩效考核评分百分率与10%的绩效考核工资相乘,为管理组人员当月的绩效奖金。当月KPI绩效考核评分低70分(不含)时,为绩效考核不达标,取消当月绩效奖金。职能部门人员的考核指标由管理公司各职能中心负责制订,并实施考核。2.5门店管理组和职能人员实际绩效奖金=...

1、当您付费下载文档后,您只拥有了使用权限,并不意味着购买了版权,文档只能用于自身使用,不得用于其他商业用途(如 [转卖]进行直接盈利或[编辑后售卖]进行间接盈利)。
2、本站所有内容均由合作方或网友上传,本站不对文档的完整性、权威性及其观点立场正确性做任何保证或承诺!文档内容仅供研究参考,付费前请自行鉴别。
3、如文档内容存在违规,或者侵犯商业秘密、侵犯著作权等,请点击“违规举报”。

碎片内容

餐饮薪酬管理方案说明

确认删除?
VIP
微信客服
  • 扫码咨询
会员Q群
  • 会员专属群点击这里加入QQ群
客服邮箱
回到顶部