电脑桌面
添加小米粒文库到电脑桌面
安装后可以在桌面快捷访问

高考化学大一轮总复习 第三章《常见的金属及其化合物--铁及其化合物》同步训练VIP免费

高考化学大一轮总复习 第三章《常见的金属及其化合物--铁及其化合物》同步训练_第1页
1/5
高考化学大一轮总复习 第三章《常见的金属及其化合物--铁及其化合物》同步训练_第2页
2/5
高考化学大一轮总复习 第三章《常见的金属及其化合物--铁及其化合物》同步训练_第3页
3/5
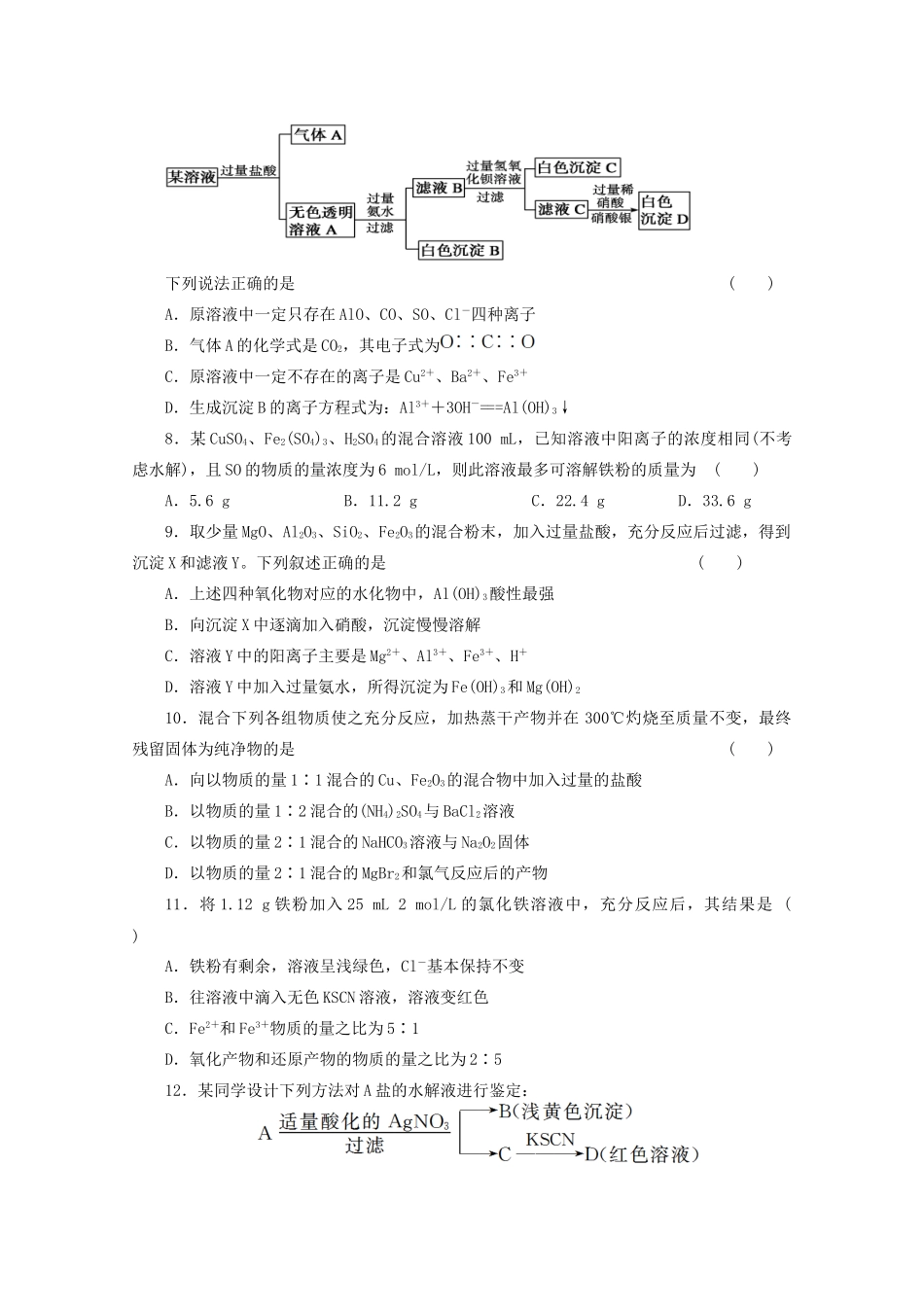
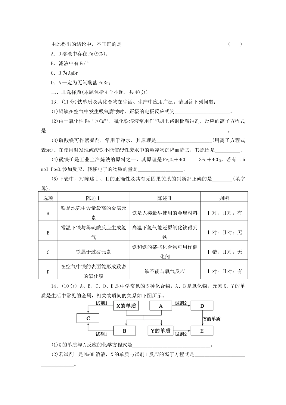
第三章常见的金属及其化合物铁及其化合物一、选择题(本题包括12个小题,每小题5分,共60分)1.有NaCl、FeCl2、FeCl3、MgCl2、AlCl3五种溶液,用一种试剂就可把它们鉴别开来,这种试剂是()A.盐酸B.烧碱溶液C.氨水D.KSCN溶液2.下列实验中,金属或固体可以完全溶解的是()A.在H2O2溶液中加入少量MnO2粉末B.镀锌铁皮加入足量的NaOH溶液中C.1mol铜片与含2molH2SO4的浓硫酸共热D.常温下,1mol铜片投入含4molHNO3的浓硝酸中3.将Cu片放入0.1mol/LFeCl3溶液中,反应一定时间后取出Cu片,溶液中c(Fe3+)∶c(Fe2+)=2∶3,则Cu2+与Fe3+的物质的量之比为()A.3∶2B.3∶5C.3∶4D.4∶34.向某晶体的溶液中加入Fe2+的溶液无明显变化,当滴加几滴溴水后,混合液出现红色,由此得出下列的结论错误的是()A.Fe3+的氧化性比溴的氧化性强B.该晶体中一定含有SCN-C.Fe2+与SCN-不能形成红色化合物D.Fe2+被溴氧化成Fe3+5.下列反应的离子方程式正确的是()A.硫酸铁溶液与氢氧化钡溶液反应:Fe3++3OH-===Fe(OH)3↓B.硫化钠溶液与氯化铁溶液反应:2Fe3++3S2-===Fe2S3C.过量的铁与很稀的硝酸溶液反应无气体放出:4Fe+10H++NO===4Fe2++3H2O+NHD.硫化氢气体通入氯化亚铁溶液:H2S+Fe2+===FeS↓+2H+6.下列离子方程式中,正确的是()A.氧化亚铁和稀硝酸反应FeO+2H+===Fe2++H2OB.铜和三氯化铁溶液反应Cu+Fe3+===Fe2++Cu2+C.氯化亚铁溶液中滴入氯水Cl2+2Fe2+===2Cl-+2Fe3+D.金属铝投入NaOH溶液中2Al+2OH-+H2O===2AlO+2H2↑7.某溶液由Na+、Cu2+、Ba2+、Fe3+、AlO、CO、SO、Cl-中的若干种离子组成,取适量该溶液进行如下实验:下列说法正确的是()A.原溶液中一定只存在AlO、CO、SO、Cl-四种离子B.气体A的化学式是CO2,其电子式为C.原溶液中一定不存在的离子是Cu2+、Ba2+、Fe3+D.生成沉淀B的离子方程式为:Al3++3OH-===Al(OH)3↓8.某CuSO4、Fe2(SO4)3、H2SO4的混合溶液100mL,已知溶液中阳离子的浓度相同(不考虑水解),且SO的物质的量浓度为6mol/L,则此溶液最多可溶解铁粉的质量为()A.5.6gB.11.2gC.22.4gD.33.6g9.取少量MgO、Al2O3、SiO2、Fe2O3的混合粉末,加入过量盐酸,充分反应后过滤,得到沉淀X和滤液Y。下列叙述正确的是()A.上述四种氧化物对应的水化物中,Al(OH)3酸性最强B.向沉淀X中逐滴加入硝酸,沉淀慢慢溶解C.溶液Y中的阳离子主要是Mg2+、Al3+、Fe3+、H+D.溶液Y中加入过量氨水,所得沉淀为Fe(OH)3和Mg(OH)210.混合下列各组物质使之充分反应,加热蒸干产物并在300℃灼烧至质量不变,最终残留固体为纯净物的是()A.向以物质的量1∶1混合的Cu、Fe2O3的混合物中加入过量的盐酸B.以物质的量1∶2混合的(NH4)2SO4与BaCl2溶液C.以物质的量2∶1混合的NaHCO3溶液与Na2O2固体D.以物质的量2∶1混合的MgBr2和氯气反应后的产物11.将1.12g铁粉加入25mL2mol/L的氯化铁溶液中,充分反应后,其结果是()A.铁粉有剩余,溶液呈浅绿色,Cl-基本保持不变B.往溶液中滴入无色KSCN溶液,溶液变红色C.Fe2+和Fe3+物质的量之比为5∶1D.氧化产物和还原产物的物质的量之比为2∶512.某同学设计下列方法对A盐的水解液进行鉴定:由此得出的结论中,不正确的是()A.D溶液中存在Fe(SCN)3B.滤液中有Fe3+C.B为AgBrD.A一定为无氧酸盐FeBr2二、非选择题(本题包括4个小题,共40分)13.(11分)铁单质及其化合物在生活、生产中应用广泛。请回答下列问题:(1)钢铁在空气中发生吸氧腐蚀时,正极的电极反应式为______________________。(2)由于氧化性Fe3+>Cu2+,氯化铁溶液常用作印刷电路铜板腐蚀剂,反应的离子方程式是________________________________________________________________________。(3)硫酸铁可作絮凝剂,常用于净水,其原理是______________________(用离子方程式表示)。在使用时发现硫酸铁不能使酸性废水中的悬浮物沉降而除去,其原因是__________。(4)磁铁矿是工业上冶炼铁的原料之一,其原理是Fe3O4+4CO=====3Fe+4CO2,若有1.5molFe3O4参加反应,转移电子的物质的量是__________________。(5)下表中,对陈述Ⅰ...

1、当您付费下载文档后,您只拥有了使用权限,并不意味着购买了版权,文档只能用于自身使用,不得用于其他商业用途(如 [转卖]进行直接盈利或[编辑后售卖]进行间接盈利)。
2、本站所有内容均由合作方或网友上传,本站不对文档的完整性、权威性及其观点立场正确性做任何保证或承诺!文档内容仅供研究参考,付费前请自行鉴别。
3、如文档内容存在违规,或者侵犯商业秘密、侵犯著作权等,请点击“违规举报”。

碎片内容

高考化学大一轮总复习 第三章《常见的金属及其化合物--铁及其化合物》同步训练

您可能关注的文档

确认删除?
VIP
微信客服
  • 扫码咨询
会员Q群
  • 会员专属群点击这里加入QQ群
客服邮箱
回到顶部