电脑桌面
添加小米粒文库到电脑桌面
安装后可以在桌面快捷访问

素质模型词典VIP免费

素质模型词典_第1页
1/11
素质模型词典_第2页
2/11
素质模型词典_第3页
3/11
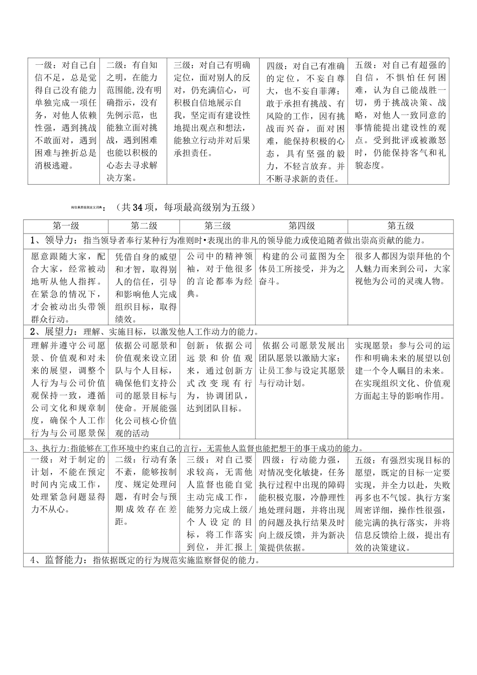
通用素质级别定义词典:(共六项,每项最高级别为五级)第一级第二级第三级第四级第五级1、诚信正直:能4己的错误。关键点:遵纪守法信守承诺衣据事物原本的情况处理组织中的事务,不受个人利益、好恶的影响,信守承诺,正确对待自:遵守社会公德和法律规范,遵守公司各项规章制度。:承诺过的事情一定要办到。:诚实,不说假话,不为个人利益隐瞒事实或欺骗他人,对人对事公平公正。:遇到利益诱惑时能坚持原则,不凭借职位之便谋取个人私利。一级:遵守制度遵纪守法,遵守社会公德。遵守公司的政策原则和规章制度,不超越制度规定权限。二级:信守承诺不轻易承诺,但对承诺过的事情会想办法实现。三级:实事求是不说假话,真实反映客观情况,不为个人利益隐瞒事实或欺骗他人。对事情进行公平公正的评价和处理,不受个人利益影响。四级:正直廉洁遇到利益诱惑时能够顶住压力,坚持原贝y。正直廉洁,不凭借权力谋取个人私利。五级:道德楷模从自我做起,自觉维护公司在市场中树立的诚信形象,为他人充当起道德行为的楷模。对于他人违法经营、损害公司诚信形象的行为能够勇敢说服和劝导,做到自我监督和与他人的相互监督。2、积极主动:在工作中自觉地付出超乎工作预期和原有需要层级的努力,在没有他人鼓励的情况下善于发现和创造新的机会,提前预计到事情可能的障碍,并有计划地采取行动避免问题的发生,提高工作绩效的能力。关键点:及时处理正在面临的问题,为迎接将来可能出现的机会或问题提前采取行动。一级:应声而动在一两天的时间范围内,认识到眼前的机会并立即采取行动,纠正眼前的问题。二级:当机立断在面对危机情况时,迅速果断的米取行动去处理问题。三级:短期计划通过提前一个月采取独特和额外的行动来创造机会或降低问题发生的可能性(如设立新的项目或机构,进行有针对性的巡视等)。四级:中期计划预测三个月范围内其他人并未意识到的某个机会或问题,并采取相应的准备行动。提前三个月采取行动以避免可能出现的危机。五级:长期计划能够预期到半年,或更多年以后可能发生的情况。提前半年以上采取行动以创造机会或避免问题,这些机会或问题通常不被其他人所意识到。3、团队合作:作为团队的一员,在团队中主动征求他人意见,与他人互享信息,互相鼓励,为了团队共同的目标与大家通力合作完成任务的能力。关键点:愿意与他人合作的倾向,而不是独立工作或出现冲突。—级:信息共享愿意与他人合作开展工作,自愿参与和支持团队的决定。能与群体中的其他成员共同父流,分享有用的信息和资二级:征求意见尊重他人的意见和专业知识,愿意向他人学习。在做决策时,诚恳地征求团队他人的意见、创意和经三级:鼓励合作用正面字眼看待和谈论团队的成员,表达出对他人才智的尊重,对其他团队成员的能力和贝献给予公开赞赏和鼓励。在危机或关键时刻愿意站出来帮助其他的团队成员解决难题。四级:创造氛围在团队中建立起饱满的士气,统一的行为标准和价值观以及健康的合作氛围,提升团队凝聚力。五级:解决冲突不会隐藏和回避团队中的冲突,开诚布公地处理团队内部矛盾,并积极寻求有利的冲突解决、.1?>方^案。4、责任感:认可自己的工作职责,认真的采取行动去完成这些职责,并自发自觉地承担工作后果。关键点:所负责的工作出现问题时不推诿,敢于承担责任并设法解决问题。一级:明确职责明确自己的工作职责和角色,认识到自己承担工作的重要性。一级:主动洛实以一种积极主动的姿态处理事情,对职责范围内的工作进展情况及时进行核查,对发现的问题米取必要的行动,以保证工作按要求标准完成。三级:尽职尽责当工作中面临需要同时处理职责内和职责外的任务时,能主动米取应对措施,保证不因为职责以外的任务而影响职责内工作的完成情况。四级:光明磊落主动公开地承担本职工作中的责任问题,不欺上瞒下,并及时主动的采取补救预防措施,防止类似的问题再次发生。五级:克己奉公支持公司战略目标的实现,即使面临巨大压力或个人利益受到损失时,仍能不折不扣完成工作并承担责任。5、利他精神把国家利益、社会利益、组织利益放在第一位,为了国家利益、社会利益、组织利益而牺牲...

1、当您付费下载文档后,您只拥有了使用权限,并不意味着购买了版权,文档只能用于自身使用,不得用于其他商业用途(如 [转卖]进行直接盈利或[编辑后售卖]进行间接盈利)。
2、本站所有内容均由合作方或网友上传,本站不对文档的完整性、权威性及其观点立场正确性做任何保证或承诺!文档内容仅供研究参考,付费前请自行鉴别。
3、如文档内容存在违规,或者侵犯商业秘密、侵犯著作权等,请点击“违规举报”。

碎片内容

素质模型词典

您可能关注的文档

wxg+ 关注
实名认证
内容提供者

该用户很懒,什么也没介绍

确认删除?
VIP
微信客服
  • 扫码咨询
会员Q群
  • 会员专属群点击这里加入QQ群
客服邮箱
回到顶部