电脑桌面
添加小米粒文库到电脑桌面
安装后可以在桌面快捷访问

空调气液分离器的设计与使用VIP免费

空调气液分离器的设计与使用_第1页
1/6
空调气液分离器的设计与使用_第2页
2/6
空调气液分离器的设计与使用_第3页
3/6
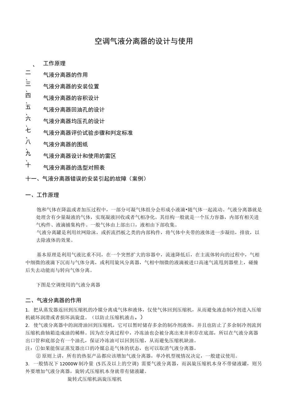
空调气液分离器的设计与使用、工作原理二、气液分离器的作用三、气液分离器的安装位置四、气液分离器的容积设计五、气液分离器回油孔的设计六、气液分离器均压孔的设计七、气液分离器评价试验步骤和判定标准八、气液分离器的图纸九、气液分离器设计和使用的雷区十、气液分离器的选型对照表十一、气液分离器错误的安装引起的故障(案例)一、工作原理饱和气体在降温或者加压过程中,一部分可凝气体组分会形成小液滴•随气体一起流动。气液分离器就是处理含有少量凝液的气体,实现凝液回收或者气相净化。其结构一般就是一个压力容器,内部有相关进气构件、液滴捕集构件。一般气体由上部出口,液相由下部收集。气液分离罐是利用丝网除沫,或折流挡板之类的内部构件,将气体中夹带的液体进一步凝结,排放,以去除液体的效果。基本原理是利用气液比重不同,在一个突然扩大的容器中,流速降低后,在主流体转向的过程中,气相中细微的液滴下沉而与气体分离,或利用旋风分离器,气相中细微的液滴被进口高速气流甩到器壁上,碰撞后失去动能而与转向气体分离。下图是空调使用的气液分离器二、气液分离器的作用1.把从蒸发器返回到压缩机的冷媒分离成气体和液体,仅使气体回到压缩机,从而避免液态制冷剂进入压缩机破坏润滑或者损坏涡旋盘。(以防止压缩机液击。)2.使气液分离器中的润滑油回到压缩机,它可以暂时储存多余的制冷剂液体,并且也防止了多余制冷剂流到压缩机曲轴箱造成油的稀释。因为在分离过程中,冷冻油也会被分离出来并积存在底部,所以在气液分离器出口管和底部会有一个油孔,保证冷冻油可以回到压缩,从而避免压缩机缺油。注:①如果能保证蒸发器出口的冷媒总是气体的状态,也可以取消气液分离器。②原则上讲,所有的热泵产品都应该增加气液分离器,单冷机型视情况决定,一般建议使用。3.一般情况下12000W制冷量(5匹及以上的空调)需要气液分离器,而涡旋压缩机本身不带储液罐,则另外要增加气液分离器,旋转式压缩机本身就带有储液罐。旋转式压缩机涡旋压缩机三、气液分离器的安装位置1.单冷用:安装在蒸发器的出口管和压缩机的入口管之间。2.热泵型:安装在四通阀的出口管(总是低压、低温的管)和压缩机的入口管(吸气管)之间。注:气液分离器尽量靠近压缩机安装,有四通阀的安装在四通阀和压缩机之间,有过滤器的安装在它和压缩机之间。避免上图的安装正确的安装单冷机的安装位置冷暖机的安装位置四、气液分离器的容积设计气液分离器必须有足够的容量来储存多余的液态制冷剂。特别是热泵系统,最好不要少于充注量的50%,如果有条件最好做试验验证一下,因为用毛细管在制热时节流,可能会有70%的液态制冷剂回到气液分离器。还有高排气压力,低吸气压力也会让更多的液态制冷剂进入气液分离器。用热力膨胀阀会少一些,但也可能会有50%流到气液分离器,主要是在除霜开始后,制冷剂会大量流过蒸发器而不蒸发从而进入气液分离器。在停机时,气液分离器是系统中最冷的部件,所以制冷剂会迁移到这里,所以要保证气分有足够的容量来储存这些液态制冷剂。有效容积V:汽液分离器出口管入口到底部的容积,见图1,有效容积示意图。(后面有容量与能力的对照表)V(cc)=[最大制冷剂注入量(g)m]X以上例子:一套120柜机最大充注量约为8000gF=5000V(cc)即5升注:最大制冷剂注入量:室外机制冷剂注入量+最长配管时的追加制冷剂注入量。最大制冷剂注入量要考虑到系统允许的油重比,在不符合压缩机规格书的情况下,必须与压机厂家做沟通并书面确认。大:制冷剂R22在0°C饱和液态情况下的比重,R410A为。*:安全系数。由于高压腔压缩机抗液击的能力差,所以当选用高压腔压缩机时需要与压机厂家进行充分的沟通。无论如何,最终还需要根据实验进行容积确认,具体实验方法见后面叙述。五、气液分离器回油孔的设计气液分离器基本上是把从蒸发器返回到压缩机的冷媒分离成气体和液体,仅使气体回到压缩机。但是被分离下来积留的液体冷媒中会溶入油,因此有必要使油回到压缩机,保证压缩机内的油量给涡旋部件的供油。为了回油,气液分离器的出口管是设计成通到气液分离器底部的弯曲形状,再在...

1、当您付费下载文档后,您只拥有了使用权限,并不意味着购买了版权,文档只能用于自身使用,不得用于其他商业用途(如 [转卖]进行直接盈利或[编辑后售卖]进行间接盈利)。
2、本站所有内容均由合作方或网友上传,本站不对文档的完整性、权威性及其观点立场正确性做任何保证或承诺!文档内容仅供研究参考,付费前请自行鉴别。
3、如文档内容存在违规,或者侵犯商业秘密、侵犯著作权等,请点击“违规举报”。

碎片内容

空调气液分离器的设计与使用

确认删除?
VIP
微信客服
  • 扫码咨询
会员Q群
  • 会员专属群点击这里加入QQ群
客服邮箱
回到顶部