电脑桌面
添加小米粒文库到电脑桌面
安装后可以在桌面快捷访问

九年级历史第一次模拟试卷(pdf,无答案)试卷VIP免费

九年级历史第一次模拟试卷(pdf,无答案)试卷_第1页
1/8
九年级历史第一次模拟试卷(pdf,无答案)试卷_第2页
2/8
九年级历史第一次模拟试卷(pdf,无答案)试卷_第3页
3/8
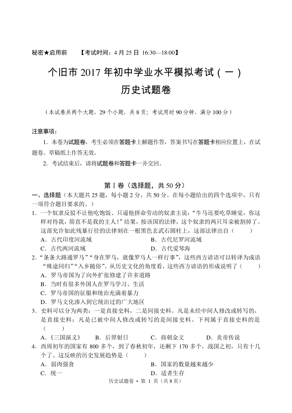
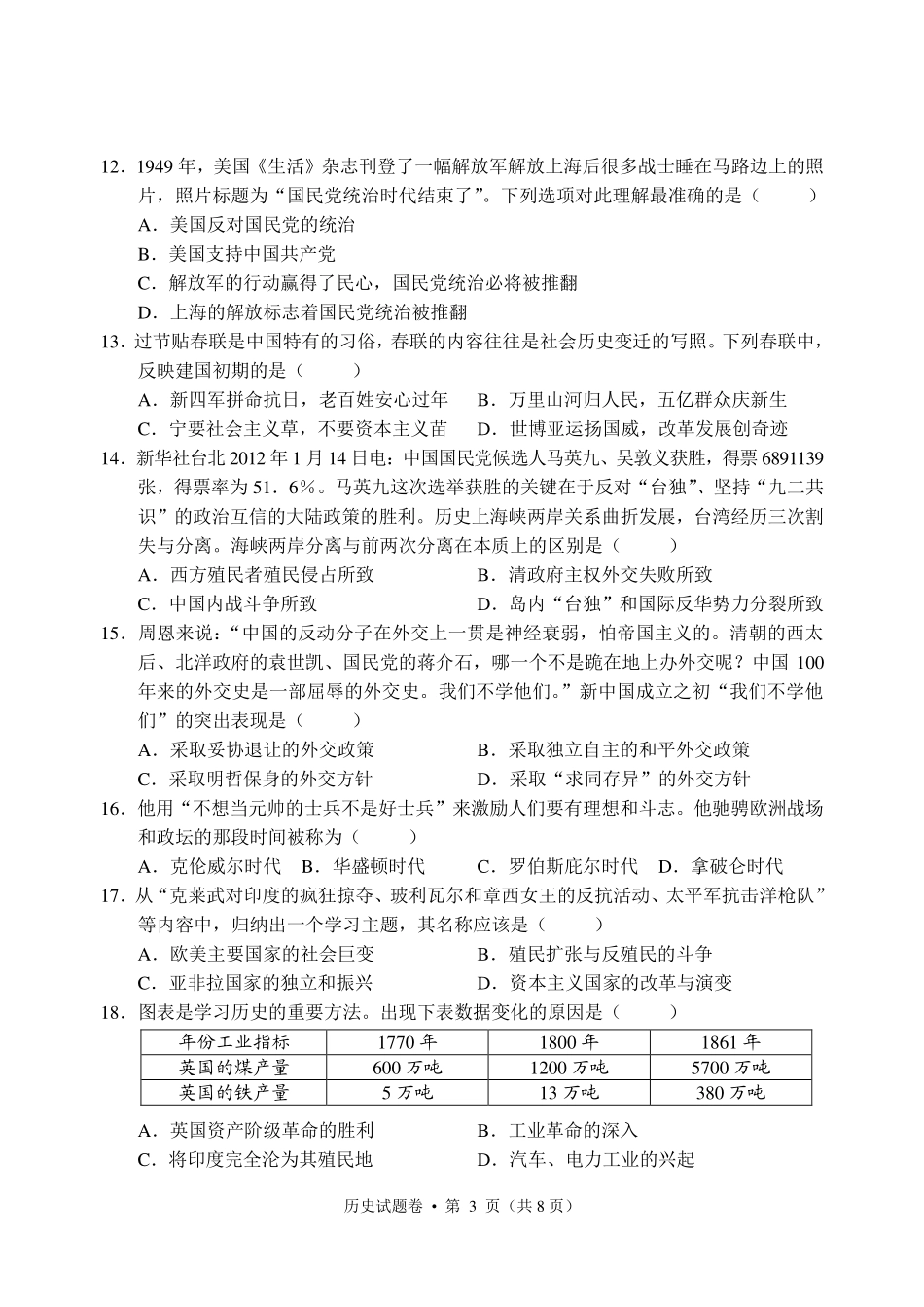
历史试题卷•第1页(共8页)秘密★启用前【考试时间:4月25日16:30—18:00】个旧市2017年初中学业水平模拟考试(一)历史试题卷(本试卷共两个大题,29个小题,共8页;考试用时90分钟,满分100分)注意事项:1.本卷为试题卷,考生必须在答题卡上解题作答,答案书写在答题卡相应位置上,在试题卷、草稿纸上作答无效。2.考试结束后,请将试题卷和答题卡一并交回。第Ⅰ卷(选择题,共50分)一、选择题(本大题共25题,每小题2分,共50分。在每小题给出的四个选项中,只有一项符合题目要求的。)1.一个奴隶反驳不让他吃饱饭、只逼他拼命劳动的奴隶主说:“牛马还要吃草睡觉,你这样对待我,简直不是我的主人!”结果,按该国的法律,这个奴隶的两只耳朵被割掉了。这部允许如此残暴行径的法律刻在一根黑色玄武石圆柱上,这部法律出自()A.古代印度河流域B.古代尼罗河流域C.古代两河流域D.古代爱琴海2.“条条大路通罗马”“身在罗马,就像罗马人一样行事”,这些西方谚语可以转译为成语“殊途同归”“入乡随俗”。从历史文化的角度看,这些西方谚语的形成说明了()A.罗马帝国为了向外扩张修建了许多道路B.当时有很多外国人在罗马学习、生活C.罗马帝国的征服和统治充满着暴力D.罗马文化渗入到它统治过的广大地区3.史料可以分为两类:一是直接史料,二是间接史料。凡是未经中间人修改或转写的,是直接史料;凡是已被中间人修改或转写的是间接史料。下列属于直接史料的是()A.《三国演义》B.后羿射日C.商朝金文D.炎帝传说4.西周初年的国家有800多个,到了春秋初年,还剩下170多个,战国之初,只有十几个了。这反映的历史发展趋势是()A.弱肉强食B.国家的数量越来越少C.统一D.适者生存历史试题卷•第2页(共8页)5.丝绸之路是中外联系的纽带,沟通中西的桥梁,被称为流动的“文化运河”。2014年我国《政府工作报告》中指出,将“抓紧规划建设丝绸之路经济带”。下列选项未处于此“经济带”的是()A.陕西西安B.河西走廊C.新疆地区D.黑龙江省6.清初规定:“今后凡有商民船只私自入海,将粮食货物等与逆贼交易者,不论官民,俱奏闻处斩。„„凡沿海地方口子,处处严防,不许片帆入海。”可见,当时清朝实行的是()A.闭关锁国政策B.重农抑商政策C.发展贸易政策D.对外开放政策7.君臣礼仪是古代政治制度发展的外在表现。图1到图3的变化反映的实质是()A.封建制度的完善B.生活习惯的变化C.社会文明的进步D.君主权力的强化8.张平同学正在网上下载“张骞、玄奘、郑和”三人的相关资料进行专题学习,下列选项符合该专题题目的是()A.顽强抗战的民族英雄B.开拓新王朝的封建帝王C.突出贡献的交流使者D.辅佐帝王的有功之臣9.在谈到道光帝(1821~1850年在位)为什么把他的墓修筑得比其他帝王墓都要矮小时,北京师范大学历史学院教授龚书铎说:“是因为在他手上打了败仗,丢了土地,没有面目见先帝。”这里所说的“土地”是指()A.广州B.香港岛C.台湾D.辽东半岛10.民国时期有人说:“他是中国思想界的一个清道夫,他把启蒙的水洒向那孔孟弥漫的大道上。因此时时被那无数吃惯孔孟的老头子们跳脚痛骂,怪他不识货。”材料中“洒水清道”的“他”是()A.林则徐B.李鸿章C.康有为D.陈独秀11.南京是中国近代史的起点和终点,是近代中国的缩影。下列事件没有发生在该地的是()A.中华民国成立B.同盟会的成立C.国民党政权垮台D.日本侵略者制造大屠杀惨案历史试题卷•第3页(共8页)12.1949年,美国《生活》杂志刊登了一幅解放军解放上海后很多战士睡在马路边上的照片,照片标题为“国民党统治时代结束了”。下列选项对此理解最准确的是()A.美国反对国民党的统治B.美国支持中国共产党C.解放军的行动赢得了民心,国民党统治必将被推翻D.上海的解放标志着国民党统治被推翻13.过节贴春联是中国特有的习俗,春联的内容往往是社会历史变迁的写照。下列春联中,反映建国初期的是()A.新四军拼命抗日,老百姓安心过年B.万里山河归人民,五亿群众庆新生C.宁要社会主义草,不要资本主义苗D.世博亚运扬国威,改革发展创奇迹14.新华社台北2012...

1、当您付费下载文档后,您只拥有了使用权限,并不意味着购买了版权,文档只能用于自身使用,不得用于其他商业用途(如 [转卖]进行直接盈利或[编辑后售卖]进行间接盈利)。
2、本站所有内容均由合作方或网友上传,本站不对文档的完整性、权威性及其观点立场正确性做任何保证或承诺!文档内容仅供研究参考,付费前请自行鉴别。
3、如文档内容存在违规,或者侵犯商业秘密、侵犯著作权等,请点击“违规举报”。

碎片内容

九年级历史第一次模拟试卷(pdf,无答案)试卷

确认删除?
VIP
微信客服
  • 扫码咨询
会员Q群
  • 会员专属群点击这里加入QQ群
客服邮箱
回到顶部