电脑桌面
添加小米粒文库到电脑桌面
安装后可以在桌面快捷访问

中考物理试卷(pdf,无答案)试卷VIP免费

中考物理试卷(pdf,无答案)试卷_第1页
1/14
中考物理试卷(pdf,无答案)试卷_第2页
2/14
中考物理试卷(pdf,无答案)试卷_第3页
3/14
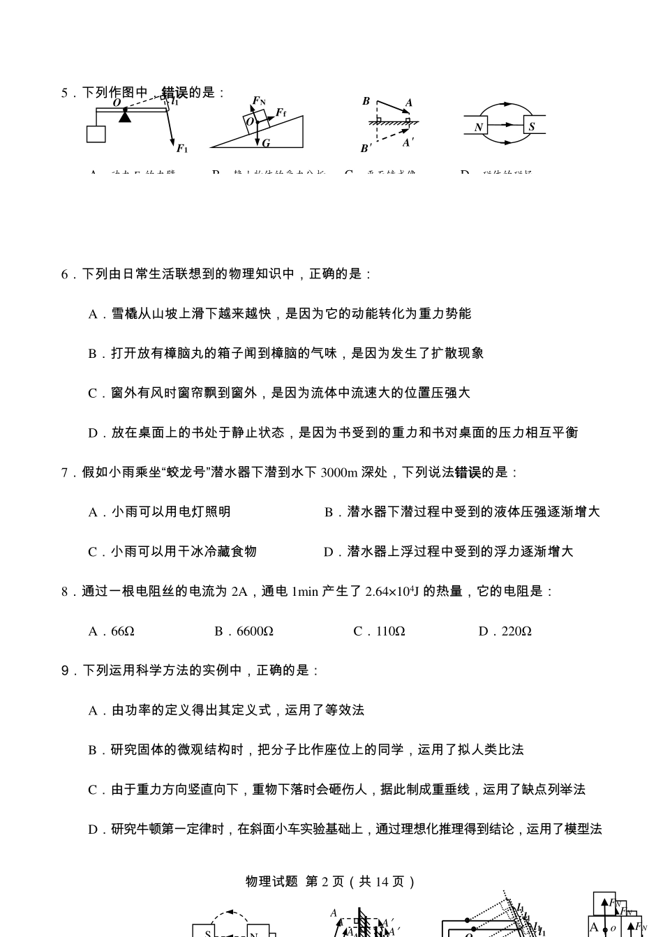
物理试题第1页(共14页)青岛市二〇一六年初中学业水平考试物理试题(本试题满分:100分,考试时间:90分钟)叶子姐姐提示:亲爱的同学,欢迎你参加本次考试,祝你答题成功!本试题分两卷。第I卷共两个大题,13个小题;第II卷共六个专题,14个小题。所有答案均写在答题卡对应位置上,在试题上作答无效。第(I)卷现象·概念·结构·方法(本卷满分30分)一、单项选择题(本题满分18分,共9个小题,每小题2分):下列各小题的四个选项中只有一个是正确的,请选出并将答题卡的对应项涂黑。1.下列做法中,正确的是:A.在公共场所吸烟B.在山上用放大镜会聚太阳光点燃枯草C.用拉长的橡皮筋弹射同学D.用磁铁收集散落在地上的小铁钉2.历史上最早测出大气压强值的科学家是:A.托里拆利B.阿基米德C.牛顿D.焦耳3.下列实例中,属于增大压强的是:A.坦克装有履带B.铁路的钢轨铺在枕木上C.用较大的力劈开木柴D.取出一些书的书包背起来更舒服4.下列图象中,正确的是:A.匀速直线运动B.非晶体的凝固C.晶体的熔化D.重力与质量的关系GOmt温Ot时sOtOt温t时物理试题第2页(共14页)5.下列作图中,错误的是:6.下列由日常生活联想到的物理知识中,正确的是:A.雪橇从山坡上滑下越来越快,是因为它的动能转化为重力势能B.打开放有樟脑丸的箱子闻到樟脑的气味,是因为发生了扩散现象C.窗外有风时窗帘飘到窗外,是因为流体中流速大的位置压强大D.放在桌面上的书处于静止状态,是因为书受到的重力和书对桌面的压力相互平衡7.假如小雨乘坐“蛟龙号”潜水器下潜到水下3000m深处,下列说法错误的是:A.小雨可以用电灯照明B.潜水器下潜过程中受到的液体压强逐渐增大C.小雨可以用干冰冷藏食物D.潜水器上浮过程中受到的浮力逐渐增大8.通过一根电阻丝的电流为2A,通电1min产生了2.64×104J的热量,它的电阻是:A.66ΩB.6600ΩC.110ΩD.220Ω9.下列运用科学方法的实例中,正确的是:A.由功率的定义得出其定义式,运用了等效法B.研究固体的微观结构时,把分子比作座位上的同学,运用了拟人类比法C.由于重力方向竖直向下,重物下落时会砸伤人,据此制成重垂线,运用了缺点列举法D.研究牛顿第一定律时,在斜面小车实验基础上,通过理想化推理得到结论,运用了模型法AA′AFNol1AA′NSAFNol1OAA′FNl1NSAF压FNol1F1OAA′A.动力F1的力臂B.静止物体的受力分析C.平面镜成像D.磁体的磁场F1l1OOFNGFfABA'B'SN物理试题第3页(共14页)二、不定项选择题(本题满分12分,共4个小题):每小题中至少有一个选项是正确的,请选出并将答题卡的对应项涂黑(每小题全选对得3分,漏选得1分,错选或不选得0分)。10.下列关于物理概念的说法中正确的是:A.声音的响度与发声体的振动快慢无关B.并联电路的总电阻的倒数等于各并联电阻和的倒数C.闭合电路的一部分导体在磁场中运动时,导体中一定产生电流D.一定质量的某种物质,在温度升高时吸收的热量与它的质量和升高温度的乘积之比,叫做该物质的比热容11.下列知识结构中,正确的是:A.受力情况运动形式运动状态B.电路电流路径有无节点各用电器是否相互影响不受力匀速直线运动不变受力平衡力串联一条无相互影响非平衡力变速直线运动改变并联多条有互不影响C.方法内能变化实质D.物距u凸透镜成像的规律应用做功对物体做功,其内能增大;物体对外做功,其内能减小内能和其它形式的能相互转化u>2f缩小、倒立、实像照相机u=2f等大、倒立、实像2f>u>f放大、正立、实像投影仪热传递物体吸热,内能增大;物体放热,内能减小内能从一个物体转移到另一个物体u=f不能成像u<f放大、正立、虚像放大镜12.如图,薄壁容器的底面积为S,物体A的体积为V,轻质弹簧的一端固定在容器底部,另一端与A连接。当容器中的水深为h时,弹簧的长度恰好等于原长,此时物体A有一半的体积浸在水中。下列判断错误的是:A.水对容器底部的压力F=ρ水ghSB.物体A的密度ρA的求解思路是A物理试题第4页(共14页)ρA=mAV→mA=GAg→GA=F浮→F浮=ρ水gV排→V排=12VC.若在A上加放重为GB的物体B,A恰好浸没。此时弹簧对A的支持力FN=GA+GB-F浮'=F浮+GB-ρ...

1、当您付费下载文档后,您只拥有了使用权限,并不意味着购买了版权,文档只能用于自身使用,不得用于其他商业用途(如 [转卖]进行直接盈利或[编辑后售卖]进行间接盈利)。
2、本站所有内容均由合作方或网友上传,本站不对文档的完整性、权威性及其观点立场正确性做任何保证或承诺!文档内容仅供研究参考,付费前请自行鉴别。
3、如文档内容存在违规,或者侵犯商业秘密、侵犯著作权等,请点击“违规举报”。

碎片内容

中考物理试卷(pdf,无答案)试卷

雨丝书吧+ 关注
实名认证
内容提供者

乐于和他人分享知识,从事历史教学,热爱教育,高度负责。

相关文档

确认删除?
VIP
微信客服
  • 扫码咨询
会员Q群
  • 会员专属群点击这里加入QQ群
客服邮箱
回到顶部