电脑桌面
添加小米粒文库到电脑桌面
安装后可以在桌面快捷访问

(江苏专用)版高考历史大一轮复习 单元检测(七)资本主义世界市场的形成和发展(含解析)人民版-人民版高三全册历史试题VIP免费

(江苏专用)版高考历史大一轮复习 单元检测(七)资本主义世界市场的形成和发展(含解析)人民版-人民版高三全册历史试题_第1页
1/7
(江苏专用)版高考历史大一轮复习 单元检测(七)资本主义世界市场的形成和发展(含解析)人民版-人民版高三全册历史试题_第2页
2/7
(江苏专用)版高考历史大一轮复习 单元检测(七)资本主义世界市场的形成和发展(含解析)人民版-人民版高三全册历史试题_第3页
3/7
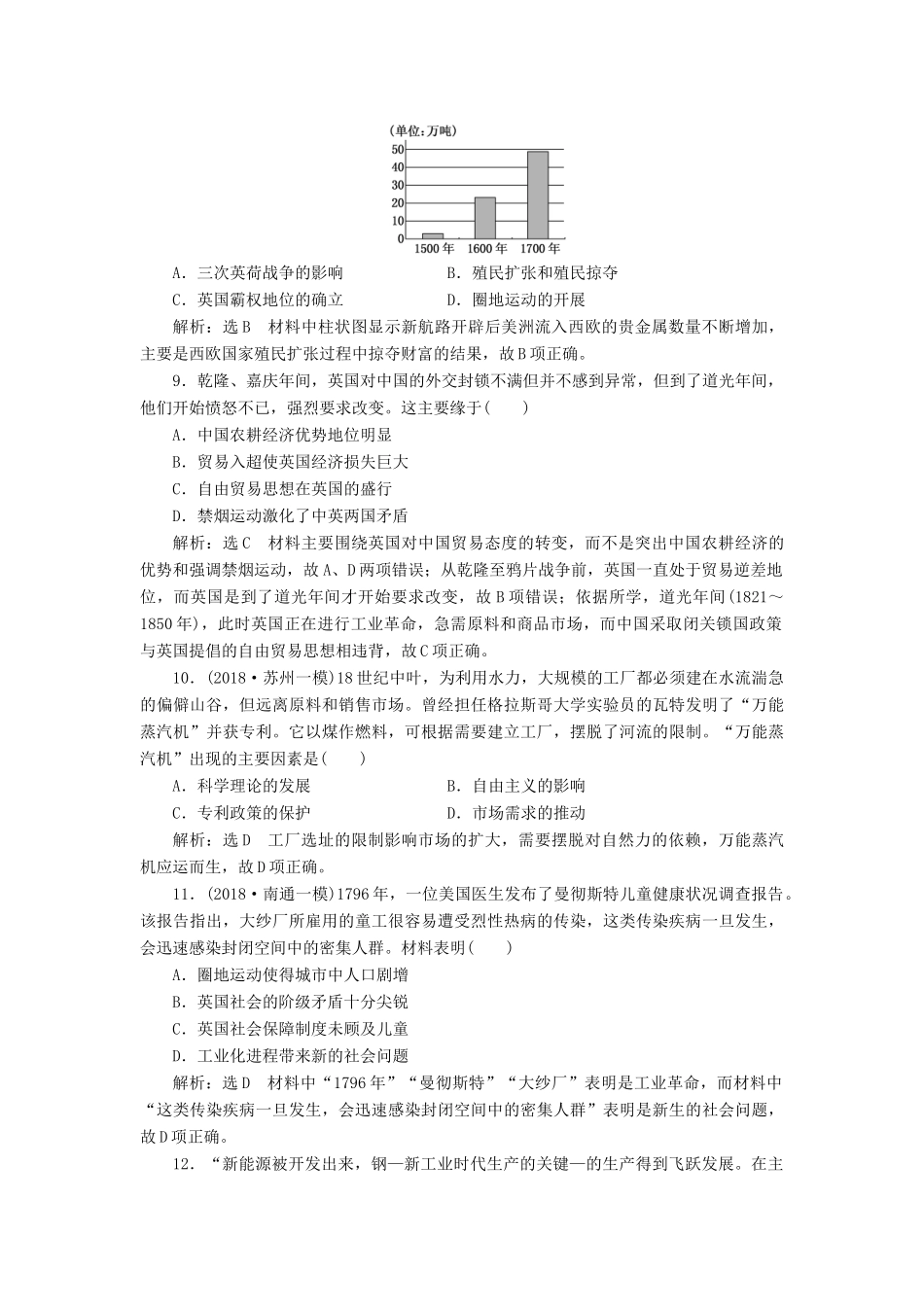
单元检测(七)资本主义世界市场的形成和发展(时间:45分钟满分:60分)一、选择题(每小题3分,共45分)1.(2019·海安期中调研)“继哥伦布而起的探索新世界的西班牙冒险家,似乎都具有同一动机。……当这班冒险家到达一个未曾被发现的海岸时,首先调查的就是那里有没有金矿可以发现。”该材料说明()A.新航路开辟促进世界市场开始形成B.新航路开辟引发了价格革命C.新航路开辟改变了欧洲贸易的中心D.对财富的追求是新航路开辟的动力之一解析:选D“当这班冒险家到达一个未曾被发现的海岸时,首先调查的就是那里有没有金矿可以发现”说明冒险家开辟新航路的主要原因是寻找黄金,故D项正确。A、B、C三项所述均是新航路开辟的影响,排除。2.《新全球史》载:“1500年以后,跨文化互动在更大的地理范围内展开,文化间的碰撞比之前几百年间的更具破坏性……欧洲的影响决定性地改变了世界力量的平衡。”这表明在新航路开辟后()A.欧洲的影响力逐步扩大B.跨文化互动才得以展开C.文化碰撞阻断跨洋交流D.欧洲维持了世界力量平衡解析:选A材料强调的是“欧洲的影响决定性地改变了世界力量的平衡”即欧洲的影响力的扩散,故A项正确。3.(2018·徐州模拟)16世纪以前,西欧物价在数百年内一直是稳定的,只是由于战争或歉收等原因才发生暂时的波动。从16世纪30年代起物价却一直上升,到16世纪末,西班牙、葡萄牙的物价平均上涨了4倍多,法国、英国和德国则平均上涨2倍到2倍半。这一变化()A.引起国力变化,巩固西、葡霸主地位B.造成社会动荡,阻碍国际贸易交流C.促使社会分化,加速封建势力衰落D.推高金银价格,抑制商品经济发展解析:选C新航路开辟引起价格革命,西、葡由于黄金流入西欧英、法、荷兰等国,削弱了其霸主地位,故A项错误;新航路开辟是促进国际贸易交流,故B项错误;价格革命受益大的是资产阶级,加速封建势力的衰落,故C项正确;价格革命推动商品经济发展,故D项错误。4.由下表中欧洲、美洲、非洲的人口占世界人口百分比的变化可知()年份欧洲美洲非洲1650年18.3%2.4%18.3%1750年19.2%1.6%13.1%A.欧美国家政府鼓励移民B.黑奴贸易的发展和泛滥C.西方国家殖民扩张加快D.高产作物的引进和种植解析:选C结合所学知识可知,在1750年,美洲还没有成立国家,A项错误;黑奴贸易主要是把黑人贩运到美洲,这无法解释欧洲人口增长和美洲人口下降的问题,B项错误;在这一时期,西方国家加紧殖民扩张,给欧洲带来巨额财富,欧洲人口出现增长情况而由于对美洲、非洲的掠夺,导致这两个洲人口下降,故选C项;D项说法无法解释非洲、美洲人口下降的问题,D项排除。5.(2018·镇江一模)马克思在《资本论》中提出:“商品流通是资本的起点。商品生产和发达的商品流通,即贸易,是资本产生的历史前提。”下列能直接体现这一论述的是()A.新航路开辟带来的“商业革命”B.新航路开辟带来的“价格革命”C.英国打败西班牙的“无敌舰队”D.英国、荷兰之间发生的三次战争解析:选A根据材料“商品流通是资本的起点”并联系所学可知,能直接体现这一论述的是新航路开辟带来的“商业革命”,商业革命促进了商品的流通加速了资本的原始积累,推动了西欧资本主义生产方式的发展,故选A项。6.(2018·无锡一模)全球人口的流动是世界经济发展的一个缩影。下列关于不同时期的人口流动现象,按时间先后排序正确的是()①全球移民的供应地也从欧洲转移到第三世界的发展中国家②66%移居美国的移民来自英国,大规模的向外移民源于经济的发展③在这一时期,国际人口迁移人数最多的是非洲黑奴④法国、英国从中国征集了近50万劳工作为其军事后援A.①②③④B.③②④①C.②③④①D.②③①④解析:选B早期殖民扩张时期开始了黑奴贸易、英国工业革命时期经济的发展使大规模的向外移民成为可能、20世纪初的一战法国、英国从中国征集劳工、由于新科技革命使二战后移民的供应地转向了发展中国家,选择B项符合题意。7.(2018·镇江中学质检)16世纪,一个荷兰船队经过北极圈,在零下40摄氏度严寒中死伤过半,但他们丝毫未动别人托运的货物,而其中就有能挽救他们生命的衣物和药品半个世纪后,荷兰使团到达北京,遇...

1、当您付费下载文档后,您只拥有了使用权限,并不意味着购买了版权,文档只能用于自身使用,不得用于其他商业用途(如 [转卖]进行直接盈利或[编辑后售卖]进行间接盈利)。
2、本站所有内容均由合作方或网友上传,本站不对文档的完整性、权威性及其观点立场正确性做任何保证或承诺!文档内容仅供研究参考,付费前请自行鉴别。
3、如文档内容存在违规,或者侵犯商业秘密、侵犯著作权等,请点击“违规举报”。

碎片内容

(江苏专用)版高考历史大一轮复习 单元检测(七)资本主义世界市场的形成和发展(含解析)人民版-人民版高三全册历史试题

您可能关注的文档

远洋启航书店+ 关注
实名认证
内容提供者

从事历史教学,热爱教育,高度负责。

确认删除?
VIP
微信客服
  • 扫码咨询
会员Q群
  • 会员专属群点击这里加入QQ群
客服邮箱
回到顶部