电脑桌面
添加小米粒文库到电脑桌面
安装后可以在桌面快捷访问

九年级化学上学期第二次质量抽测试卷试卷VIP免费

九年级化学上学期第二次质量抽测试卷试卷_第1页
1/5
九年级化学上学期第二次质量抽测试卷试卷_第2页
2/5
九年级化学上学期第二次质量抽测试卷试卷_第3页
3/5
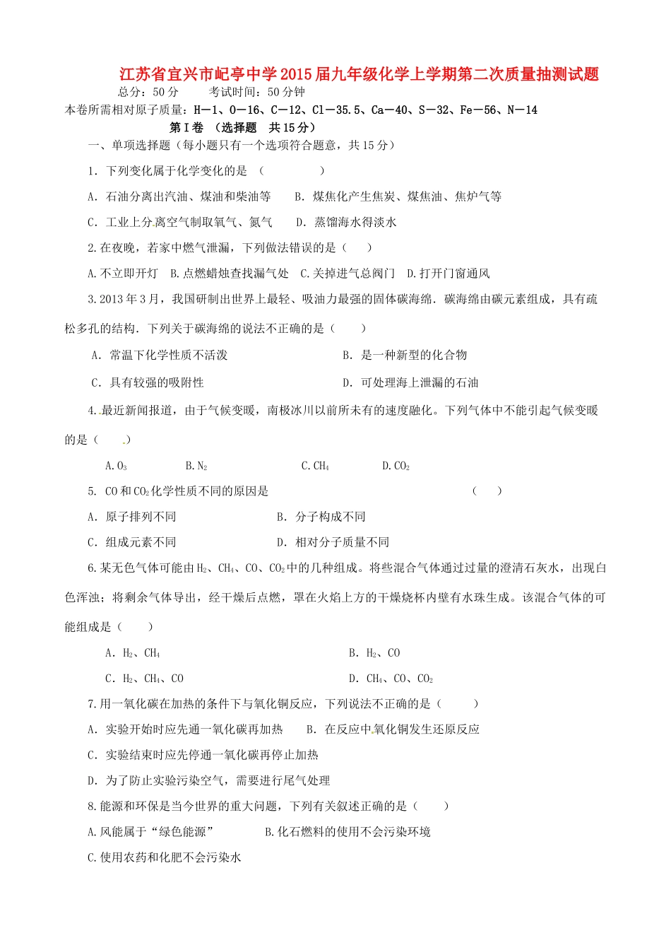
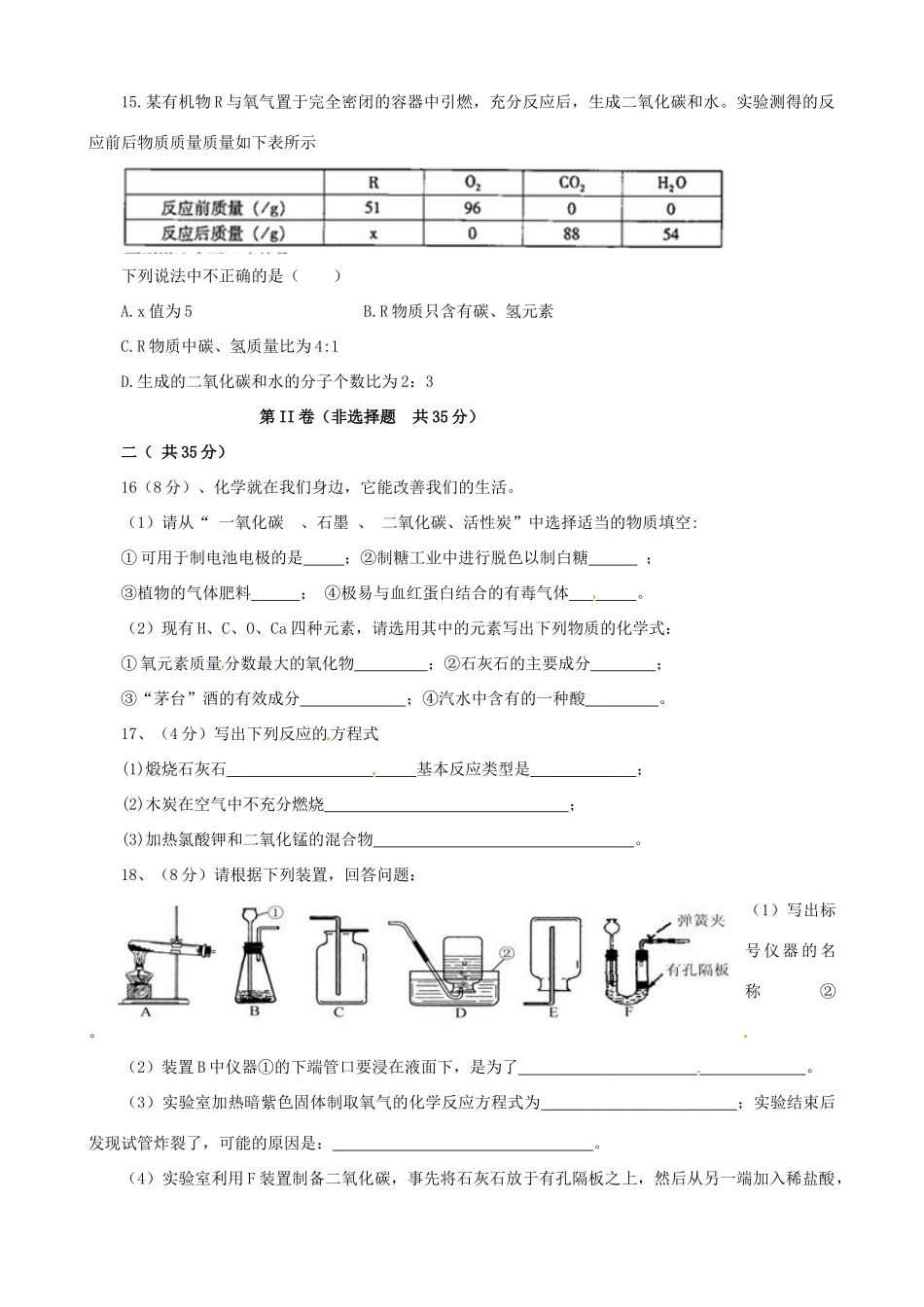
江苏省宜兴市屺亭中学2015届九年级化学上学期第二次质量抽测试题总分:50分考试时间:50分钟本卷所需相对原子质量:H―1、O―16、C―12、Cl―35.5、Ca―40、S-32、Fe-56、N-14第I卷(选择题共15分)一、单项选择题(每小题只有一个选项符合题意,共15分)1.下列变化属于化学变化的是()A.石油分离出汽油、煤油和柴油等B.煤焦化产生焦炭、煤焦油、焦炉气等C.工业上分离空气制取氧气、氮气D.蒸馏海水得淡水2.在夜晚,若家中燃气泄漏,下列做法错误的是()A.不立即开灯B.点燃蜡烛查找漏气处C.关掉进气总阀门D.打开门窗通风3.2013年3月,我国研制出世界上最轻、吸油力最强的固体碳海绵.碳海绵由碳元素组成,具有疏松多孔的结构.下列关于碳海绵的说法不正确的是()A.常温下化学性质不活泼B.是一种新型的化合物C.具有较强的吸附性D.可处理海上泄漏的石油4.最近新闻报道,由于气候变暖,南极冰川以前所未有的速度融化。下列气体中不能引起气候变暖的是()A.O3B.N2C.CH4D.CO25.CO和CO2化学性质不同的原因是()A.原子排列不同B.分子构成不同C.组成元素不同D.相对分子质量不同6.某无色气体可能由H2、CH4、CO、CO2中的几种组成。将些混合气体通过过量的澄清石灰水,出现白色浑浊;将剩余气体导出,经干燥后点燃,罩在火焰上方的干燥烧杯内壁有水珠生成。该混合气体的可能组成是()A.H2、CH4B.H2、COC.H2、CH4、COD.CH4、CO、CO27.用一氧化碳在加热的条件下与氧化铜反应,下列说法不正确的是()A.实验开始时应先通一氧化碳再加热B.在反应中氧化铜发生还原反应C.实验结束时应先停通一氧化碳再停止加热D.为了防止实验污染空气,需要进行尾气处理8.能源和环保是当今世界的重大问题,下列有关叙述正确的是()A.风能属于“绿色能源”B.化石燃料的使用不会污染环境C.使用农药和化肥不会污染水D.大量使用天然气作燃料符合“低碳生活”理念9.成语“釜底抽薪”的本意包含着灭火的原理,下列灭火方法也依据这个原理的是()A.砍掉树木形成隔离带B.用二氧化碳灭火器灭火C.用锅盖盖灭着火的油锅D.消防队员用高压水枪灭火10.下列物质的用途与其依据的性质不相符合的是()A.一氧化碳用于冶金工业——一氧化碳能够燃烧B.干冰用于人工降雨——干冰易升华同时吸收大量的热C.金刚石用于裁玻璃——金刚石很硬D.石墨用于制铅笔芯——石墨很软11.地质考察人员发现一种带螺纹的矿石,研究时发现该矿石能在氧气中燃烧,主要反应是4X+11O22Fe2O3+8SO2。下列有关说法中不正确的是()A.X的化学式是FeS2B.SO2中的硫、氧元素的个数比为1:2C.反应前后氧元素的化合价发生改变D.Fe2O3中铁元素的质量分数为70%12.在A+B=C+2D的反应中,已知2.9gA跟4.9gB完全反应生成6gC,且D的相对分子质量为18,则A的相对分子质量为()A.29B.49C.58D.8514.甲烷和水反应可以制水煤气(混合气体),其反应的微观示意图如下所示:根据上面微观示意图得出的结论中,正确的是()A.反应前后各元素的化合价均不变B.水煤气的成分是一氧化碳和氧气C.该反应中含氢元素的化合物有3种D.该反应的化学方程式中甲烷和水的计量数之比为1:115.某有机物R与氧气置于完全密闭的容器中引燃,充分反应后,生成二氧化碳和水。实验测得的反应前后物质质量质量如下表所示下列说法中不正确的是()A.x值为5B.R物质只含有碳、氢元素C.R物质中碳、氢质量比为4:1D.生成的二氧化碳和水的分子个数比为2:3第II卷(非选择题共35分)二(共35分)16(8分)、化学就在我们身边,它能改善我们的生活。(1)请从“一氧化碳、石墨、二氧化碳、活性炭”中选择适当的物质填空:①可用于制电池电极的是;②制糖工业中进行脱色以制白糖;③植物的气体肥料;④极易与血红蛋白结合的有毒气体。(2)现有H、C、O、Ca四种元素,请选用其中的元素写出下列物质的化学式:①氧元素质量分数最大的氧化物;②石灰石的主要成分;③“茅台”酒的有效成分;④汽水中含有的一种酸。17、(4分)写出下列反应的方程式(1)煅烧石灰石基本反应类型是;(2)木炭在空气中不充分燃烧;(3)加热氯酸钾和二氧化锰的混合物。18、(8分)请根据下列装置,回答问...

1、当您付费下载文档后,您只拥有了使用权限,并不意味着购买了版权,文档只能用于自身使用,不得用于其他商业用途(如 [转卖]进行直接盈利或[编辑后售卖]进行间接盈利)。
2、本站所有内容均由合作方或网友上传,本站不对文档的完整性、权威性及其观点立场正确性做任何保证或承诺!文档内容仅供研究参考,付费前请自行鉴别。
3、如文档内容存在违规,或者侵犯商业秘密、侵犯著作权等,请点击“违规举报”。

碎片内容

九年级化学上学期第二次质量抽测试卷试卷

确认删除?
VIP
微信客服
  • 扫码咨询
会员Q群
  • 会员专属群点击这里加入QQ群
客服邮箱
回到顶部