电脑桌面
添加小米粒文库到电脑桌面
安装后可以在桌面快捷访问

各地中考化学试卷选择题分类汇编 空气 氧气 新课标 人教版试卷VIP免费

各地中考化学试卷选择题分类汇编 空气 氧气 新课标 人教版试卷_第1页
1/4
各地中考化学试卷选择题分类汇编 空气 氧气 新课标 人教版试卷_第2页
2/4
各地中考化学试卷选择题分类汇编 空气 氧气 新课标 人教版试卷_第3页
3/4
2006年各地中考化学试卷选择题分类汇编空气氧气1、(06滨州)下列各组都是生活中常见的物质,由物质分类知识可知,属于同一类物质的一组是(D)A.红磷、医用酒精、甲烷B.加碘盐、纯碱、石灰水C.食醋、氧气、酱油D.海水、糖水、雨水2、(06兰州)下列物质中,前者是单质,后者是混合物的是(D)A.干冰、石油B.水、啤酒C.氢气、氯化钠D.水银、石灰水3、(06兰州)人们对空气污染程度的关注不断加强,我市也是空气污染较严重的城市之一。下列气体中可造成空气污染的有:①NO2、②NO、③CO、④CO2、⑤SO2(A)A.①②③⑤B.②③④⑤C.①②③④D.①②④⑤4、(06广东肇庆)下列家庭常用物质中,属于纯净物的是(C)A.牛奶B.酱油C.蒸馏水D.葡萄酒5、(06广西柳州)下列物质在氧气中燃烧,能观察到白烟的是(A)A、PB、SC、H2D、CO6、(06河北)从空气质量报告中可以看出,造成我市空气污染的首要污染物是可吸入颗粒物和二氧化硫,下列对其形成主要原因的分析不合理的是(C)A.环境绿化不好,粉尘随风飘扬B.生活和生产中燃烧煤炭C.工业生产排放废水D.机动车排放尾气7、(06河南非课改)下列各组物质中,前者是化合物,后者是混合物的是(A)A.胆矾洁净的空气B。液氧碘酒C.冰水共存物纯碱D。盐酸加碘食盐8、(06河南课改区)下列各组物质,按混合物、化合物、单质顺序排列的是(C)(A)冰水共存物、干冰、氮气(B)石油、煤、天然气(C)洁净的空气、氯化氢、液态氧(D)纯碱、酒精、水银9、(06长春市)生活离不开水。下列各种水,属于纯净物的是(B)A、矿泉水B、蒸馏水C、海水D、糖水10、(06长春市)绿色植物进行光合作用时,需要空气中的(B)A、氮气B、二氧化碳C、氧气D、稀有气体11、(06吉林省)通过化学的学习,我们重新认识了早已熟悉的空气和水,知道了自然界的水是(B)A、纯净物B、混合物C、氧化物D、化合物12、(06江苏南通)1777年舍勒在《火与空气》一书中指出:空气由两种性质不同的“火空气”和“浊空气”组成,其中“火空气”可以帮助燃烧,维持生命。下列物质不能与“火空气”发生反应的是(C)A.木炭B.石蜡C.烧碱D.乙醇13、(06江苏苏州)《苏州市国民经济和社会发展第十一个五年规划纲要》提出了关于资源环境发展的目标,其中有利于控制我市空气污染的是(A)A.二氧化硫年排放总量在2005年的基础上减少5%以上B.城市生活污水集中。处理率达85%以上C.氨氮等主要水污染物年排放总量在2005年的基础上减少8%以上D.通过资源空间配置,提高土地集约利用效率14、(06江苏南通)下列物质属于纯净物的是(D)A.食用醋B.天然气C.含碘盐D.蒸馏水15、(06江苏南通)氧气是空气的主要成分之一,有关氧气说法错误的是(C)A.用带火星的木条可以检验氧气B.用加热高锰酸钾的方法可以制取氧气C.鱼类能在水中生活,证明氧气易溶于水D.铁丝能在氧气中燃烧,火星四溅,产生黑色固体16、(06江苏徐州)水冷却后,除了会凝固成冰晶体外,还会形成玻璃态。它是由液态水急速冷却到-1080C时形成的,玻璃态的水与普通液态水的密度相同。下列说法正确的是(C)A.水由液态变为玻璃态,体积减小B.水由液态变为玻璃态,体积膨胀C.水由液态变为玻璃态是物理变化D.水由液态变为玻璃态是化学变化17、(06江苏徐州)夏天从冰箱中拿出一瓶饮料,放在空气中,外壁会潮湿,这说明空气中含有(D)A.二氧化硫B.稀有气体C.二氧化碳D.水蒸气18、(06辽宁省锦州)下列实验现象描述不正确的是(B)A.红磷在空气中燃烧,产生大量白烟B.木炭在氧气中燃烧,发出白光,生成黑色固体C.细铁丝在氧气中燃烧,火星四射,生成黑色固体D.在空气中加热铜片,铜片表面有黑色固体生成19、(06山西太原)下列反应属于化合反应的是(C)A.电解水B.木炭跟氧化铜的反应C.红磷燃烧D.实验室用过氧化氢溶液制氧气20、(06上海)水是生命的源泉,下列“水”中属于纯净物的是(B)A、矿泉水B、蒸馏水C、雨水D、自来水21、(06韶关)下列物质中属于纯净物的是(A)A.银B.碘酒C.不锈钢D.矿泉水22、(06四川雅安)据报道,某地一名幼女误将涂改液当饮料吸食,食道被严重烧伤。经医院...

1、当您付费下载文档后,您只拥有了使用权限,并不意味着购买了版权,文档只能用于自身使用,不得用于其他商业用途(如 [转卖]进行直接盈利或[编辑后售卖]进行间接盈利)。
2、本站所有内容均由合作方或网友上传,本站不对文档的完整性、权威性及其观点立场正确性做任何保证或承诺!文档内容仅供研究参考,付费前请自行鉴别。
3、如文档内容存在违规,或者侵犯商业秘密、侵犯著作权等,请点击“违规举报”。

碎片内容

各地中考化学试卷选择题分类汇编 空气 氧气 新课标 人教版试卷

确认删除?
VIP
微信客服
  • 扫码咨询
会员Q群
  • 会员专属群点击这里加入QQ群
客服邮箱
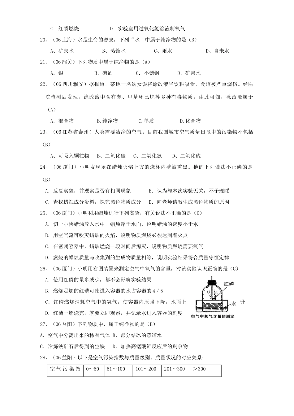
回到顶部