电脑桌面
添加小米粒文库到电脑桌面
安装后可以在桌面快捷访问

中考生物二轮模拟题1(无答案)试卷VIP免费

中考生物二轮模拟题1(无答案)试卷_第1页
1/4
中考生物二轮模拟题1(无答案)试卷_第2页
2/4
中考生物二轮模拟题1(无答案)试卷_第3页
3/4
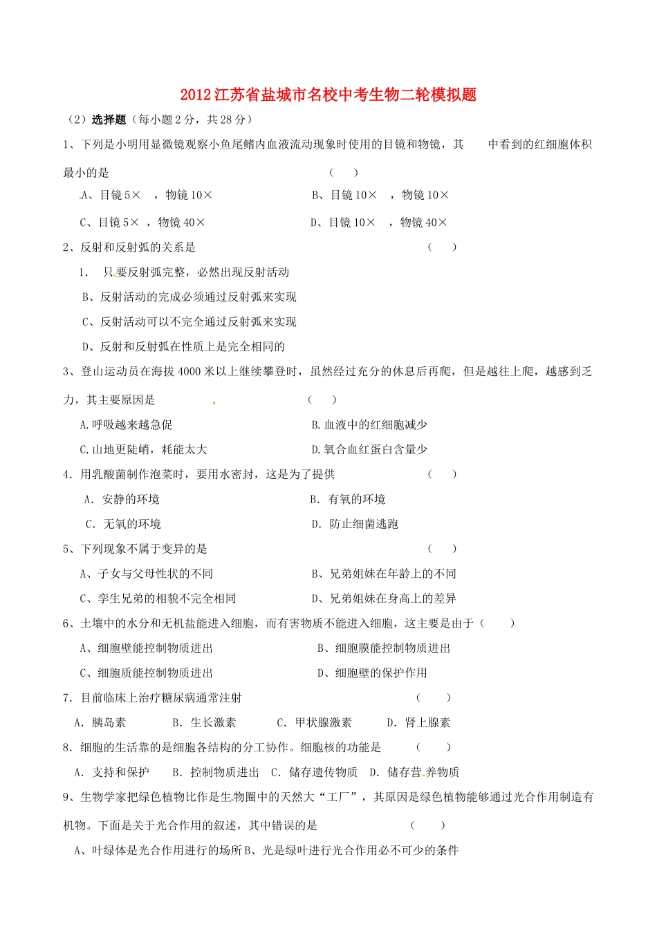
2012江苏省盐城市名校中考生物二轮模拟题(2)选择题(每小题2分,共28分)1、下列是小明用显微镜观察小鱼尾鳍内血液流动现象时使用的目镜和物镜,其中看到的红细胞体积最小的是()A、目镜5×,物镜10×B、目镜10×,物镜10×C、目镜5×,物镜40×D、目镜10×,物镜40×2、反射和反射弧的关系是()1.只要反射弧完整,必然出现反射活动B、反射活动的完成必须通过反射弧来实现C、反射活动可以不完全通过反射弧来实现D、反射和反射弧在性质上是完全相同的3、登山运动员在海拔4000米以上继续攀登时,虽然经过充分的休息后再爬,但是越往上爬,越感到乏力,其主要原因是()A.呼吸越来越急促B.血液中的红细胞减少C.山地更陡峭,耗能太大D.氧合血红蛋白含量少4.用乳酸菌制作泡菜时,要用水密封,这是为了提供()A.安静的环境B.有氧的环境C.无氧的环境D.防止细菌逃跑5、下列现象不属于变异的是()A、子女与父母性状的不同B、兄弟姐妹在年龄上的不同C、孪生兄弟的相貌不完全相同D、兄弟姐妹在身高上的差异6、土壤中的水分和无机盐能进入细胞,而有害物质不能进入细胞,这主要是由于()A、细胞壁能控制物质进出B、细胞膜能控制物质进出C、细胞质能控制物质进出D、细胞壁的保护作用7.目前临床上治疗糖尿病通常注射()A.胰岛素B.生长激素C.甲状腺激素D.肾上腺素8.细胞的生活靠的是细胞各结构的分工协作。细胞核的功能是()A.支持和保护B.控制物质进出C.储存遗传物质D.储存营养物质9、生物学家把绿色植物比作是生物圈中的天然大“工厂”,其原因是绿色植物能够通过光合作用制造有机物。下面是关于光合作用的叙述,其中错误的是()A、叶绿体是光合作用进行的场所B、光是绿叶进行光合作用必不可少的条件C、.二氧化碳和水是进行光合作用的原料D、光合作用的实质是分解有机物,释放能量10如果用下图表示各种概念之间的关系,下列选项中与图示相符的是()选项1234A被子植物裸子植物双子叶植物单子叶植物B基因DNA染色体细包核C植物体植物器官植物组织细胞D人体系统器官上皮组织肌肉组织11.豌豆的高茎与矮茎是一对相对性状,下列能够确定显性性状、隐性性状的杂交组合是()A.高茎×矮茎→全部为高茎B.高茎×高茎→全部为高茎C.矮茎×高茎→高茎和矮茎各一半D.矮茎×矮茎→全部为矮茎二、填空题(每空1分,共18分)7.右图人体某种细胞的模式图,请回答下列问题:(3分)(1)该细胞叫。(2)神经系统是由和组成。8.(6分)图6是巴斯德著名的“鹅颈瓶”实验示意图。A瓶、B瓶内都装有肉汤,甲图表示A瓶煮沸,B瓶不作处理。一段时间后。一段时间后,其中一瓶仍然保鲜,另一瓶变质;接着,将保鲜那瓶的瓶颈打断(如乙瓶),数日后,瓶中肉汤也变质。请回答:CAB(1)甲图中肉汤仍保鲜的是瓶,而将其瓶颈打断后,变质的原因是空气中的进入瓶内。(2)甲、乙两组实验所控制的变量都是()A.瓶子的大小B.细菌的有无C.肉汤的多少乙图中控制该变量的方法是将瓶颈打断;而甲图中控制变量的方法则是。(3)巴斯德的“鹅颈瓶”实验是否要经过重复多次才能得出科学的结论?(4)鹅颈瓶实验证实了细菌不是自然发生的,而是由原来已经存在的细菌产生的。为此,巴斯德提出了保存酒和牛奶的()A.巴氏消毒法B.腌制法C.脱水法9、下图为显微镜构造示意图,请据图回答问题。(在[]里填图中数字、短线上填文字;示例:[10]镜座。)(9分)(1)对物像有放大作用的是[]和[]。(2)能反射光线的是[]_______________。(3)转动时,使镜筒的升降范围较大的是[];较小的是[]。(4)光线对好后,用来调节光线强弱的构造是[7]_____________;上面有大小不等的圆孔,叫做_____________。(5)玻片标本应放置在[]___________________。(6)如果将字母“b”置于显微镜下观察,视野中出现的是_________。(d、p、q)10、右图是人体心脏结构示意图,据图回答下列问题:(7分)(1)在心脏的1、2、3、4四个腔中,充满动脉血的心腔有,充满静脉血的心腔有。(2).图中6、7、8、9分别是什么血管?6789(3)血液在心脏中只能从心房流向心室,从心室流向动脉,而不能倒流,原因是心脏中...

1、当您付费下载文档后,您只拥有了使用权限,并不意味着购买了版权,文档只能用于自身使用,不得用于其他商业用途(如 [转卖]进行直接盈利或[编辑后售卖]进行间接盈利)。
2、本站所有内容均由合作方或网友上传,本站不对文档的完整性、权威性及其观点立场正确性做任何保证或承诺!文档内容仅供研究参考,付费前请自行鉴别。
3、如文档内容存在违规,或者侵犯商业秘密、侵犯著作权等,请点击“违规举报”。

碎片内容

中考生物二轮模拟题1(无答案)试卷

星河书苑+ 关注
实名认证
内容提供者

从事历史教学,热爱教育,高度负责。

相关文档

确认删除?
VIP
微信客服
  • 扫码咨询
会员Q群
  • 会员专属群点击这里加入QQ群
客服邮箱
回到顶部