电脑桌面
添加小米粒文库到电脑桌面
安装后可以在桌面快捷访问

中考语文专题复习 第一部分 专题二 词语的理解与运用备考试卷精编(pdf) 语文版试卷VIP专享VIP免费

中考语文专题复习 第一部分 专题二 词语的理解与运用备考试卷精编(pdf) 语文版试卷_第1页
1/3
中考语文专题复习 第一部分 专题二 词语的理解与运用备考试卷精编(pdf) 语文版试卷_第2页
2/3
中考语文专题复习 第一部分 专题二 词语的理解与运用备考试卷精编(pdf) 语文版试卷_第3页
3/3
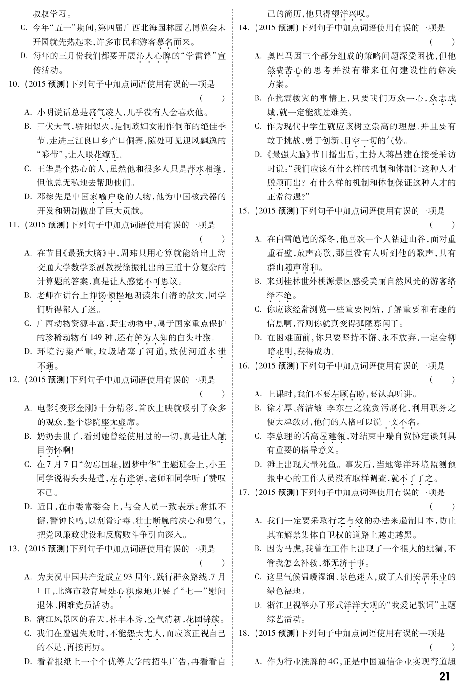
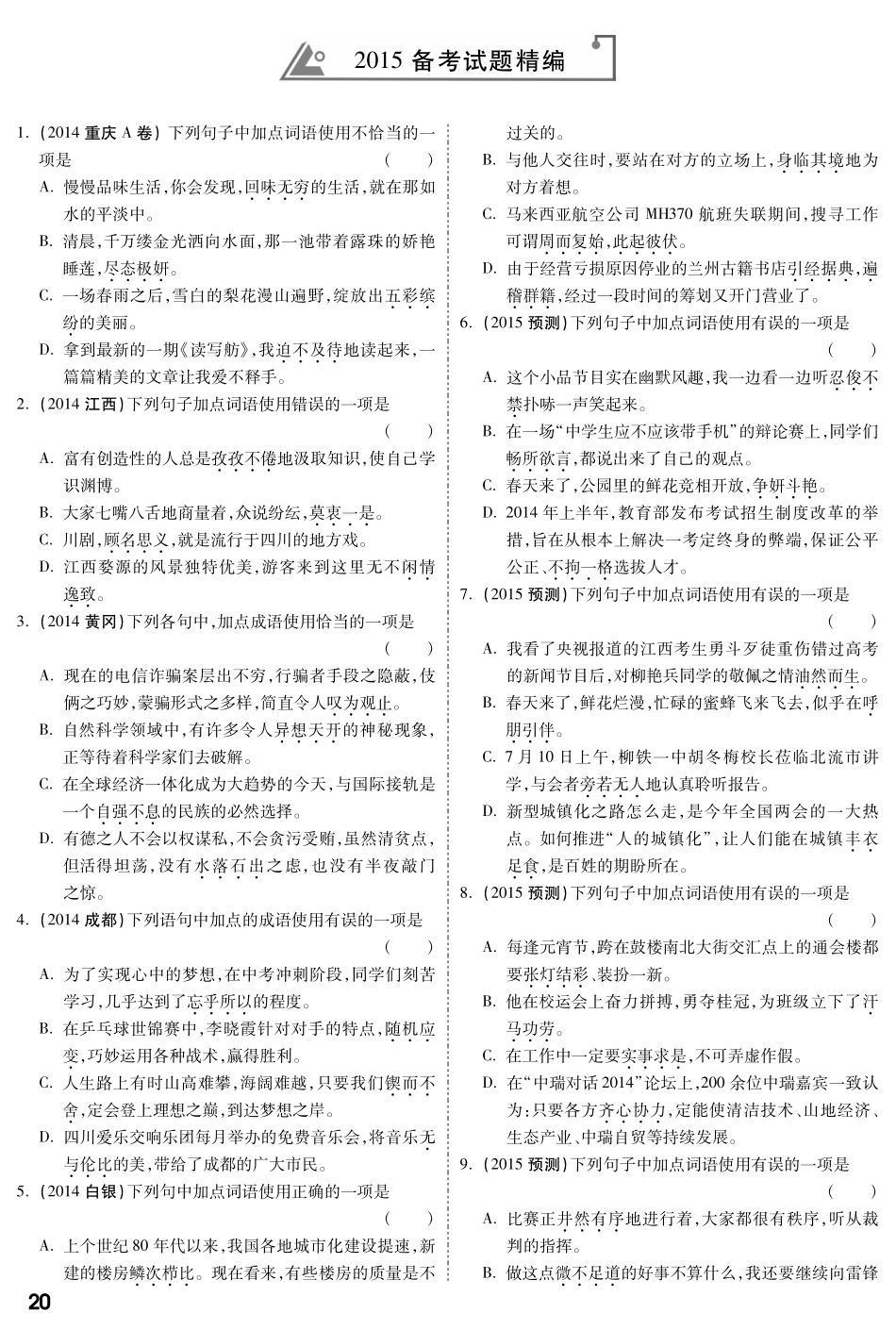
2015备考试题精编1.(2014重庆A卷)下列句子中加点词语使用不恰当的一项是()A.慢慢品味生活,你会发现,回味无穷獉獉獉獉的生活,就在那如水的平淡中。B.清晨,千万缕金光洒向水面,那一池带着露珠的娇艳睡莲,尽态极妍獉獉獉獉。C.一场春雨之后,雪白的梨花漫山遍野,绽放出五彩缤獉獉獉纷獉的美丽。D.拿到最新的一期《读写舫》,我迫不及待獉獉獉獉地读起来,一篇篇精美的文章让我爱不释手。2.(2014江西)下列句子加点词语使用错误的一项是()A.富有创造性的人总是孜孜不倦獉獉獉獉地汲取知识,使自己学识渊博。B.大家七嘴八舌地商量着,众说纷纭,莫衷一是獉獉獉獉。C.川剧,顾名思义獉獉獉獉,就是流行于四川的地方戏。D.江西婺源的风景独特优美,游客来到这里无不闲情獉獉逸致獉獉。3.(2014黄冈)下列各句中,加点成语使用恰当的一项是()A.现在的电信诈骗案层出不穷,行骗者手段之隐蔽,伎俩之巧妙,蒙骗形式之多样,简直令人叹为观止獉獉獉獉。B.自然科学领域中,有许多令人异想天开獉獉獉獉的神秘现象,正等待着科学家们去破解。C.在全球经济一体化成为大趋势的今天,与国际接轨是一个自强不息獉獉獉獉的民族的必然选择。D.有德之人不会以权谋私,不会贪污受贿,虽然清贫点,但活得坦荡,没有水落石出獉獉獉獉之虑,也没有半夜敲门之惊。4.(2014成都)下列语句中加点的成语使用有误的一项是()A.为了实现心中的梦想,在中考冲刺阶段,同学们刻苦学习,几乎达到了忘乎所以獉獉獉獉的程度。B.在乒乓球世锦赛中,李晓霞针对对手的特点,随机应獉獉獉变獉,巧妙运用各种战术,赢得胜利。C.人生路上有时山高难攀,海阔难越,只要我们锲而不獉獉獉舍獉,定会登上理想之巅,到达梦想之岸。D.四川爱乐交响乐团每月举办的免费音乐会,将音乐无獉与伦比獉獉獉的美,带给了成都的广大市民。5.(2014白银)下列句中加点词语使用正确的一项是()A.上个世纪80年代以来,我国各地城市化建设提速,新建的楼房鳞次栉比獉獉獉獉。现在看来,有些楼房的质量是不过关的。B.与他人交往时,要站在对方的立场上,身临其境獉獉獉獉地为对方着想。C.马来西亚航空公司MH370航班失联期间,搜寻工作可谓周而复始獉獉獉獉,此起彼伏獉獉獉獉。D.由于经营亏损原因停业的兰州古籍书店引经据典獉獉獉獉,遍獉稽群籍獉獉獉,经过一段时间的筹划又开门营业了。6.(2015预测)下列句子中加点词语使用有误的一项是()A.这个小品节目实在幽默风趣,我一边看一边听忍俊不獉獉獉禁獉扑哧一声笑起来。B.在一场“中学生应不应该带手机”的辩论赛上,同学们畅所欲言獉獉獉獉,都说出来了自己的观点。C.春天来了,公园里的鲜花竞相开放,争妍斗艳獉獉獉獉。D.2014年上半年,教育部发布考试招生制度改革的举措,旨在从根本上解决一考定终身的弊端,保证公平公正、不拘一格獉獉獉獉选拔人才。7.(2015预测)下列句子中加点词语使用有误的一项是()A.我看了央视报道的江西考生勇斗歹徒重伤错过高考的新闻节目后,对柳艳兵同学的敬佩之情油然而生獉獉獉獉。B.春天来了,鲜花烂漫,忙碌的蜜蜂飞来飞去,似乎在呼獉朋引伴獉獉獉。C.7月10日上午,柳铁一中胡冬梅校长莅临北流市讲学,与会者旁若无人獉獉獉獉地认真聆听报告。D.新型城镇化之路怎么走,是今年全国两会的一大热点。如何推进“人的城镇化”,让人们能在城镇丰衣獉獉足食獉獉,是百姓的期盼所在。8.(2015预测)下列句子中加点词语使用有误的一项是()A.每逢元宵节,跨在鼓楼南北大街交汇点上的通会楼都要张灯结彩獉獉獉獉、装扮一新。B.他在校运会上奋力拼搏,勇夺桂冠,为班级立下了汗獉马功劳獉獉獉。C.在工作中一定要实事求是獉獉獉獉,不可弄虚作假。D.在“中瑞对话2014”论坛上,200余位中瑞嘉宾一致认为:只要各方齐心协力獉獉獉獉,定能使清洁技术、山地经济、生态产业、中瑞自贸等持续发展。9.(2015预测)下列句子中加点词语使用有误的一项是()A.比赛正井然有序獉獉獉獉地进行着,大...

1、当您付费下载文档后,您只拥有了使用权限,并不意味着购买了版权,文档只能用于自身使用,不得用于其他商业用途(如 [转卖]进行直接盈利或[编辑后售卖]进行间接盈利)。
2、本站所有内容均由合作方或网友上传,本站不对文档的完整性、权威性及其观点立场正确性做任何保证或承诺!文档内容仅供研究参考,付费前请自行鉴别。
3、如文档内容存在违规,或者侵犯商业秘密、侵犯著作权等,请点击“违规举报”。

碎片内容

中考语文专题复习 第一部分 专题二 词语的理解与运用备考试卷精编(pdf) 语文版试卷

确认删除?
VIP
微信客服
  • 扫码咨询
会员Q群
  • 会员专属群点击这里加入QQ群
客服邮箱
回到顶部