电脑桌面
添加小米粒文库到电脑桌面
安装后可以在桌面快捷访问

钢结构最新设计规范VIP免费

钢结构最新设计规范_第1页
1/58
钢结构最新设计规范_第2页
2/58
钢结构最新设计规范_第3页
3/58
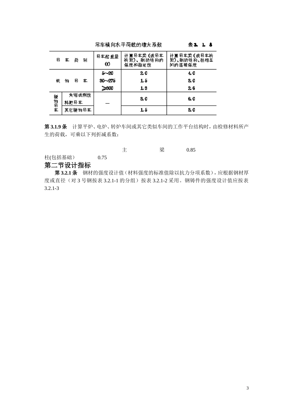
钢结构设计规范GB50017-2003第一章总则第1.0.1条为在钢结构设计中贯彻执行国家的技术经济政策,做到技术先进、经济合理、安全适用、确保质量,特制定本规范。第1.0.2条本规范适用于工业与民用房屋和一般构筑物的钢结构设计。第1.0.3条本规范的设计原则是根据《建筑结构设计统一标准》(CBJ68-84))制订的。第1.0.4条设计钢结构时,应从工程实际情况出发,合理选用材料、结构方案和构造措施,满足结构在运输、安装和使用过程中的强度、稳定性和刚度要求,宜优先采用定型的和标准化的结构和构件,减少制作、安装工作量,符合防火要求,注意结构的抗腐蚀性能。第1.0.5条在钢结构设计图纸和钢材订货文件中,应注明所采用的钢号(对普通碳素钢尚应包括钢类、炉种、脱氧程度等)、连接材料的型号(或钢号)和对钢材所要求的机械性能和化学成分的附加保证项目。此外,在钢结构设计图纸中还应注明所要求的焊缝质量级别(焊缝质量级别的检验标准应符合国家现行《钢结构工程施工及验收规范》)。第1.0.6条对有特殊设计要求和在特殊情况下的钢结构设计,尚应符合国家现行有关规范的要求。第二章材料第2.0.1条承重结构的钢材,应根据结构的重要性、荷载特征、连接方法、工作温度等不同情况选择其钢号和材质。承重结构的钢材宜采用平炉或氧气转炉3号钢(沸腾钢或镇静钢)、16Mn钢、16Mnq钢、15MnV钢或15MnVq钢,其质量应分别符合现行标准《普通碳素结构钢技术条件》、《低合金结构钢技术条件》和《桥梁用碳素钢及普通低合金钢钢板技术条件》的规定。第2.0.2条下列情况的承重结构不宜采用3号沸腾钢:一、焊接结构:重级工作制吊车梁、吊车桁架或类似结构,冬季计算温度等于或低于-20℃时的轻、中级工作制吊车梁、吊车桁架或类似结构,以及冬季计算温度等于或低于-30℃时的其它承重结构。二、非焊接结构:冬季计算温度等于或低于-20℃时的重级工作制吊车梁、吊车桁架或类似结构。注:冬季计算温度应按国家现行《采暖通风和空气调节设计规范》中规定的冬季空气调节室外计算温度确定,对采暖房屋内的结构可按该规定值提高10℃采用。第2.0.3条承重结构的钢材应具有抗拉强度、伸长率、屈服强度(或屈服点)和硫、磷含量的合格保证,对焊接结构尚应具有碳含量的合格保证。承重结构的钢材,必要时尚应具有冷弯试验的合格保证。对于重级工作制和吊车起重量等于或大于50t的中级工作制焊接吊车梁、吊车桁架或类似结构的钢材,应具有常温冲击韧性的合格保证。但当冬季计算温度等于或低于-20℃时,对于3号钢尚应具有-20℃冲击韧性的合格保证;对于16Mn钢、16Mnq钢、15MnV钢或15MnVq钢尚应具有-40℃冲击韧性的合格保证。对于重级工作制的非焊接吊车梁、吊车桁架或类似结构的钢材,必要时亦应具有冲击韧性的合格保证。第2.0.4条钢铸件应采用现行标准《一般工程用铸造碳钢》中规定的ZG200-400、ZG230-450、ZG270-500或ZG310-570号钢。第2.0.5条钢结构的连接材料应符合下列要求:一、手工焊接采用的焊条,应符合现行标准《碳钢焊条》或《低合金钢焊条》的规定。选择的焊条型号应与主体金属强度相适应。对重级工作制吊车梁、吊车桁架或类似结构,宜采用低氢型焊条。二、自动焊接或半自动焊接采用的焊丝和焊剂,应与主体金属强度相适应。焊丝应符合1现行标准《焊接用钢丝》的规定。三、普通螺栓可采用现行标准《普通碳素结构钢技术条件》中规定的3号钢制成。四、高强度螺栓应符合现行标准《钢结构用高强度大六角头螺栓、大六角螺母、垫圈型式尺寸与技术条件》或《钢结构用扭剪型高强度螺栓连接副型式尺寸与技术条件》的规定。五、铆钉应采用现行标准《普通碳素钢铆螺用热轧圆钢技术条件》中规定的ML2或ML3号钢制成。六、锚栓可采用现行标准《普通碳素结构钢技术条件》中规定的3号钢或《低合金结构钢技术条件》中规定的16Mn钢制成。第三章基本设计规定第一节设计原则第3.1.1条本规范除疲劳计算外,采用以概率理论为基础的极限状态设计方法,用分项系数的设计表达式进行计算。第3.1.2条结构的极限状态系指结构或构件能满足设计规定的某一功能要求的临界状态,超过这一状态结构或构件便不再能满足设计要求。承重结构...

1、当您付费下载文档后,您只拥有了使用权限,并不意味着购买了版权,文档只能用于自身使用,不得用于其他商业用途(如 [转卖]进行直接盈利或[编辑后售卖]进行间接盈利)。
2、本站所有内容均由合作方或网友上传,本站不对文档的完整性、权威性及其观点立场正确性做任何保证或承诺!文档内容仅供研究参考,付费前请自行鉴别。
3、如文档内容存在违规,或者侵犯商业秘密、侵犯著作权等,请点击“违规举报”。

碎片内容

钢结构最新设计规范

您可能关注的文档

确认删除?
VIP
微信客服
  • 扫码咨询
会员Q群
  • 会员专属群点击这里加入QQ群
客服邮箱
回到顶部