电脑桌面
添加小米粒文库到电脑桌面
安装后可以在桌面快捷访问

房地产土建工程师面试题VIP免费

房地产土建工程师面试题_第1页
1/14
房地产土建工程师面试题_第2页
2/14
房地产土建工程师面试题_第3页
3/14
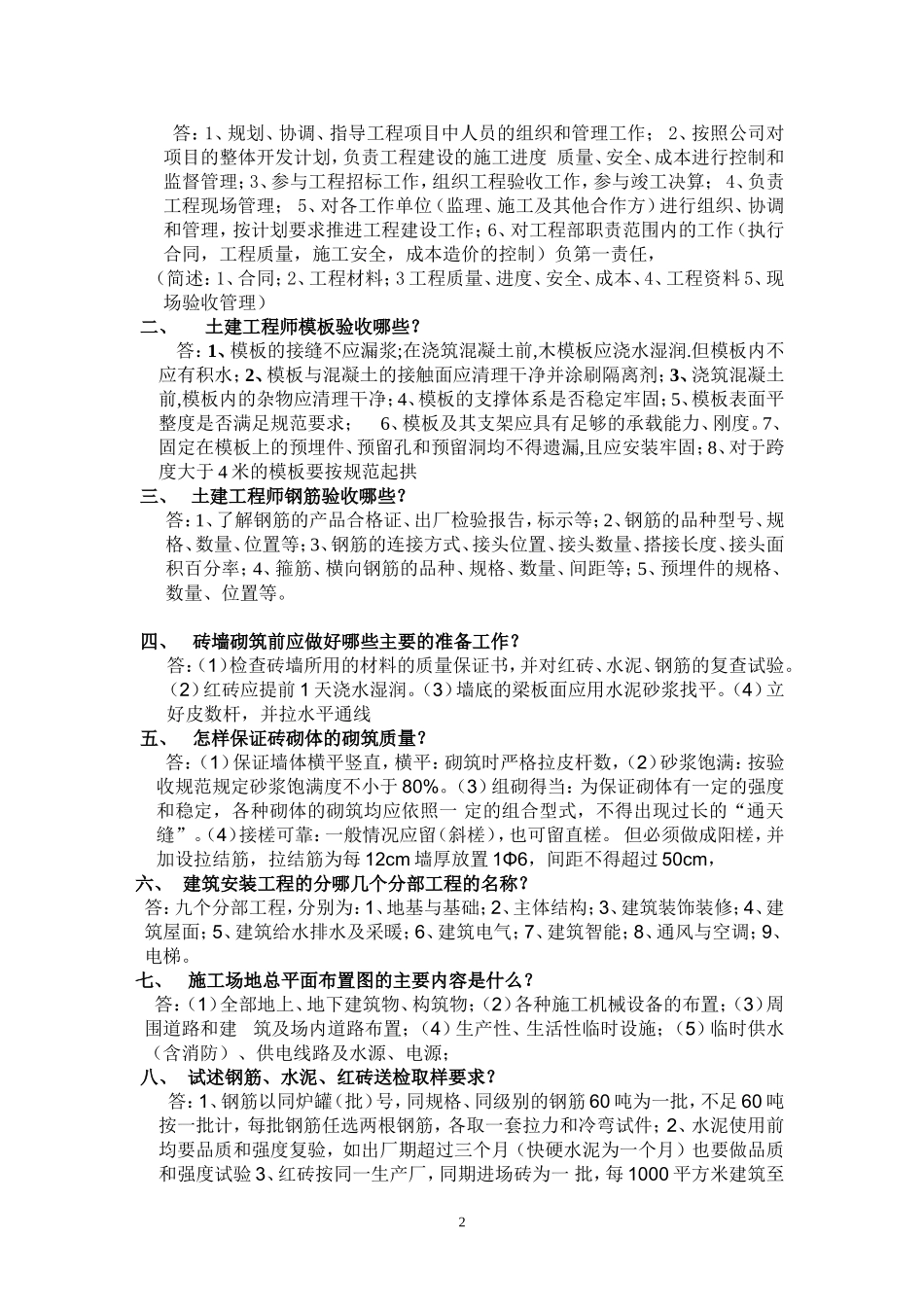
土建专业工程师必看面试题(转)【问题一】:谈谈你自己的优点。【问题二】:再谈谈你的缺点。【问题三】:如何管理协调设计院,具体都有哪些工作。答:一、设计院按照甲方的意思设计图纸,在施工中,施工方发现图纸有问题要先联系甲方,甲方找设计院会同监理和施工单位解决。二、如果是建设单位要管理设计单位的话,我认为先从控制设计开始防止设计院随意设计造成成本的增加1控制平米砼中钢筋含钢量,2控制平米砼量,3建筑设计在满足建设单位要求的情况下,尽量选用当地的通用做法,三、各个阶段协调的工作不同A'A7Q+S/H9L"u1、在可研阶段,主要协调可行性情况和数据,统一说法,争取项目批下来。.y4P)I,R#V4}7Q2、在基础设计阶段,协调科学的工艺路线、确定投资,以通过专家审查为目的。1E'U/K!oJ,J/Z3、在详细设计阶段,协调项目进度,协调各专业组意见,控制好进度和投资。4、施工阶段,协调施工资料和项目变更6^9?6l+e'e3y,K%z5、中交阶段,协调资料6、中交至验收阶段,协调变更和最终资料【问题四】:你做的上一个项目专业都存在什么问题,你是如何协调解决的。题。【问题五】:你地现在起的楼是几层的,每平方米用钢量、含砼量、砼标号是几多1、问:你怎么样控制施工过程中的成本,尤其是签证这块?答:成本控制,是企业根据一定时期预先建立的成本管理目标,由成本控制主体在其职权范围内,在生产耗费发生以前和成本控制过程中,对各种影响成本的因素和条件采取的一系列预防和调节措施,以保证成本管理目标实现的管理行为。成本控制的过程是运用系统工程的原理对企业在生产经营过程中发生的各种耗费进行计算、调节和监督的过程,同时也是一个发现薄弱环节,挖掘内部潜力,寻找一切可能降低成本途径的过程。科学地组织实施成本控制,可以促进企业改善经营管理,转变经营机制,全面提高企业素质,使企业在市场竞争的环境下生存、发展和壮大。2、问:如何协调参建各方的关系?答:一、我认为,首先,在工作中必须不断地提高自己的业务能力和协调沟通能力,处理问题要坚持原则、常常深入施工第一线了解工程的实际状况并能及时解决各分包方的实际困难,尊重分包方的劳动成果,人与人要互相尊重等。然后,以参建各方签订的合同为依据。二、1、要尊重监理、尊重施工单位,这样才会相互尊重,监理单位、施工单位也更会尊重你!2、要学习专业知识,不但要清楚,而且要综合,这样才能合理调节各施工单位之间、施工单位与监理间的关系!3、在严格控制工期、造价的条件上,尊重监理的意见,这样监理在工作中才有积极性;对监理的一般错误,要进行私下交流,让他更加努力。4、对公司下达的指标、任务,可能对监理、施工单位有一定难度的,你要说明实情,让他们体谅你,站在同一船上的人,一定会高兴的圆满完成一、土建工程师岗位职责:1答:1、规划、协调、指导工程项目中人员的组织和管理工作;2、按照公司对项目的整体开发计划,负责工程建设的施工进度质量、安全、成本进行控制和监督管理;3、参与工程招标工作,组织工程验收工作,参与竣工决算;4、负责工程现场管理;5、对各工作单位(监理、施工及其他合作方)进行组织、协调和管理,按计划要求推进工程建设工作;6、对工程部职责范围内的工作(执行合同,工程质量,施工安全,成本造价的控制)负第一责任,(简述:1、合同;2、工程材料;3工程质量、进度、安全、成本、4、工程资料5、现场验收管理)二、土建工程师模板验收哪些?答:1、模板的接缝不应漏浆;在浇筑混凝土前,木模板应浇水湿润.但模板内不应有积水;2、模板与混凝土的接触面应清理干净并涂刷隔离剂;3、浇筑混凝土前,模板内的杂物应清理干净;4、模板的支撑体系是否稳定牢固;5、模板表面平整度是否满足规范要求;6、模板及其支架应具有足够的承载能力、刚度。7、固定在模板上的预埋件、预留孔和预留洞均不得遗漏,且应安装牢固;8、对于跨度大于4米的模板要按规范起拱三、土建工程师钢筋验收哪些?答:1、了解钢筋的产品合格证、出厂检验报告,标示等;2、钢筋的品种型号、规格、数量、位置等;3、钢筋的连接方式、接头位置、接头数量、搭接长度、接头面积百分率;4...

1、当您付费下载文档后,您只拥有了使用权限,并不意味着购买了版权,文档只能用于自身使用,不得用于其他商业用途(如 [转卖]进行直接盈利或[编辑后售卖]进行间接盈利)。
2、本站所有内容均由合作方或网友上传,本站不对文档的完整性、权威性及其观点立场正确性做任何保证或承诺!文档内容仅供研究参考,付费前请自行鉴别。
3、如文档内容存在违规,或者侵犯商业秘密、侵犯著作权等,请点击“违规举报”。

碎片内容

房地产土建工程师面试题

确认删除?
VIP
微信客服
  • 扫码咨询
会员Q群
  • 会员专属群点击这里加入QQ群
客服邮箱
回到顶部