电脑桌面
添加小米粒文库到电脑桌面
安装后可以在桌面快捷访问

超市生鲜水产管理VIP免费

超市生鲜水产管理_第1页
1/7
超市生鲜水产管理_第2页
2/7
超市生鲜水产管理_第3页
3/7
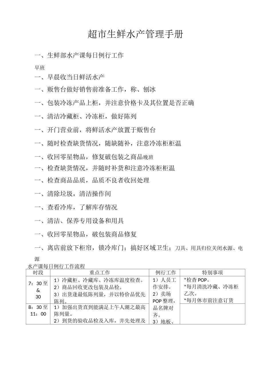
NOCG-YUNODocumenU1TT・U98E超超市生鲜水产管理手册一、生鲜部水产课每日例行工作早班一、早晨收当日鲜活水产一、贩售台做好销售前准备工作,称、刨冰一、包装冷冻产品上柜,并注意价格卡及其位置是否正确一、清洁冷藏柜、冷冻柜,做好陈列一、开门营业前,将鲜活水产放置于贩售台一、随时检查缺货情况,随缺随补,注意冷冻柜柜温一、收回零星物品,修复破包装之商品晚班一、检查缺货情况,并随时补货和注意冷冻柜柜温一、检查商品品质,品质不良者收回处理一、清除垃圾,清洁操作间一、查看冷库,了解库存情况一、清洁、保养专用设备和用具一、收回零星物品,破包装商品修复一、离店前放下柜帘,锁冷库门;搞好区域卫生;刀具、用具归位关闭水源、电源水产课每日例行工作流程时段重点工作例行工作特别事项7:30至&301)冷藏柜、冷藏库、冷冻库温度检查。2)商品回收更改包装及品检。3)出货逢最低陈列量,并以特价品优先陈列。1)人员工作安排。2)卖场POP整理,品名牌对齐。3)地板、*检杳POP。*每月清洗冷藏、冷冻柜乙次。*每月休市前注意订货8:30至11:001)加强出货直到能满足上午人潮之最高陈列量。2)到货的验收品检及入库,并先处理及补足排面所缺之品项或新品。3)不良品贴折价标签。4)作业场整理、清洗,并顺手拉排面。灯管清洁。4)排面整理。5)装盒、包装、陈列。6)收回商品变换,改包装处理。7)相关商品补货。8)作业场工作器具检查保养。9)主管交办事项11:00至13:00午餐时间13:00至17:001)加强库存量,并设定各项下午商品之出货量。2)订货。3)补货达下午最高人潮之陈列量。4)预备隔日之商品。5)清洁作业场、冷藏库,键入损耗及盘点库存。6)移发,并检查排面。7)补货,尤其是特价品。8)排面整理。9)早晚班人员交接*周二:冷冻柜细部清洁。*周三:冷藏、冷冻库整理。*周六:作业场工作台器具细部检杳。*每项商品入库前,必须标明进货日期并填于入库表内。17:00至19:00晚餐时间19:00至22:301)整理排面。2)仕越品准备。3)单据作业整理。22:30至离店1)排面库存量统计登录。2)检视各项机器是否完全关闭。3)留言晚班事项与早班交接。水产课作业流程时间作业项目6:00A.把冰铺满,冰鲜鱼陈列台,并做好冰墙B.冷冻商品取出开始分解、包装、补满冰柜C.干货从仓库取出,补满柜台6:30A.冰鲜鱼上台面,做好陈列B.鱼丸类、贝类取出上台面8:00A.全员处理室,卖场做最后开店清洁B.商品的标示,POP促销标示最后检查8:30A.开店完成,磅秤人员就定位B.分两班用餐9:00A.冰冻商品加工切割包装B.仓库整理C.干货商品补货11:00分两班用餐14:30A.晚班上班就位工作位置B.早班人员清点14:30A.定货B.开始打扫工作C.冷冻柜、干货、台面补齐15:00早班人员下班、交接晚班工作事项16:00处理文书作业17:30A.分两班用餐19:00A决定晚上拍卖商品及价格20:00A.将冷冻柜商品补齐B.将干货补齐22:00A.冷冻柜上盖以防冷气流失、冰鲜鱼收至冷藏室A.查看制冰机、盐水是否补充B.晚班交接留言C打扫卖场及处理室卫生23:00A.电源关闭B.下班二、、海鲜的产品分类大分类号中分类号活鱼类110活水鱼(自营)1100甲壳类(自营)1101贝蛤类(自营)1102爬行类(自营)1103其它(自营)1104活水鱼(专柜)1105甲壳类(专柜)1106贝蛤类(专柜)1107爬行类(专柜)1108其它(专柜)1109冰鲜类111鱼类1110虾蟹类1111鱿目类1112水发类1113冰鲜鱼专柜1114其他1119冷冻水产(包装)112整尾鱼1120切片鱼1121虾类1122鱿目类1123加工水产类1124加工藻类1125爬行类1126蟹贝类1127冷冻水产(散装)113海水鱼1130淡水鱼1131甲壳类1132贝哈类1133加工水产类1134丸干类1135调理水产1136虾类1137其它1139水产干货(包装)114干鱼类1140干虾蟹贝类1141干海藻类1142休闲即时鱼类1143海蜇类1144水产干货(散装)115干鱼类(自营)1150干虾蟹贝类(自营)1151干海藻类(自营)1152休闲即时鱼类(自营)1153海蜇类(自营)1154干鱼类(专柜)1155干虾蟹贝类(专柜)1156干海藻类(专柜)1157休闲即时鱼类(专柜)1158海蜇类(专柜)1159水产包材117托盘1170保鲜膜1171连卷袋1172转货商品1173原料1174水产礼盒1...

1、当您付费下载文档后,您只拥有了使用权限,并不意味着购买了版权,文档只能用于自身使用,不得用于其他商业用途(如 [转卖]进行直接盈利或[编辑后售卖]进行间接盈利)。
2、本站所有内容均由合作方或网友上传,本站不对文档的完整性、权威性及其观点立场正确性做任何保证或承诺!文档内容仅供研究参考,付费前请自行鉴别。
3、如文档内容存在违规,或者侵犯商业秘密、侵犯著作权等,请点击“违规举报”。

碎片内容

超市生鲜水产管理

您可能关注的文档

确认删除?
VIP
微信客服
  • 扫码咨询
会员Q群
  • 会员专属群点击这里加入QQ群
客服邮箱
回到顶部