电脑桌面
添加小米粒文库到电脑桌面
安装后可以在桌面快捷访问

传统武术套路竞赛规则及裁判法VIP免费

传统武术套路竞赛规则及裁判法_第1页
1/19
传统武术套路竞赛规则及裁判法_第2页
2/19
传统武术套路竞赛规则及裁判法_第3页
3/19
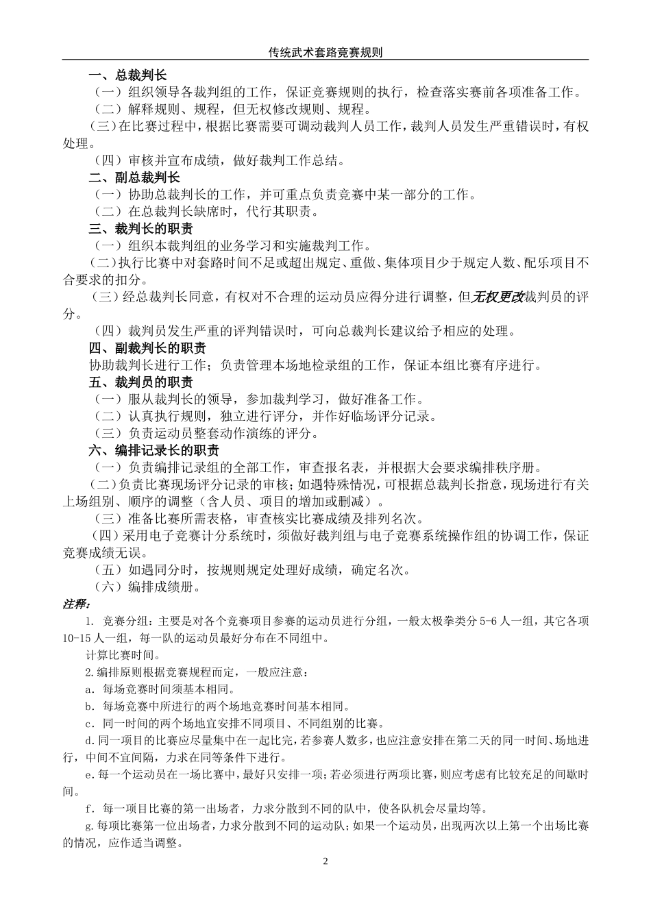
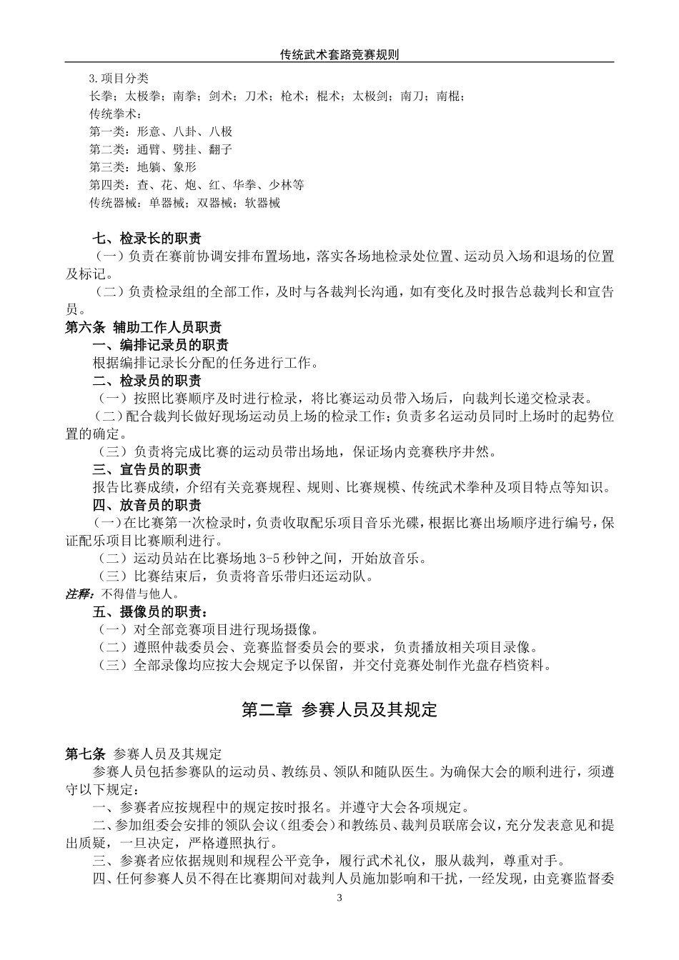
传统武术套路竞赛规则传统武术套路竞赛规则国家体育总局武术运动管理中心审定第一章竞赛组织机构第一条竞赛委员会根据不同的比赛规模,可设立竞赛委员会、竞赛部或竞赛处。由负责竞赛业务的行政人员若干人组成。在大会组委会统一领导下,负责整个大会的竞赛组织工作。第二条竞赛监督委员会一、竞赛监督委员会为竞赛的监督机构。二、竞赛监督委员会人员的组成。由主任、副主任、委员3或5人组成。三、竞赛委员会的职责(一)监督、检查仲裁委员会、裁判员的工作。(二)监督、检查参赛运动队的比赛行为。(三)有权对违纪的仲裁人员、裁判人员和运动队的相关人员做出处罚。(四)竞赛监督委员会不直接参与仲裁委员会和裁判人员职责范围内的工作,不干涉仲裁委员会、裁判人员正确履行自己的职责,不改变裁判人员、仲裁委员会的裁决结果。第三条仲裁委员会一、仲裁委员会人员的组成由主任1人,副主任1人,委员3或5人组成。二、职责:(一)接受运动队的申诉,并及时做出裁决,但不改变裁判的结果。(二)仲裁委员会会议出席人员必须超过半数,表决时超过半数以上做出的决定方为有效表决投票相等时,仲裁委员会主任有决定权。仲裁委员会成员不参加与本人所在单位有牵连问题的讨论与表决。(三)仲裁委员会的裁决为最终裁决。(四)仲裁委员会负责确定比赛时每场地仲裁录像位置。第四条裁判人员的组成一、裁判人员的组成(一)总裁判长1人、副总裁判长1-2人。(二)裁判组设裁判长1人、副裁判长1人;评分裁判员3-5人。根据竞赛的规模可设若干个裁判组。(三)编排记录长1人。(四)检录长1人。二、辅助工作人员的组成(根据比赛规模,可适当增加或减少人员)(一)竞赛电子系统操作人员每场地1-2人。(二)编排记录员3-5人。(三)检录员每场地2-3人。(四)宣告员1-2人。(五)放音员1-2人。(六)摄像员每场地1-2人。第五条裁判员的职责1传统武术套路竞赛规则一、总裁判长(一)组织领导各裁判组的工作,保证竞赛规则的执行,检查落实赛前各项准备工作。(二)解释规则、规程,但无权修改规则、规程。(三)在比赛过程中,根据比赛需要可调动裁判人员工作,裁判人员发生严重错误时,有权处理。(四)审核并宣布成绩,做好裁判工作总结。二、副总裁判长(一)协助总裁判长的工作,并可重点负责竞赛中某一部分的工作。(二)在总裁判长缺席时,代行其职责。三、裁判长的职责(一)组织本裁判组的业务学习和实施裁判工作。(二)执行比赛中对套路时间不足或超出规定、重做、集体项目少于规定人数、配乐项目不合要求的扣分。(三)经总裁判长同意,有权对不合理的运动员应得分进行调整,但无权更改裁判员的评分。(四)裁判员发生严重的评判错误时,可向总裁判长建议给予相应的处理。四、副裁判长的职责协助裁判长进行工作;负责管理本场地检录组的工作,保证本组比赛有序进行。五、裁判员的职责(一)服从裁判长的领导,参加裁判学习,做好准备工作。(二)认真执行规则,独立进行评分,并作好临场评分记录。(三)负责运动员整套动作演练的评分。六、编排记录长的职责(一)负责编排记录组的全部工作,审查报名表,并根据大会要求编排秩序册。(二)负责比赛现场评分记录的审核;如遇特殊情况,可根据总裁判长指意,现场进行有关上场组别、顺序的调整(含人员、项目的增加或删减)。(三)准备比赛所需表格,审查核实比赛成绩及排列名次。(四)采用电子竞赛计分系统时,须做好裁判组与电子竞赛系统操作组的协调工作,保证竞赛成绩无误。(五)如遇同分时,按规则规定处理好成绩,确定名次。(六)编排成绩册。注释:1.竞赛分组:主要是对各个竞赛项目参赛的运动员进行分组,一般太极拳类分5-6人一组,其它各项10-15人一组,每一队的运动员最好分布在不同组中。计算比赛时间。2.编排原则根据竞赛规程而定,一般应注意:a.每场竞赛时间须基本相同。b.每场竞赛中所进行的两个场地竞赛时间基本相同。c.同一时间的两个场地宜安排不同项目、不同组别的比赛。d.同一项目的比赛应尽量集中在一起比完,若参赛人数多,也应注意安排在第二天的同一时间、场地进行,中间不宜间隔,力求在同等条件...

1、当您付费下载文档后,您只拥有了使用权限,并不意味着购买了版权,文档只能用于自身使用,不得用于其他商业用途(如 [转卖]进行直接盈利或[编辑后售卖]进行间接盈利)。
2、本站所有内容均由合作方或网友上传,本站不对文档的完整性、权威性及其观点立场正确性做任何保证或承诺!文档内容仅供研究参考,付费前请自行鉴别。
3、如文档内容存在违规,或者侵犯商业秘密、侵犯著作权等,请点击“违规举报”。

碎片内容

传统武术套路竞赛规则及裁判法

您可能关注的文档

确认删除?
VIP
微信客服
  • 扫码咨询
会员Q群
  • 会员专属群点击这里加入QQ群
客服邮箱
回到顶部