电脑桌面
添加小米粒文库到电脑桌面
安装后可以在桌面快捷访问

建设工程资料承包合同包干合同VIP免费

建设工程资料承包合同包干合同_第1页
1/3
建设工程资料承包合同包干合同_第2页
2/3
建设工程资料承包合同包干合同_第3页
3/3
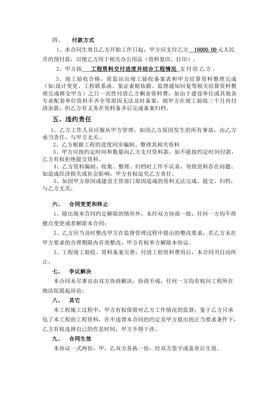
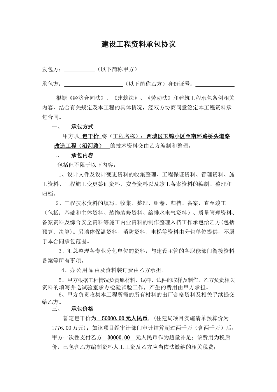
建设工程资料承包协议发包方:(以下简称甲方)承包方:(以下简称乙方)身份证号:根据《经济合同法》、《建筑法》、《劳动法》和建筑工程承包条例相关内容,结合有关规定及本工程的具体情况,经双方协商同意签定本工程资料承包合同。一、承包方式甲方以包干价将(工程名称):西城区玉锦小区至南环路桥头道路改造工程(沿河路)的技术资料交由乙方编制和整理。二、承包内容包括但不限于以下内容:1、设计文件及设计变更资料的收集整理、工程保证资料、管理资料、施工资料、工程施工变更签证资料、安全资料以及竣工备案资料的编制、整理和归档。2、工程技术资料的填写、收集、整理、组卷、归档、备案,直至竣工(包括:基础和主体资料、装饰装修资料、给排水电气资料)、质量管理资料、备案资料及综合安全资料等施工内业资料的制作整理入档工作承包给乙方(包括预算、决算)。另墙体保温资料、消防资料、电梯等资料由分包单位提供,不属于本合同承包范围。3、汇总整理各专业分包单位的资料,与建设主管的各职能部门衔接资料备案等所有事项。4、办公用品由及资料装订费由乙方承担。5、甲方根据工程情况负责原材料、试样、试件的取样及制作,乙方负责相关资料的填写并送试验室承办检验试验工作,产生的费用由甲方承担。6、甲方负责收集本工程所需的所有材料的出厂合格资料及相关手续提交给乙方。三、承包价格暂定包干价为50000.00元人民币,(住建局项目实施清单预算价为1776.00万元);如该项目经审计部门审计结算超过两千万(含两千万)后,甲方一次性支付乙方30000.00元人民币作为超量补足;该费用为税后价,已包含乙方编制资料人工工资及乙方应当依法缴纳的相关税费;四、付款方式1、本合同生效且乙方开始工作日起,甲方应支付乙方10000.00元人民币的预付款,以便乙方用于相关办公用品(资料复印、打印)。2、甲方按工程资料交付进度并结合工程情况支付给乙方。3、竣工验收合格,质监站出竣工验收备案表和甲方结算资料整理完成(如:设计变更、工程联系函、鉴证索赔依据、监理通知回复等相关结算资料整理完成移交甲方)之日一次性付清乙方剩余资料费,如由于建设单位或其他各专业配套单位资料不齐全等原因无法及时备案,则甲方在竣工验收三个月内付清余款,但乙方有义务在资料备齐后完成备案归档。五、违约责任1、乙方工作人员应服从甲方管理,如因乙方原因发生的所有事故,由乙方承当责任,与甲方无关。2、乙方根据工程的进度同步编制、整理其相关资料3、甲方应按约定时间和数量向乙方支付资料款,如不能按约定时间付款,乙方有权拒绝提交资料。4、乙方资料编制、收集、整理、归档时工作不认真,导致资料存在问题、如造成经济损失或社会影响,甲方有权追究乙方责任。5、如因甲方原因或建设主管部门原因造成的资料无法完成、提交、归档,与乙方无关。六、合同变更和终止1、除出现本合同约定解除的情形外,未经双方协商一致,任何一方均不得擅自变更或者解除本合同;2、乙方应当及时整改甲方在监督管理过程中提出的整改要求,若乙方未在甲方要求的合理期限内有效整改,甲方有权单方解除本协议。3、工程竣工验收、资料备案完善,付清工程资料费用后,本合同书自动终止。七、争议解决本合同未尽事宜由双方协商解决,协商不成,任何一方均有权向工程所在地法院提起诉讼。八、其它本工程施工过程中,甲方有权保留对乙方工作情况的监督;鉴于乙方只承包了本工程的工程资料,在不违背本合同的约定及甲方提出的正当要求条件下,乙方有权选择自己的作息时间,甲方不得干涉。九、合同生效本协议一式两份,甲,乙双方各执一份,经双方签字或盖章后生效。甲方(盖章):乙方(签字):日期:日期:

1、当您付费下载文档后,您只拥有了使用权限,并不意味着购买了版权,文档只能用于自身使用,不得用于其他商业用途(如 [转卖]进行直接盈利或[编辑后售卖]进行间接盈利)。
2、本站所有内容均由合作方或网友上传,本站不对文档的完整性、权威性及其观点立场正确性做任何保证或承诺!文档内容仅供研究参考,付费前请自行鉴别。
3、如文档内容存在违规,或者侵犯商业秘密、侵犯著作权等,请点击“违规举报”。

碎片内容

建设工程资料承包合同包干合同

您可能关注的文档

确认删除?
VIP
微信客服
  • 扫码咨询
会员Q群
  • 会员专属群点击这里加入QQ群
客服邮箱
回到顶部