电脑桌面
添加小米粒文库到电脑桌面
安装后可以在桌面快捷访问

三层砖混结构模板工程施工方案VIP专享VIP免费

三层砖混结构模板工程施工方案_第1页
1/13
三层砖混结构模板工程施工方案_第2页
2/13
三层砖混结构模板工程施工方案_第3页
3/13
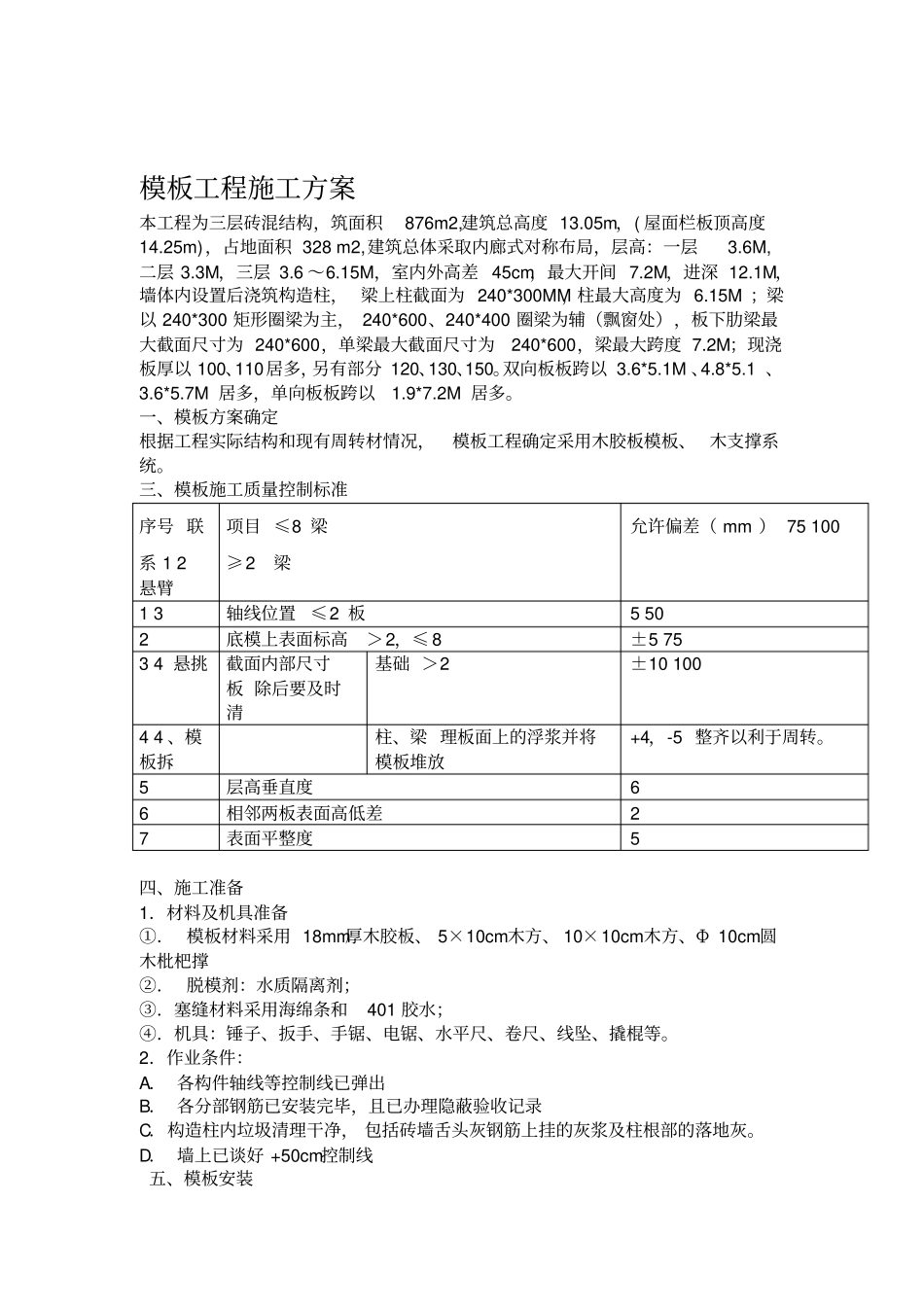
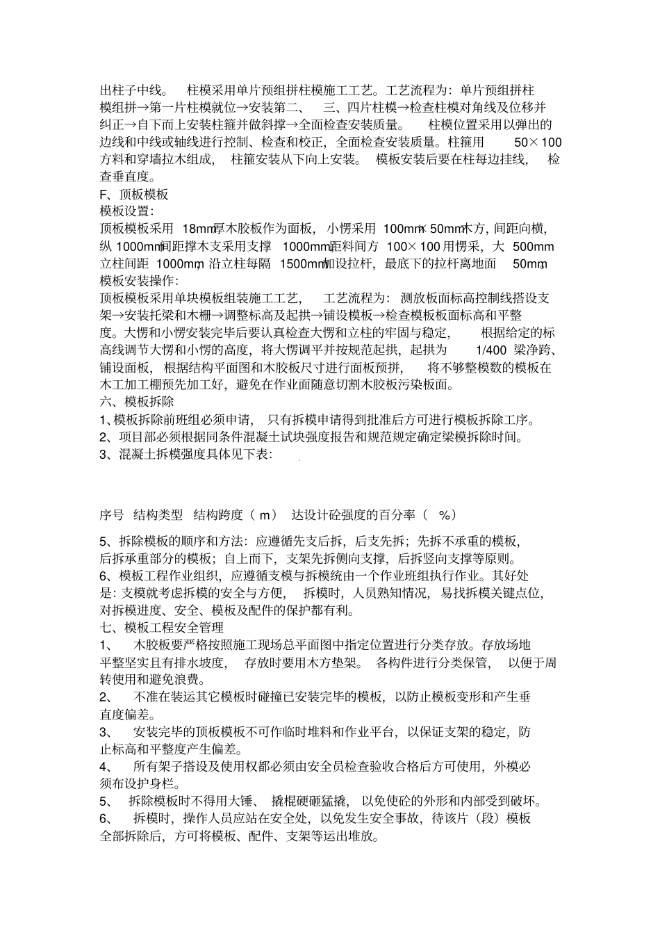
模板工程施工方案本工程为三层砖混结构,筑面积876m2,建筑总高度13.05m,(屋面栏板顶高度14.25m),占地面积328m2,建筑总体采取内廊式对称布局,层高:一层3.6M,二层3.3M,三层3.6~6.15M,室内外高差45cm,最大开间7.2M,进深12.1M,墙体内设置后浇筑构造柱,梁上柱截面为240*300MM,柱最大高度为6.15M;梁以240*300矩形圈梁为主,240*600、240*400圈梁为辅(飘窗处),板下肋梁最大截面尺寸为240*600,单梁最大截面尺寸为240*600,梁最大跨度7.2M;现浇板厚以100、110居多,另有部分120、130、150。双向板板跨以3.6*5.1M、4.8*5.1、3.6*5.7M居多,单向板板跨以1.9*7.2M居多。一、模板方案确定根据工程实际结构和现有周转材情况,模板工程确定采用木胶板模板、木支撑系统。三、模板施工质量控制标准序号联系12悬臂项目≤8梁≥2梁允许偏差(mm)7510013轴线位置≤2板5502底模上表面标高>2,≤8±57534悬挑截面内部尺寸板除后要及时清基础>2±1010044、模板拆柱、梁理板面上的浮浆并将模板堆放+4,-5整齐以利于周转。5层高垂直度66相邻两板表面高低差27表面平整度5四、施工准备1.材料及机具准备①.模板材料采用18mm厚木胶板、5×10cm木方、10×10cm木方、Φ10cm圆木枇杷撑②.脱模剂:水质隔离剂;③.塞缝材料采用海绵条和401胶水;④.机具:锤子、扳手、手锯、电锯、水平尺、卷尺、线坠、撬棍等。2.作业条件:A.各构件轴线等控制线已弹出B.各分部钢筋已安装完毕,且已办理隐蔽验收记录C.构造柱内垃圾清理干净,包括砖墙舌头灰钢筋上挂的灰浆及柱根部的落地灰。D.墙上已谈好+50cm控制线五、模板安装A、工艺流程支构造柱板缝封堵B、基础装垫层模板安模板设置:基础垫层高30cm,侧模模板由木胶板和两块5X10cm方料(木档)组合而成,外墙基础垫层两相交侧模,一侧和垫层尺寸相等,另侧侧板长度比基础边长大18mm,。18mm边小基础度比长侧板一侧,另相等寸层尺和垫一侧侧模交两相垫层基础内墙.侧板通过方料、木桩固定拉结。模板安装操作:在基土上弹出垫层中线及垫层边线。把截好尺寸的木板加钉木档拼成侧板,并校正尺寸及角部方正。对准垫层边线安装侧模,通过中线复核准确后,沿侧模板外围钉上木桩,,间距1m,同时拉通线检查,侧模上口用平撑、拉撑和斜撑支撑钉牢,两相交侧模上口加钉搭头木,保证垫层上口截面尺寸。C、地梁、圈过梁模板模板设置:侧模采用18mm厚木胶板和50×100mm方料组合而成,由扁担木和斜撑固定,扁担木材用50×100mm方料间距1000mm。地圈梁上口间距1000mm加设搭头木。模板安装操作:施工工艺工艺流程为:预留洞口→测放并复核梁轴线控制线和标高控制线→预组拼模板检查→侧模安装→安装侧向支撑→检查模板位置和截面尺寸。当墙体砌筑到梁底标高下两匹砖时,间隔1M预留一砖宽洞口,安装时先将扁担木穿过预留孔,将侧模固定在扁担木上,再将两侧模板与底板连接,安装上下锁口楞及外竖楞,附以斜撑,其间距为80㎝,侧梁模上口拉通线找直。D、基础梁、联系梁模板模板设置:梁底模采用50mm厚木跳板,侧模采用18mm厚木胶板和50×100方料组合,侧板加设竖楞间距600mm,立柱采用枇杷撑间距600mm,沿立柱每隔1500mm加设拉杆,最底下的拉杆离地面50mm。立柱底部加垫100mm厚垫板。模板安装操作:梁模板采用单片预组拼梁模施工工艺工艺流程为:测放并复核梁轴线控制线和标高控制线→搭设梁模支架→预组拼模板检查→底模就位、安装→起拱→侧模安装→安装侧向支撑→检查模板位置和截面尺寸。根据轴线和标高线安装梁底模板。在支撑上调整预留梁底模板的厚度,符合设计要求后,拉线安装梁底模板并找直。安装两侧模板,将两侧模板与底板连接,安装上下锁口楞及外竖楞,附以斜撑,其间距为80㎝,侧梁模上口要拉通线找直。跨度大于4m的梁模板按照跨度的1/400起拱。E、柱模板模板设置:柱侧面模板采用18mm厚木胶板和50×100mm方料组合而成,柱箍采用50×100方料,间距800mm,构造柱模板通过穿墙拉杆固定。柱模安装操作:清理干净柱模内杂物。在混凝土面上弹出柱截面边线和中线,在柱侧面模板上弹出柱子中线。柱模采用单片预组拼柱模施工工艺。工艺流程为:单片预组拼柱模...

1、当您付费下载文档后,您只拥有了使用权限,并不意味着购买了版权,文档只能用于自身使用,不得用于其他商业用途(如 [转卖]进行直接盈利或[编辑后售卖]进行间接盈利)。
2、本站所有内容均由合作方或网友上传,本站不对文档的完整性、权威性及其观点立场正确性做任何保证或承诺!文档内容仅供研究参考,付费前请自行鉴别。
3、如文档内容存在违规,或者侵犯商业秘密、侵犯著作权等,请点击“违规举报”。

碎片内容

三层砖混结构模板工程施工方案

确认删除?
VIP
微信客服
  • 扫码咨询
会员Q群
  • 会员专属群点击这里加入QQ群
客服邮箱
回到顶部