电脑桌面
添加小米粒文库到电脑桌面
安装后可以在桌面快捷访问

八下物理复习资料VIP免费

八下物理复习资料_第1页
1/10
八下物理复习资料_第2页
2/10
八下物理复习资料_第3页
3/10
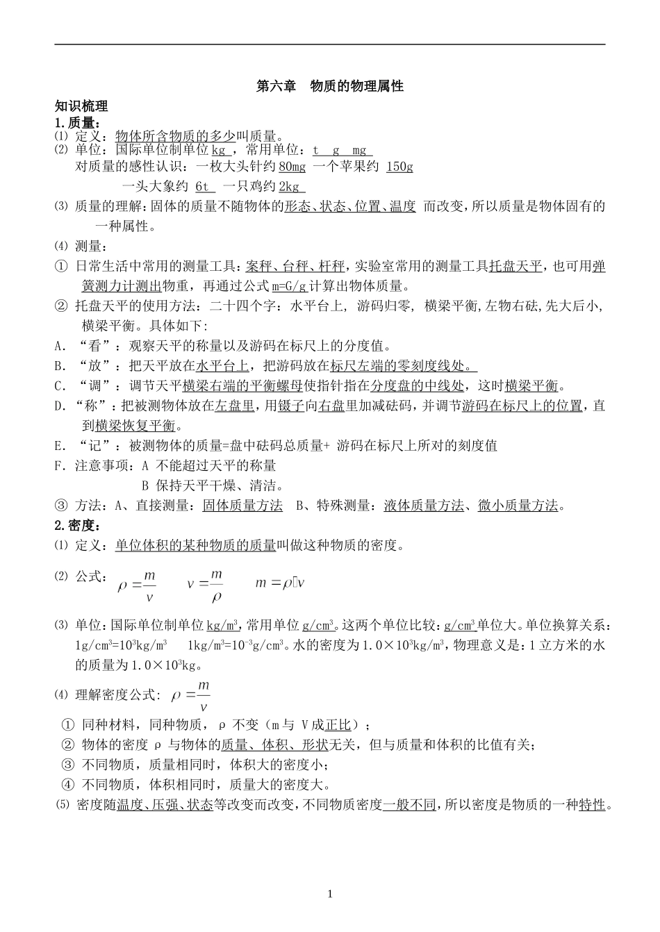
1第六章物质的物理属性知识梳理1.质量:⑴定义:物体所含物质的多少叫质量。⑵单位:国际单位制单位kg,常用单位:tgmg对质量的感性认识:一枚大头针约80mg一个苹果约150g一头大象约6t一只鸡约2kg⑶质量的理解:固体的质量不随物体的形态、状态、位置、温度而改变,所以质量是物体固有的一种属性。⑷测量:①日常生活中常用的测量工具:案秤、台秤、杆秤,实验室常用的测量工具托盘天平,也可用弹簧测力计测出物重,再通过公式m=G/g计算出物体质量。②托盘天平的使用方法:二十四个字:水平台上,游码归零,横梁平衡,左物右砝,先大后小,横梁平衡。具体如下:A.“看”:观察天平的称量以及游码在标尺上的分度值。B.“放”:把天平放在水平台上,把游码放在标尺左端的零刻度线处。C.“调”:调节天平横梁右端的平衡螺母使指针指在分度盘的中线处,这时横梁平衡。D.“称”:把被测物体放在左盘里,用镊子向右盘里加减砝码,并调节游码在标尺上的位置,直到横梁恢复平衡。E.“记”:被测物体的质量=盘中砝码总质量+游码在标尺上所对的刻度值F.注意事项:A不能超过天平的称量B保持天平干燥、清洁。③方法:A、直接测量:固体质量方法B、特殊测量:液体质量方法、微小质量方法。2.密度:⑴定义:单位体积的某种物质的质量叫做这种物质的密度。⑵公式:⑶单位:国际单位制单位kg/m3,常用单位g/cm3。这两个单位比较:g/cm3单位大。单位换算关系:1g/cm3=103kg/m31kg/m3=10-3g/cm3。水的密度为1.0×103kg/m3,物理意义是:1立方米的水的质量为1.0×103kg。⑷理解密度公式:①同种材料,同种物质,ρ不变(m与V成正比);②物体的密度ρ与物体的质量、体积、形状无关,但与质量和体积的比值有关;③不同物质,质量相同时,体积大的密度小;④不同物质,体积相同时,质量大的密度大。⑸密度随温度、压强、状态等改变而改变,不同物质密度一般不同,所以密度是物质的一种特性。2⑹图象:左图所示:ρ甲>ρ乙⑺体积测量——量筒(量杯)①用途:测量液体体积(间接地可测固体体积)。②使用方法:“看”:单位:毫升(ml)=厘米3(cm3);量程;分度值。“放”:放在水平台上。“读”:量筒里的水面是凹形的,读数时,视线要和凹面的底部相平。⑻测固体的密度:①原理:原理:ρ=m/v②方法:a.用天平测出固体质量ma.在量筒中倒入适量的水,读出体积V1;b.用细线系好物体,浸没在量筒中,读出总体积V2;d.得出固体密度ρ=m/(V2-V1)(说明:在测不规则固体体积时,也可采用排液法测量,这里采用了一种科学方法等效代替法。规则固体体积可用刻度尺测量)⑼测液体密度:①原理:ρ=m/v②方法:a.用天平测液体和烧杯的总质量m1;b.把烧杯中的液体倒入量筒中一部分,读出量筒内液体的体积V;c.称出烧杯和杯中剩余液体的质量m2;d.得出液体的密度ρ=(m1-m2)/V⑽密度的应用:①鉴别物质:密度是物质的特性之一,不同物质密度一般不同,可用密度鉴别物质。②求质量:由于条件限制,有些物体体积容易测量但不便测量质量用公式m=ρV算出它的质量。③求体积:由于条件限制,有些物体质量容易测量但不便测量体积用公式V=m/ρ算出它的体积。④判断空心实心:ρ甲ρ乙mV3第七章从粒子到宇宙知识梳理1.分子⑴物质是由分子组成的。分子若看成球型,其直径为10-10m。⑵一切物体的分子都在不停地做无规则的运动①扩散:不同物质在相互接触时,彼此进入对方的现象。②扩散现象说明:A分子之间有间隙。B分子在做不停的无规则的运动。③固、液、气都可扩散,扩散速度与温度有关。④分子运动与物体运动要区分开:扩散、蒸发等是分子运动的结果,而飞扬的灰尘,液、气体对流是物体运动的结果。⑶分子间有相互作用的引力和斥力。①当分子间的距离d=分子间平衡距离r,引力=斥力。②d<r时,引力<斥力,斥力起主要作用,固体和液体很难被压缩是因为:分子之间的斥力起主要作用。③d>r时,引力>斥力,引力起主要作用。固体很难被拉断,钢笔写字,胶水粘东西都是因为分子之间引力起主要作用。④当d>10r时,分子之间作用力十分微弱,可忽略不计。破镜不能重圆的原因是:镜块间的距离远大于分子之间的作用力的作...

1、当您付费下载文档后,您只拥有了使用权限,并不意味着购买了版权,文档只能用于自身使用,不得用于其他商业用途(如 [转卖]进行直接盈利或[编辑后售卖]进行间接盈利)。
2、本站所有内容均由合作方或网友上传,本站不对文档的完整性、权威性及其观点立场正确性做任何保证或承诺!文档内容仅供研究参考,付费前请自行鉴别。
3、如文档内容存在违规,或者侵犯商业秘密、侵犯著作权等,请点击“违规举报”。

碎片内容

八下物理复习资料

文章天下+ 关注
实名认证
内容提供者

各种文档应有尽有

相关文档

确认删除?
VIP
微信客服
  • 扫码咨询
会员Q群
  • 会员专属群点击这里加入QQ群
客服邮箱
回到顶部