电脑桌面
添加小米粒文库到电脑桌面
安装后可以在桌面快捷访问

卸料平台技术交底完整版VIP免费

卸料平台技术交底完整版_第1页
1/6
卸料平台技术交底完整版_第2页
2/6
卸料平台技术交底完整版_第3页
3/6
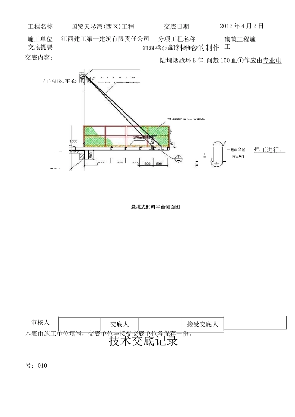
卸料平台技术交底HENsystemofficeroom[HEN16H-HENS2AHENS8Q8-HENH1688]T0107编号:010工程名称国贸天琴湾(西区)工程交底日期2012年4月2日施工单位江西建工第一建筑有限责任公司分项工程名称砌筑工程施工交底提要卸料平台施工技术父底交底内容:一、工程概况国贸天琴湾(西区)工程施工过程中,根据高层的结构特点及现场实际情况,为了较好地解决各楼层周转材料的垂直运输问题,在结构施工至3层搭设悬挑式卸料平台。本工程主体结构地上最高33层,建筑高度,每栋楼结合两个流水段进行施工,设置两个卸料平台。宽度为3.0m,长度6m,见图所示。结构施工至3层开始搭设悬挑卸料平台。图卸料平台示意图二、构造及制作工艺1、平台构造1、卸料平台采用20#槽钢制作,次梁为16#槽钢,槽钢间距为800mm,上铺50mm厚的木板,采用①20的钢筋吊环,采用6X37018钢丝绳拉结。2卸料平台搭设和制作的各种材料,必须符合规范要求,不合格的材料严禁使用。3、平台作业外立面护栏不得低于,先用密目网封闭,内用竹编板或木板封严,防止物料掉下伤人4、悬挑式卸料平台制作过程中,严格按照技术交底和操作规程进行作业,焊缝的长度、高度和强度必须满足规范要求。制作完毕后,必须由生产部门组织,技术、质量、安全等部门相关人员参加,对平台进行验收,合格后方可投入使用。5、在首次吊装时,生产、技术、质量、安全等部门相关人员必须到场,对吊装和安装过程进行监控,信号工、塔吊司机和安装工人紧密配合,严格按照操作规程作业。在吊装就位、钢丝绳拉紧后,要对平台和各种相关防护进行验收,并做荷载试压试验,合格后方可投入使用,并填写必要的资料。平台在倒运过程中,必须由专人进行监督,按照安全操作规程进行作业,安装就位后,必须再次经过验收合格后,方可投入使用;审核人交底人接受交底人本表由施工单位填写,交底单位与接受交底单位各保存一份。技术交底记录T0107编号:010卸料平台施工技术交交底提要交底内容:2、卸料平台的制作陆埋烟尬环E乍.问趁150血①作应由专业电焊工进行。工程名称(1)卸料平台国贸天琴湾(西区)工程羽扳列或iWnrn木舷合交底日期•广广:广〒2012年4月2日13UU施工单位30江西建工第一建筑有限责任公司SU分项工程名称限也件砌筑工程施工-=oCTi■1皿〔|一级申2尬R=50悬挑式卸料平台侧面图交底人接受交底人审核人本表由施工单位填写,交底单位与接受交底单位各保存一份。号:010交底人接受交底人工程名称国贸天琴湾(西区)工程交底日期2012年4月2日施工单位江西建工第一建筑有限责任公司分项工程名称砌筑工程施工交底提要卸料平台施工技术父底交底内容:(2)所要求的焊缝不得有脱焊、漏焊、焊缝应饱满。(3)平台上的50mm厚脚手板应满铺,并用8#铅丝绑牢。(4)防护栏杆的高度不应低于米,且内侧应立挂密目安全网,三边设置200mm踢脚板。5、拼装完成后,必须经项目总工、安全员等相关人员验收合格后方可安装就位。三、吊装、安装要求吊装时,利用平台四角的吊环将平台吊至安装位置,平行移动使主龙骨工字钢穿过外防护架(注意不要磕碰外防护架)就位,使定位角钢卡在结构边梁上(角钢下垫软物),然后拉结受力钢丝绳和保险绳,两道受力钢丝绳受力平衡后,慢慢放下平台,确认钢丝绳受力后,松去塔吊吊绳。钢绳要有防剪切保护,钢绳穿墙螺杆必须双垫双帽。平台倒运时,先用塔吊将平台四角吊起,使平台拉结钢丝绳松弛,拆卸,然后慢慢平行向外移动,待平台工字钢完全伸出外防护架后,在向上吊装。向上吊装时,平台上严禁上人;6•施工负责人要组织相关人员定期对搭设的卸料平台定期和不定期的检查,掌握平台的使用、维护情况,尤其是在大风大雨过后,要对卸料平台进行检查,对不合格的部位进行修复或更换,合格后方可继续使用。四、吊装、安装要点1、选择合理吊点,经试吊成功后方可进行正式吊装;起吊用的四根钢丝绳应长短相同,以保证平台的平稳安装。2、起吊时,必须设专人指挥,平稳起吊,不能碰撞脚手架、建筑物,一切人员不得在平台上逗留。安装时,信号工与安装工密切配合。3、钢丝绳与工程结构拉结锚固必须安全可靠,安装完成后,平台外口应略高于内口。4、钢丝绳与水平面的夹角为...

1、当您付费下载文档后,您只拥有了使用权限,并不意味着购买了版权,文档只能用于自身使用,不得用于其他商业用途(如 [转卖]进行直接盈利或[编辑后售卖]进行间接盈利)。
2、本站所有内容均由合作方或网友上传,本站不对文档的完整性、权威性及其观点立场正确性做任何保证或承诺!文档内容仅供研究参考,付费前请自行鉴别。
3、如文档内容存在违规,或者侵犯商业秘密、侵犯著作权等,请点击“违规举报”。

碎片内容

卸料平台技术交底完整版

wxg+ 关注
实名认证
内容提供者

该用户很懒,什么也没介绍

确认删除?
VIP
微信客服
  • 扫码咨询
会员Q群
  • 会员专属群点击这里加入QQ群
客服邮箱
回到顶部