电脑桌面
添加小米粒文库到电脑桌面
安装后可以在桌面快捷访问

便利货柜合同模板VIP免费

便利货柜合同模板_第1页
1/5
便利货柜合同模板_第2页
2/5
便利货柜合同模板_第3页
3/5
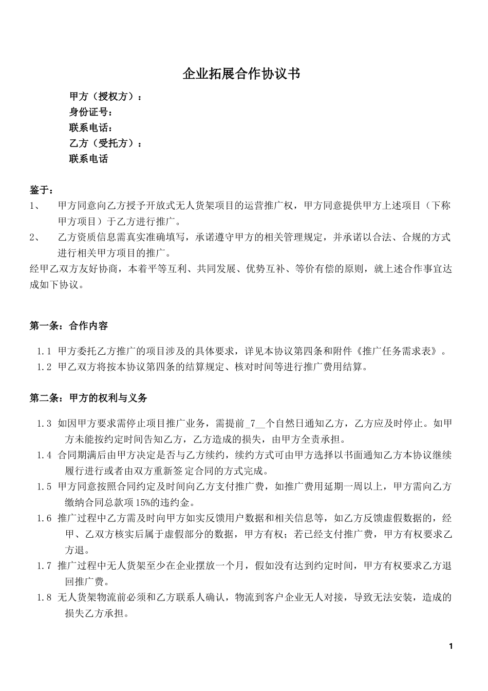
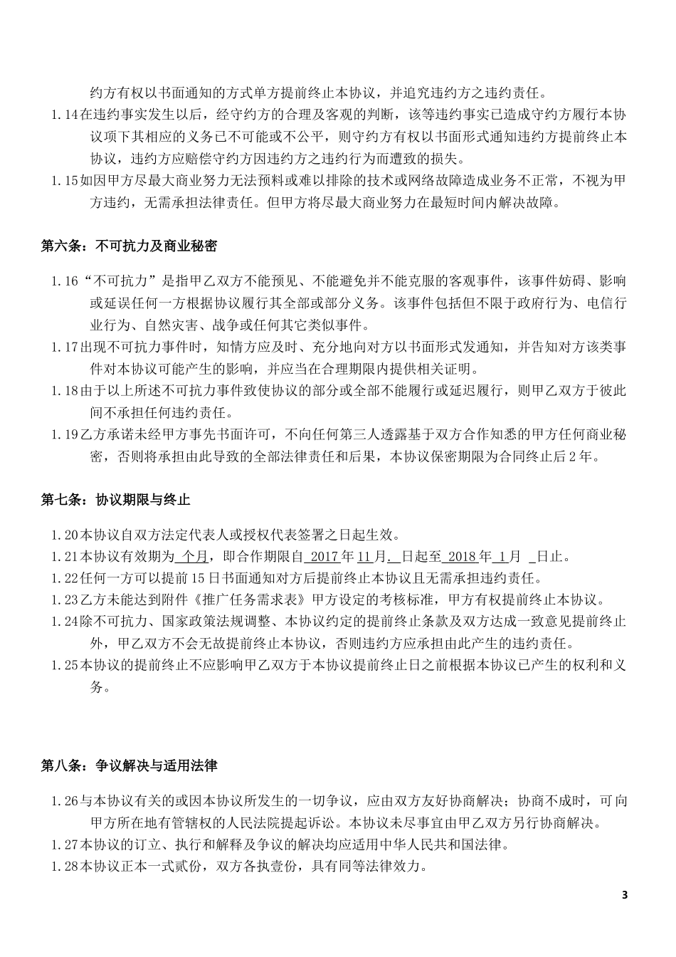
企业拓展合作协议书甲方(授权方):身份证号:联系电话:乙方(受托方):联系电话鉴于:1、甲方同意向乙方授予开放式无人货架项目的运营推广权,甲方同意提供甲方上述项目(下称甲方项目)于乙方进行推广。2、乙方资质信息需真实准确填写,承诺遵守甲方的相关管理规定,并承诺以合法、合规的方式进行相关甲方项目的推广。经甲乙双方友好协商,本着平等互利、共同发展、优势互补、等价有偿的原则,就上述合作事宜达成如下协议。第一条:合作内容1.1甲方委托乙方推广的项目涉及的具体要求,详见本协议第四条和附件《推广任务需求表》。1.2甲乙双方将按本协议第四条的结算规定、核对时间等进行推广费用结算。第二条:甲方的权利与义务1.3如因甲方要求需停止项目推广业务,需提前_7__个自然日通知乙方,乙方应及时停止。如甲方未能按约定时间告知乙方,乙方造成的损失,由甲方全责承担。1.4合同期满后由甲方决定是否与乙方续约,续约方式可由甲方选择以书面通知乙方本协议继续履行进行或者由双方重新签定合同的方式完成。1.5甲方同意按照合同约定及时间向乙方支付推广费,如推广费用延期一周以上,甲方需向乙方缴纳合同总款项15%的违约金。1.6推广过程中乙方需及时向甲方如实反馈用户数据和相关信息等,如乙方反馈虚假数据的,经甲、乙双方核实后属于虚假部分的数据,甲方有权;若已经支付推广费,甲方有权要求乙方退。1.7推广过程中无人货架至少在企业摆放一个月,假如没有达到约定时间,甲方有权要求乙方退回推广费。1.8无人货架物流前必须和乙方联系人确认,物流到客户企业无人对接,导致无法安装,造成的损失乙方承担。1第三条:乙方的权利与义务1.9乙方为推广甲方项目需要,有权使用甲方提供的可以演示、展示项目的软件、文件及其复制件等。1.10乙方有权要求甲方提供合作项目乙方推广情况的相关统计数据,并根据本协议第5条的约定获得推广费用。1.11乙方开展推广活动需遵守甲方的相关管理规定,并及时向甲方如实反馈用户数据和相关信息等;甲方同意如实向乙方反馈其推广情况的相关统计数据。1.12乙方及乙方的工作人员需经过相关培训,不得做出任何有损于甲方及甲方项目合作方的声誉和侵犯甲方及甲方项目合作方相关权益的行为。第四条:服务费标准结算及付款方式4.1地推服务费标准:合格签约投放数量单个无人货柜无人货柜+冰箱小于个(按每个计算)大于等于个(按每个计算)城市适用城市:北京、适用地区:4.2审核结算标准:乙方与符合要求的企业完成货架安装《确认书》签约(或企业对接人确认微信截图),且甲方货架实际布放于该企业超过30天;符合要求的企业即上述城市指定区域写字楼内在职人员30人及以上的企业;4.3核对反馈周期:达到上述结算标准后,乙方向甲方提交结算申请和布放货架企业确认的货架安装《确认书》(或企业对接人确认微信截图)后三天内甲方反馈;4.4费用结算周期:甲方在企业确定安装货架后立刻支付乙方推广费用,逾期超过三天按汇款额每天加付0.2%的滞纳费。乙方指定账户:开户名称:银行账号:第五条:违约责任1.13任何一方直接或间接违反本协议的任何条款,或不履行或不及时、充分地履行本协议项下其应履行的义务即构成违约行为,守约方有权以书面通知要求违约方纠正其违约行为并采取充分、有效、及时的措施消除违约后果,并赔偿守约方因违约方之违约行为而遭致的损失。若违约方在收到守约方关于其违约行为的上述通知后7个工作日内未纠正其违约行为,守2约方有权以书面通知的方式单方提前终止本协议,并追究违约方之违约责任。1.14在违约事实发生以后,经守约方的合理及客观的判断,该等违约事实已造成守约方履行本协议项下其相应的义务已不可能或不公平,则守约方有权以书面形式通知违约方提前终止本协议,违约方应赔偿守约方因违约方之违约行为而遭致的损失。1.15如因甲方尽最大商业努力无法预料或难以排除的技术或网络故障造成业务不正常,不视为甲方违约,无需承担法律责任。但甲方将尽最大商业努力在最短时间内解决故障。第六条:不可抗力及商业秘密1.16“不可抗力”是指甲乙双方不能预见、不能避免并不能克服的客观事件,该事件妨碍、影响或延误...

1、当您付费下载文档后,您只拥有了使用权限,并不意味着购买了版权,文档只能用于自身使用,不得用于其他商业用途(如 [转卖]进行直接盈利或[编辑后售卖]进行间接盈利)。
2、本站所有内容均由合作方或网友上传,本站不对文档的完整性、权威性及其观点立场正确性做任何保证或承诺!文档内容仅供研究参考,付费前请自行鉴别。
3、如文档内容存在违规,或者侵犯商业秘密、侵犯著作权等,请点击“违规举报”。

碎片内容

便利货柜合同模板

您可能关注的文档

确认删除?
VIP
微信客服
  • 扫码咨询
会员Q群
  • 会员专属群点击这里加入QQ群
客服邮箱
回到顶部