电脑桌面
添加小米粒文库到电脑桌面
安装后可以在桌面快捷访问

广东省肇庆市高一历史上学期期末考试试题-人教版高一全册历史试题VIP专享VIP免费

广东省肇庆市高一历史上学期期末考试试题-人教版高一全册历史试题_第1页
1/8
广东省肇庆市高一历史上学期期末考试试题-人教版高一全册历史试题_第2页
2/8
广东省肇庆市高一历史上学期期末考试试题-人教版高一全册历史试题_第3页
3/8
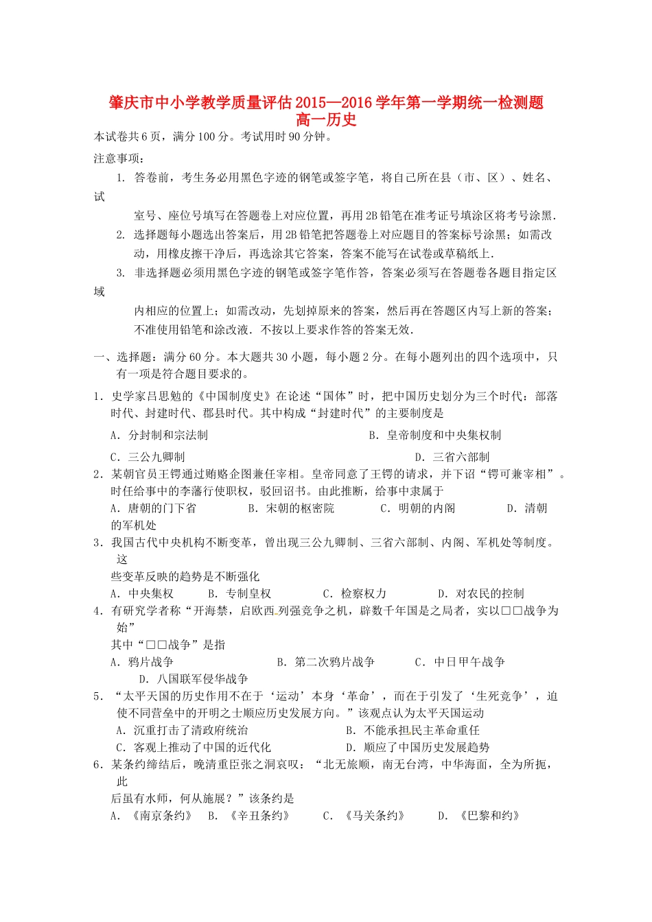
肇庆市中小学教学质量评估2015—2016学年第一学期统一检测题高一历史本试卷共6页,满分100分。考试用时90分钟。注意事项:1.答卷前,考生务必用黑色字迹的钢笔或签字笔,将自己所在县(市、区)、姓名、试室号、座位号填写在答题卷上对应位置,再用2B铅笔在准考证号填涂区将考号涂黑.2.选择题每小题选出答案后,用2B铅笔把答题卷上对应题目的答案标号涂黑;如需改动,用橡皮擦干净后,再选涂其它答案,答案不能写在试卷或草稿纸上.3.非选择题必须用黑色字迹的钢笔或签字笔作答,答案必须写在答题卷各题目指定区域内相应的位置上;如需改动,先划掉原来的答案,然后再在答题区内写上新的答案;不准使用铅笔和涂改液.不按以上要求作答的答案无效.一、选择题:满分60分。本大题共30小题,每小题2分。在每小题列出的四个选项中,只有一项是符合题目要求的。1.史学家吕思勉的《中国制度史》在论述“国体”时,把中国历史划分为三个时代:部落时代、封建时代、郡县时代。其中构成“封建时代”的主要制度是A.分封制和宗法制B.皇帝制度和中央集权制C.三公九卿制D.三省六部制2.某朝官员王锷通过贿赂企图兼任宰相。皇帝同意了王锷的请求,并下诏“锷可兼宰相”。时任给事中的李藩行使职权,驳回诏书。由此推断,给事中隶属于A.唐朝的门下省B.宋朝的枢密院C.明朝的内阁D.清朝的军机处3.我国古代中央机构不断变革,曾出现三公九卿制、三省六部制、内阁、军机处等制度。这些变革反映的趋势是不断强化A.中央集权B.专制皇权C.检察权力D.对农民的控制4.有研究学者称“开海禁,启欧西列强竞争之机,辟数千年国是之局者,实以□□战争为始”其中“□□战争”是指A.鸦片战争B.第二次鸦片战争C.中日甲午战争D.八国联军侵华战争5.“太平天国的历史作用不在于‘运动’本身‘革命’,而在于引发了‘生死竞争’,迫使不同营垒中的开明之士顺应历史发展方向。”该观点认为太平天国运动A.沉重打击了清政府统治B.不能承担民主革命重任C.客观上推动了中国的近代化D.顺应了中国历史发展趋势6.某条约缔结后,晚清重臣张之洞哀叹:“北无旅顺,南无台湾,中华海面,全为所扼,此后虽有水师,何从施展?”该条约是A.《南京条约》B.《辛丑条约》C.《马关条约》D.《巴黎和约》7.从刘邦“非刘氏而王者,天下共击之”到孙中山“敢有帝制自为者,天下共击之”的历史变迁,说明A.专制与民主构成传统社会主要矛盾B.民主共和取代君主专制是世界潮流C.杰出人物对历史发展进程起决定作用D.封建专制制度长期延续影响历史进程8.有人在日记中写道:“省城各学校之学生,各执小旗,书‘讨卖国贼’等字,奔走呼号……询系留日学生因驻日公使章宗祥将青岛私卖于日本,追章返国至天津,用炮击章,而步军统领捉拿19人下狱,议治该留学生之罪,都中各校一齐罢课,以救在狱之学生。”该日记写于A.1919年5月B.1927年4月C.1937年7月D.1945年5月9.“打倒列强,打倒列强,除军阀,除军阀……工农学兵,工农学兵,大联合,大联合。打倒帝国主义,打倒帝国主义,齐奋斗,齐奋斗!”这首歌曲最早可能出现于A.辛亥革命时期B.五四运动时期C.国民革命时期D.抗日战争时期10.“他拒绝了只能依靠城市无产阶级进行革命这一传统的马克思主义原则,……这对莫斯科来说纯属异端邪说,但毛自行其是,将农民组织起来,建立了独立的军队和政府。”这里的“异端邪说”是指A.人民民主专政理论B.工农武装割据理论C.枪杆子出政权理论D.城市武装起义理论11.“上海的炮声应该是一个信号,这一次全国的人民真的团结成一个整体了……我们为着争我们民族的生存虽至粉身碎骨,我们也不会灭亡,因为我们还活在我们民族的生命里。”这段文字出自巴金即时而作的《一点感想》。让作者有感而发的背景是A.抵抗八国联军侵华B.辛亥革命推翻清廷C.北伐军队进入上海D.抵抗日本全面侵华12.下表摘引了一部人物传记的目录。根据所学判断,表中空白处应该是目录二十指导敌后抗战和《论持久战》二十三新民主主义的理论三十三十二全面内战爆发以后四十筹建新中国A.五四运动B.红军长征C.井冈山革命根据地的建立D.重庆谈...

1、当您付费下载文档后,您只拥有了使用权限,并不意味着购买了版权,文档只能用于自身使用,不得用于其他商业用途(如 [转卖]进行直接盈利或[编辑后售卖]进行间接盈利)。
2、本站所有内容均由合作方或网友上传,本站不对文档的完整性、权威性及其观点立场正确性做任何保证或承诺!文档内容仅供研究参考,付费前请自行鉴别。
3、如文档内容存在违规,或者侵犯商业秘密、侵犯著作权等,请点击“违规举报”。

碎片内容

广东省肇庆市高一历史上学期期末考试试题-人教版高一全册历史试题

雨丝书吧+ 关注
实名认证
内容提供者

乐于和他人分享知识,从事历史教学,热爱教育,高度负责。

确认删除?
VIP
微信客服
  • 扫码咨询
会员Q群
  • 会员专属群点击这里加入QQ群
客服邮箱
回到顶部