电脑桌面
添加小米粒文库到电脑桌面
安装后可以在桌面快捷访问

福建省泉州市高一化学3月月考试题(含解析)-人教版高一全册化学试题VIP免费

福建省泉州市高一化学3月月考试题(含解析)-人教版高一全册化学试题_第1页
1/14
福建省泉州市高一化学3月月考试题(含解析)-人教版高一全册化学试题_第2页
2/14
福建省泉州市高一化学3月月考试题(含解析)-人教版高一全册化学试题_第3页
3/14
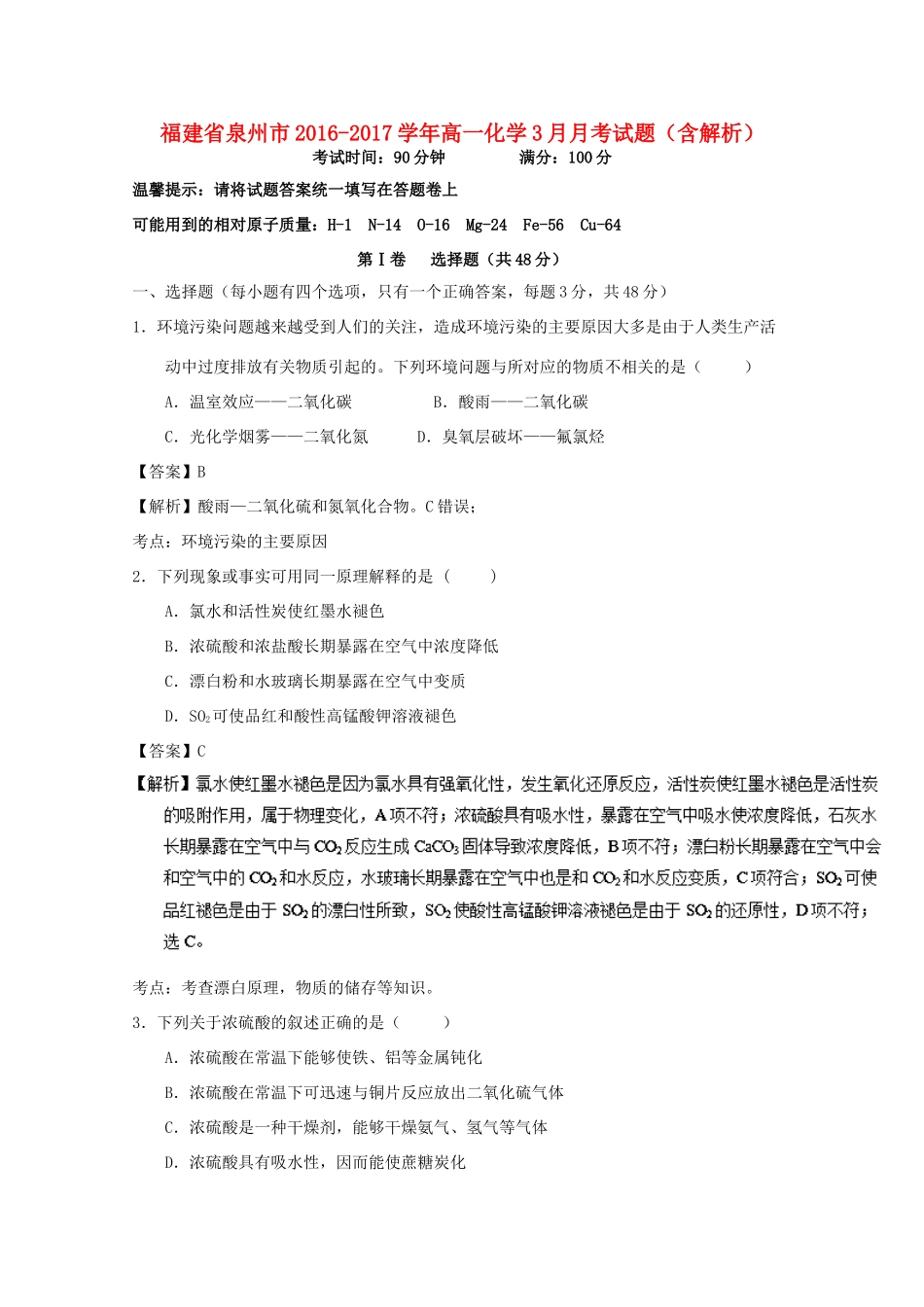
福建省泉州市2016-2017学年高一化学3月月考试题(含解析)考试时间:90分钟满分:100分温馨提示:请将试题答案统一填写在答题卷上可能用到的相对原子质量:H-1N-14O-16Mg-24Fe-56Cu-64第Ⅰ卷选择题(共48分)一、选择题(每小题有四个选项,只有一个正确答案,每题3分,共48分)1.环境污染问题越来越受到人们的关注,造成环境污染的主要原因大多是由于人类生产活动中过度排放有关物质引起的。下列环境问题与所对应的物质不相关的是()A.温室效应——二氧化碳B.酸雨——二氧化碳C.光化学烟雾——二氧化氮D.臭氧层破坏——氟氯烃【答案】B【解析】酸雨—二氧化硫和氮氧化合物。C错误;考点:环境污染的主要原因2.下列现象或事实可用同一原理解释的是()A.氯水和活性炭使红墨水褪色B.浓硫酸和浓盐酸长期暴露在空气中浓度降低C.漂白粉和水玻璃长期暴露在空气中变质D.SO2可使品红和酸性高锰酸钾溶液褪色【答案】C考点:考查漂白原理,物质的储存等知识。3.下列关于浓硫酸的叙述正确的是()A.浓硫酸在常温下能够使铁、铝等金属钝化B.浓硫酸在常温下可迅速与铜片反应放出二氧化硫气体C.浓硫酸是一种干燥剂,能够干燥氨气、氢气等气体D.浓硫酸具有吸水性,因而能使蔗糖炭化【答案】A【解析】A.浓硫酸在常温下能够使铁、铝等金属钝化,A正确;B.浓硫酸在常温下与铜不反应,需要加热,B错误;C.浓硫酸是一种干燥剂,但具有酸性和氧化性,不能够干燥氨气,C错误;D.浓硫酸具有脱水性,因而能使蔗糖炭化,D错误。答案选A。【点睛】注意浓H2SO4的吸水性与脱水性的区别:浓H2SO4夺取的水在原物质中以H2O分子形式存在时浓H2SO4表现吸水性,不以H2O分子形式而以H和O原子形式存在时,而浓H2SO4表现脱水性。4.设NA代表阿伏加德罗常数,下列说法正确的是()A.2.4g金属镁变成镁离子时失去的电子数目为0.1NAB.标准状况下,2.24L水中含有0.1NA个水分子C.在25℃,压强为1.01×105Pa时,11.2L氮气所含的原子数目为NAD.17g氨气所含电子数目为10NA【答案】D【解析】A.2.4g金属镁是0.1mol,变成镁离子时失去的电子数目为0.2NA,A错误;B.标准状况下水是液态,不能利用气体摩尔体积计算水分子,B错误;C.在25℃,压强为1.01×105Pa时气体摩尔体积大于22.4L/mol,11.2L氮气所含的原子数目小于NA,C错误;D.17g氨气是1mol,所含电子数目为10NA,D正确,答案选D。5.下列叙述不正确的是()A.NH3易液化,液氨常用作制冷剂B.与金属反应时,稀HNO3可能被还原为更低价态,则稀HNO3氧化性强于浓HNO3C.铵盐受热易分解,因此贮存铵态氮肥时要密封保存,并放在阴凉通风处D.稀HNO3和活泼金属反应时得不到氢气【答案】B【解析】A.NH3易液化,液氨气化时吸热,液氨常用作制冷剂,A正确;B.与金属反应时,稀HNO3可能被还原为更低价态,但稀HNO3氧化性弱于浓HNO3,B错误;C.铵盐受热易分解,因此贮存铵态氮肥时要密封保存,并放在阴凉通风处,C正确;D.硝酸是氧化性酸,稀HNO3和活泼金属反应时得不到氢气,D正确,答案选B。6.某课外实验小组设计的下列实验合理的是()A.完成喷泉实验B.除去NO2中的NOC.除去Cl2中的HClD.验证SO2的还原性【答案】D【解析】A.CO2不溶于饱和碳酸氢钠溶液,不能进行喷泉实验,A错误;B.应该是长口进,短口出,B错误;C.除去Cl2中的HCl应该用洗气瓶,且长口进,短口出,C错误;D.SO2具有还原性,能被酸性高锰酸钾溶液氧化,注射器活塞发生变化,D正确,答案选D。【点睛】选项A是难点和易错点,明确喷泉实验需要和相关物质的性质是解答的关键。当挤压胶头滴管胶头,使少量水进入烧瓶后,由于烧瓶内的气体易溶于水,所以烧瓶内的气压迅速减小,产生负压,烧杯里的液体在大气压的作用下被压入烧瓶而形成喷泉。7.用如图所示装置进行如下实验,能达到实验目的的是()A.瓶中盛满水,从B口进气,用排水法收集NO2B.瓶中盛适量浓硫酸,从A口进气来干燥NH3C.从A口进气,用排空气法收集CO2D.瓶中装满水,B口连导管并伸入量筒中,从A口进气,用排水法测量生成H2的体积【答案】C【解析】A.NO2溶于水生成硝酸和NO,不能用排水法收集NO2,A错误;B.浓硫酸和...

1、当您付费下载文档后,您只拥有了使用权限,并不意味着购买了版权,文档只能用于自身使用,不得用于其他商业用途(如 [转卖]进行直接盈利或[编辑后售卖]进行间接盈利)。
2、本站所有内容均由合作方或网友上传,本站不对文档的完整性、权威性及其观点立场正确性做任何保证或承诺!文档内容仅供研究参考,付费前请自行鉴别。
3、如文档内容存在违规,或者侵犯商业秘密、侵犯著作权等,请点击“违规举报”。

碎片内容

福建省泉州市高一化学3月月考试题(含解析)-人教版高一全册化学试题

您可能关注的文档

慧源书店+ 关注
实名认证
内容提供者

从事历史教学,热爱教育,高度负责。

确认删除?
VIP
微信客服
  • 扫码咨询
会员Q群
  • 会员专属群点击这里加入QQ群
客服邮箱
回到顶部