电脑桌面
添加小米粒文库到电脑桌面
安装后可以在桌面快捷访问

考点30 合成氨条件的选择VIP免费

考点30 合成氨条件的选择_第1页
1/6
考点30 合成氨条件的选择_第2页
2/6
考点30 合成氨条件的选择_第3页
3/6
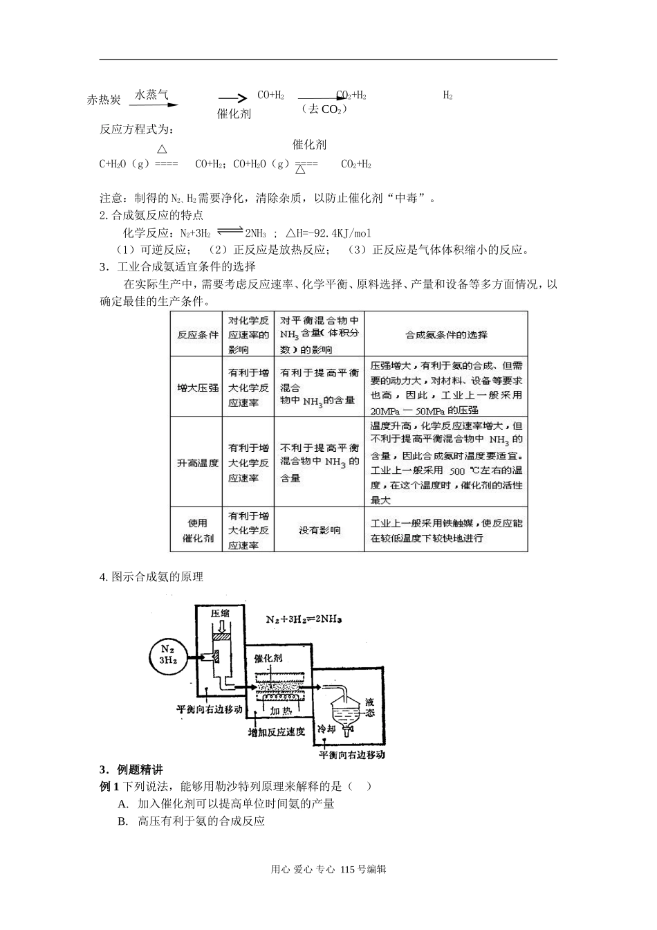
考点30合成氨条件的选择1.复习重点1.如何应用化学反应速率和化学平衡原理,选择合成氨的适宜条件。2.了解应用化学原理选择化工生产条件的思路和方法。2.难点聚焦1.合成氨条件的选择工业上用N2和H2合成氨:N2+3H22NH3+Q从反应速率和化学平衡两方面看,选择什么样的操作条件才有利于提高生产效率和降低成本呢?从速率看,温度高、压强大(即N2、H2浓度大)都会提高反应速率;从化学平衡看,温度低、压强大都有利于提高N2和H2的转化率。可见,压强增大,从反应速率和化学平衡看都是有利于合成氨的。但从生产实际考虑,压强越大,需要的动力越大,对材料的强度和设备的制造要求越高,将使成本增大。故一般合成氨厂采用的压强是20~50MPa帕斯卡。而温度升高,有利于反应速率但不利于N2和H2的转化率。如何在较低的温度下保持较大转化率的情况下,尽可能加快反应速率呢?选用合适的催化剂能达到这个目的。那么,较低的温度是低到什么限度呢?不能低于所用催化剂的活性温度。目前使用的催化剂是以铁为主体的多成分催化剂——又称铁触媒。其活性温度为450℃~550℃,即温度应在450~550℃为宜。将来如制出活性温度更低、活性也很在的新型催化剂时,合成氨使用的温度当然比现在要低,转化率就能更高了。选择适宜的条件:根据N2+3H22NH3+Q这一反应的特点,运用化学反应速率和化学平衡的理论来选择适宜条件。该反应为可逆、体积减小、正反应为放热等特点。(1)适宜的压强:为何强调适宜?压强越大、有利于NH3的合成,但太大,所需动力大,材料强度高,设备制造要求高,成本提高,选择2×107~5×107Pa压强。思考:工业上生产H2SO4:2SO2(g)+O2(g)2SO3(g)为何不采用加压方法?(因为在常压下SO2的转化率已达91%,不需要再加压)(2)适宜的温度:温度越低越有利于NH3的合成,为何还要选择5000C高温?因为温度越低,反应速率越小,达平衡时间长,单位时间产量低,另外5000C时,催化剂活性最大。(3)使用催化剂(4)及时分离出NH3,并不断补充N2和H2(N2要过量,提高成本较高的H2转化率)小结:合成氨的适宜条件:压强:20~50MPa帕斯卡温度:500℃左右催化剂:铁触媒2.合成氨工业简述1.原料气的制备、净化①制N2:物理方法:空气液态空气N2化学方法:空气CO2+N2N2②制H2:用心爱心专心115号编辑压缩蒸发炭H2O燃烧(去CO2)水蒸气CO+H2CO2+H2H2反应方程式为:C+H2O(g)====CO+H2;CO+H2O(g)====CO2+H2注意:制得的N2、H2需要净化,清除杂质,以防止催化剂“中毒”。2.合成氨反应的特点化学反应:N2+3H22NH3;△H=-92.4KJ/mol(1)可逆反应;(2)正反应是放热反应;(3)正反应是气体体积缩小的反应。3.工业合成氨适宜条件的选择在实际生产中,需要考虑反应速率、化学平衡、原料选择、产量和设备等多方面情况,以确定最佳的生产条件。4.图示合成氨的原理3.例题精讲例1下列说法,能够用勒沙特列原理来解释的是()A.加入催化剂可以提高单位时间氨的产量B.高压有利于氨的合成反应用心爱心专心115号编辑赤热炭催化剂(去CO2)催化剂△△C.500℃高温比室温更有利于合成氨的反应D.恒温恒容下,在合成氨平衡体系中充入He,使压强增大,则平衡正向移动,NH3增多[解析]A.加入催化剂只能加快反应速率,缩短到达平衡的时间,提高“单位时间”的产量,不能使化学平衡发生移动。注意:催化剂能相同倍数地改变正、逆反应速率,故而不改变化学平衡状态。B.合成氨是一个气体体积减小的反应,所以增大压强,使平衡正方向移动,有利于合成氨,符合勒沙特列原理。C.因为合成氨是一个放热反应,所以从化学平衡移动角度分析,应采用较低温度。500℃高温较室温不利于平衡向合成氨方向移动。采用500℃既考虑到温度对速率的影响,更主要的是500℃左右催化剂活性最大。D.恒温恒容下充He,惰性气体He不与N2、H2、NH3反应。虽总压强增大了,实际上平衡体系各成分浓度不变(即分压不变)所以平衡不移动,NH3的产量不变。[答案]B[点评]勒沙特列原理是说改变影响平衡的一个条件,平衡就向能够减弱这种改变的方法移动。不要混淆影响速率的条件和影响平衡的条件。例2:合成氨工业中,原料气(N2,H2及少量的CO,NH3的混合气)...

1、当您付费下载文档后,您只拥有了使用权限,并不意味着购买了版权,文档只能用于自身使用,不得用于其他商业用途(如 [转卖]进行直接盈利或[编辑后售卖]进行间接盈利)。
2、本站所有内容均由合作方或网友上传,本站不对文档的完整性、权威性及其观点立场正确性做任何保证或承诺!文档内容仅供研究参考,付费前请自行鉴别。
3、如文档内容存在违规,或者侵犯商业秘密、侵犯著作权等,请点击“违规举报”。

碎片内容

考点30 合成氨条件的选择

您可能关注的文档

慧源书店+ 关注
实名认证
内容提供者

从事历史教学,热爱教育,高度负责。

确认删除?
VIP
微信客服
  • 扫码咨询
会员Q群
  • 会员专属群点击这里加入QQ群
客服邮箱
回到顶部