电脑桌面
添加小米粒文库到电脑桌面
安装后可以在桌面快捷访问

山东省诸城市高三化学10月月考试题(含解析)-人教版高三全册化学试题VIP免费

山东省诸城市高三化学10月月考试题(含解析)-人教版高三全册化学试题_第1页
1/13
山东省诸城市高三化学10月月考试题(含解析)-人教版高三全册化学试题_第2页
2/13
山东省诸城市高三化学10月月考试题(含解析)-人教版高三全册化学试题_第3页
3/13
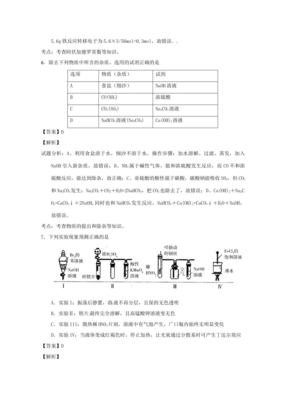
山东省诸城市2016届高三化学10月月考试题(含解析)1.下列有关物质用途的说法,不正确的是A.高纯度的硅单质广泛用于制作光导纤维B.钠可用于冶炼金属钛C.小苏打可用于治疗胃酸过多D.过氧化钠可用于潜水艇的氧气来源【答案】A【解析】试题分析:A、光导纤维的成分是SiO2,不是晶体硅,故说法错误;B、金属钠的还原性强于钛,可以制取,故说法正确;C、小苏打的成分是NaHCO3,和胃酸发生反应,故说法正确;D、过氧化钠和水、CO2发生反应生成氧气,故说法正确。考点:考查物质的性质和用途等知识。2.下列实验现象,与新制氯水中的某些成分(括号内物质)没有关系的是A.将石灰石加入新制氯水中,固体逐渐溶解(H+)B.向FeCl2溶液中滴加氯水,再滴加KSCN溶液,发现呈红色(Cl2)C.使红色布条退色(HCl)D.滴加AgNO3溶液生成白色沉淀(Cl-)【答案】C【解析】试题分析:氯水的成分:Cl2+H2OH++Cl-+HClO,A、固体溶解,发生H+和CaCO3反应:2H++CaCO3=Ca2++CO2↑+H2O,故说法正确;B、利用氯气的强氧化性,把Fe2+氧化成Fe3+,因此溶液变红跟Cl2有关,故说法正确;C、使红色布条褪色,是利用HClO的强氧化性,与HCl无关,故说法错误;D、白色沉淀是AgCl,与Cl-有关,故说法正确。考点:考查氯水的成分及性质等知识。3.下列关于氧化物的叙述正确的是A.金属氧化物都是碱性氧化物B.与水反应生成含氧酸的氧化物都是酸性氧化物C.酸性氧化物都可以与强碱反应D.不能和酸反应的氧化物一定能与强碱反应【答案】C【解析】试题分析:A、金属氧化物不一定都是碱性氧化物,如Al2O3属于两性氧化物,故错误;B、不正确,如3NO2+H2O=2HNO3+NO,但NO2不属于酸性氧化物,酸性氧化物与水反应只生成酸,故错误;C、酸性氧化物都可以与强碱反应生成盐,故正确;D、氧化物还有一类是不成盐氧化物,如CO既不与酸反应也不与碱反应,故错误。考点:考查物质的分类、酸性氧化物、碱性氧化物等知识。4.下列有关实验的做法错误的是A.分液时,分液漏斗中的上层液体应由上口倒出B.用NaOH固体配制100g10%的氢氧化钠溶液时,用到的玻璃仪器主要有玻璃棒、烧杯、量筒和胶头滴管C.配制一定物质的量浓度溶液过程中,玻璃棒的作用主要是搅拌和引流D.容量瓶在使用前要检查是否漏水,若瓶内残留蒸馏水会导致所得溶液浓度偏低【答案】D【解析】试题分析:A、分液中,下层液体从下口流出,上层液体从上口倒出,故说法正确;B、配制质量分数的溶液,需要的步骤是:计算→称量→量取→溶解,用到仪器有:天平、药匙、量筒、胶头滴管、烧杯、玻璃棒,因此用到玻璃仪器有量筒、胶头滴管、烧杯、玻璃棒,故说法正确;C、配制一定物质的量浓度溶液中,计算→称量→溶解→冷却→转移→洗涤→定容→摇匀,需要用到玻璃棒的是溶解和转移,其作用分别是搅拌和引流,故说法正确;D、容量瓶中有无水对实验无影响,故说法错误。考点:考查实验设计、实验仪器等知识。5.NA代表阿伏加德罗常数的值,下列说法正确的是A.12g石墨和C60的混合固体中,含NA个碳原子B.标准状况下,2.24L水中含有0.1NA个水分子C.7.8g过氧化钠含有的共用电子对数为0.2NAD.5.6g铁在足量氯气中燃烧,电子转移数目为0.2NA【答案】A【解析】试题分析:A、12g是碳原子质量的总和,即碳原子的物质的量为12/12mol=1mol,故正确;B、标准状况下,水不是气体,因此不能用22.4L·mol-1,故错误;C、只有过氧根中含有1对共用电子,应含有7.8/78mol=0.1mol,故错误;D、铁在氯气燃烧生成氯化铁,5.6g铁反应转移电子为5.6×3/56mol=0.3mol,故错误。考点:考查阿伏加德罗常数等知识。6.除去下列物质中所含的杂质,选用的试剂正确的是选项物质(杂质)试剂A食盐(细沙)NaOH溶液BCO(NH3)浓硫酸CCO2(SO2)Na2CO3溶液DNaHCO3溶液(Na2CO3)Ca(OH)2溶液【答案】B【解析】试题分析:A、利用食盐溶于水,细沙不溶于水,操作步骤:加水溶解、过滤、蒸发,加入NaOH引入新杂质,故错误;B、NH3属于碱性气体,能和浓硫酸发生反应,而CO不和浓硫酸反应,能达到除杂,故正确;C、亚硫酸的酸性强于碳酸,碳酸钠能吸收SO2,但CO2和Na2CO3发生:Na2CO3+CO2+H2O=2NaHCO3,把...

1、当您付费下载文档后,您只拥有了使用权限,并不意味着购买了版权,文档只能用于自身使用,不得用于其他商业用途(如 [转卖]进行直接盈利或[编辑后售卖]进行间接盈利)。
2、本站所有内容均由合作方或网友上传,本站不对文档的完整性、权威性及其观点立场正确性做任何保证或承诺!文档内容仅供研究参考,付费前请自行鉴别。
3、如文档内容存在违规,或者侵犯商业秘密、侵犯著作权等,请点击“违规举报”。

碎片内容

山东省诸城市高三化学10月月考试题(含解析)-人教版高三全册化学试题

慧源书店+ 关注
实名认证
内容提供者

从事历史教学,热爱教育,高度负责。

确认删除?
VIP
微信客服
  • 扫码咨询
会员Q群
  • 会员专属群点击这里加入QQ群
客服邮箱
回到顶部