电脑桌面
添加小米粒文库到电脑桌面
安装后可以在桌面快捷访问

浙江省台州市高考化学一模试卷(含解析)-人教版高三全册化学试题VIP免费

浙江省台州市高考化学一模试卷(含解析)-人教版高三全册化学试题_第1页
1/32
浙江省台州市高考化学一模试卷(含解析)-人教版高三全册化学试题_第2页
2/32
浙江省台州市高考化学一模试卷(含解析)-人教版高三全册化学试题_第3页
3/32
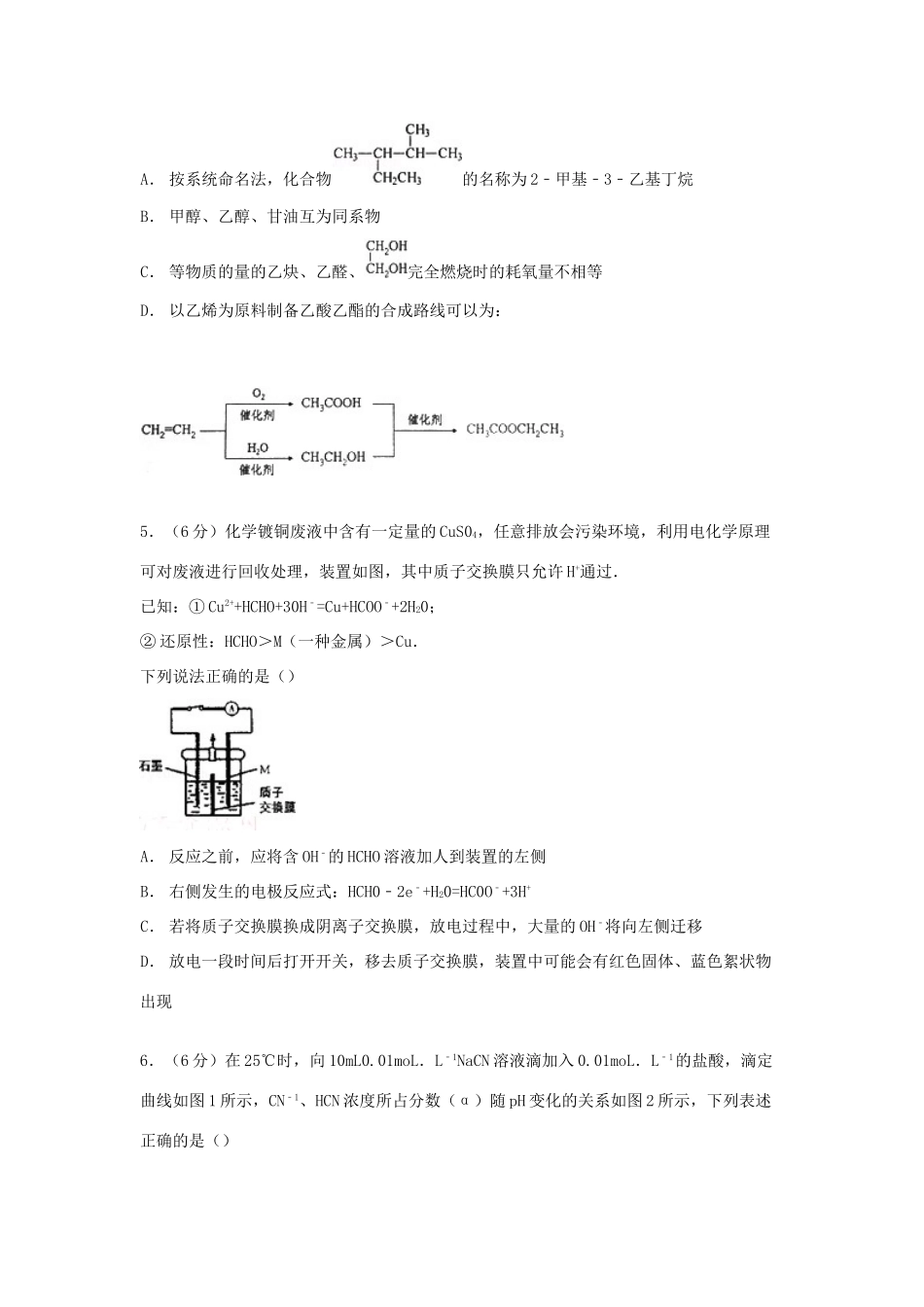
浙江省台州市2015届高考化学一模试卷一、选择题1.(6分)下列说法不正确的是()A.合成氨反应在低温下能够自发进行,是因为反应物键能之和大于生成物键能之和B.元素分析仪可以确定物质中是否含有C、H、O、N、S、Cl、Br等元素,原子吸收光谱可以确定物质中含有哪些金属元素C.人们利用元素周期律在过渡元素中寻找各种性能优良的催化剂,以降低化学反应的活化能,从而起到很好的节能效果D.超高分辨率荧光显微镜能够观察到纳米尺度的物质,用它可以获得蛋白质溶液中的分子图象2.(6分)下列说法不正确的是()A.在粗盐提纯中,当加热到蒸发皿中有较多固体析出,残留少量液体时,停止加热,用余热将液体蒸干B.当振荡分液漏斗中的混合溶液时,须用一只手压住分液漏斗的玻璃塞,另一只手握住旋塞,将分液漏斗倒转过来,用力振荡C.从加碘盐中获取碘单质的操作步骤为:溶解﹣萃取﹣分液﹣蒸馏D.实验过程中若皮肤不慎沾上少量碱液,应先用大量水冲洗,再用2%醋酸溶液或饱和硼酸溶液洗,最后用水冲洗3.(6分)短周期元素X、Y、Z、W、M的原子序数依次增大,X、Z同主族,Z、W、M同周期,其中X和Y能形成两种物质,且常温下均为液体.W的氧化物既能溶于强碱溶液,又能溶于X、M形成的水溶液.已知W与M形成的物质在178℃时升华.下列说法不正确的是()A.Z、W、M的原子半径由大到小的顺序为Z>W>MB.M分别与Z、W所形成的物质的晶体类型相同C.X2Y2易溶于X2Y中,是由于X2Y2与X2Y能形成分子间氢键D.将Z2Y在空气中加热可得到Z2Y24.(6分)下列说法正确的是()A.按系统命名法,化合物的名称为2﹣甲基﹣3﹣乙基丁烷B.甲醇、乙醇、甘油互为同系物C.等物质的量的乙炔、乙醛、完全燃烧时的耗氧量不相等D.以乙烯为原料制备乙酸乙酯的合成路线可以为:5.(6分)化学镀铜废液中含有一定量的CuS04,任意排放会污染环境,利用电化学原理可对废液进行回收处理,装置如图,其中质子交换膜只允许H+通过.已知:①Cu2++HCHO+30H﹣=Cu+HCOO﹣+2H20;②还原性:HCHO>M(一种金属)>Cu.下列说法正确的是()A.反应之前,应将含OH﹣的HCHO溶液加人到装置的左侧B.右侧发生的电极反应式:HCH0﹣2e﹣+H20=HC0O﹣+3H+C.若将质子交换膜换成阴离子交换膜,放电过程中,大量的OH﹣将向左侧迁移D.放电一段时间后打开开关,移去质子交换膜,装置中可能会有红色固体、蓝色絮状物出现6.(6分)在25℃时,向10mL0.01moL.L﹣1NaCN溶液滴加入0.01moL.L﹣1的盐酸,滴定曲线如图1所示,CN﹣1、HCN浓度所占分数(α)随pH变化的关系如图2所示,下列表述正确的是()A.b点时,溶液中微粒浓度大小的关系:c(CN﹣)>c(Cl﹣)>c(HCN)>c(OH﹣)>c(H+)B.d点溶液垂直的关系:c(Na+)+c(H+)=c(HCN)+c(OH﹣)+2c(CN﹣)C.图2中的e点对应图1中的c点D.在滴定过程中选用酚酞试剂比选用甲基橙试剂作指示剂误差更小7.(6分)某溶液中可能含有Na+、K+、AlO2﹣、CO32﹣、SO32﹣、Cl﹣中的若干种离子.某同学设计并完成了如下实验:已知:AlO2﹣+HCO3﹣+H2O═Al(OH)3↓+CO32﹣根据以上的实验操作与现象,该图象得出的结论不正确的是()A.沉淀2放置在空气中,若质量增加,试样中肯定操作SO32﹣B.试样溶液中加入稍过量的NH4Cl溶液能得到与沉淀1成分相同的物质C.上述流程步骤(1)(2)(3)的顺序改为(3)(2)(1),可能会获得相同的实验现象D.试样溶液中肯定操作AlO2﹣、Cl﹣,其中Na+、K+至少操作1种二、解答题8.(10分)以苯为原料合成高分子化合物I的路线如下:已知有机物的化学性质主要由官能团决定.请回答下列问题:(1)G中所含有的官能团名称为;I的结构简式为.(2)写出A﹣反应的化学方程式::E+F﹣﹣G的反应类型为.(3)写出H与NaOH溶液在加热条件下反应的化学方程式.9.(6分)浓硝酸与浓盐酸混合过程中产生少量的气体单质X、化合物M和无色液体,化合物M中所有原子均达到8电子的稳定结构.2molM加热分解生成1molX和2mol无色气体Y,Y遇到空气呈现红棕色.(1)镁与气体X反应产物的电子式为.(2)浓硝酸和浓盐酸反应的化学方程式为.(3)化合物M水解生成两种酸,为非氧化还...

1、当您付费下载文档后,您只拥有了使用权限,并不意味着购买了版权,文档只能用于自身使用,不得用于其他商业用途(如 [转卖]进行直接盈利或[编辑后售卖]进行间接盈利)。
2、本站所有内容均由合作方或网友上传,本站不对文档的完整性、权威性及其观点立场正确性做任何保证或承诺!文档内容仅供研究参考,付费前请自行鉴别。
3、如文档内容存在违规,或者侵犯商业秘密、侵犯著作权等,请点击“违规举报”。

碎片内容

浙江省台州市高考化学一模试卷(含解析)-人教版高三全册化学试题

您可能关注的文档

海博书城+ 关注
实名认证
内容提供者

从事历史教学,热爱教育,高度负责。

确认删除?
VIP
微信客服
  • 扫码咨询
会员Q群
  • 会员专属群点击这里加入QQ群
客服邮箱
回到顶部